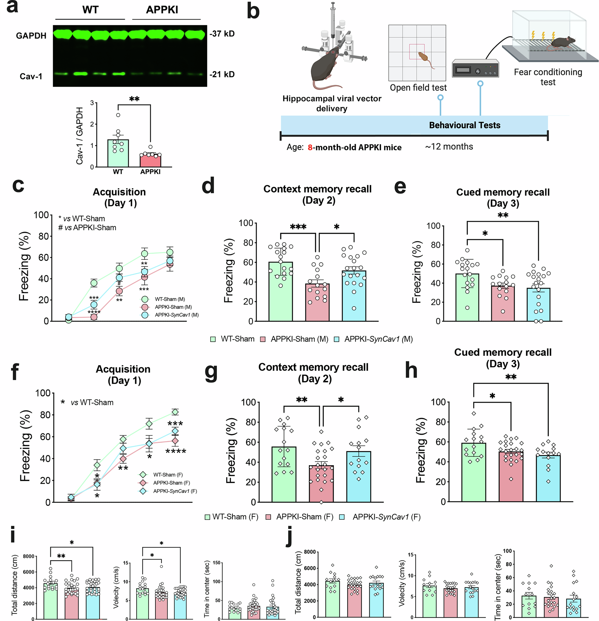
Fig. 4

SynCav1 delivery at mid-symptomatic stage protects hippocampal-dependent memory in APPKI mice. a IB of hippocampal homogenates showed significantly decreased Cav-1 expression in 8 m APPKI mice. Data (n = 7–8) are presented as mean ± SEM. Data were analyzed using the Student’s t test. b Experimental schematic for SynCav1 delivery at 8 m and behavioral tests performed at 12 m. c–h FC test evaluates fear memory acquisition, contextual memory recall, and cue-dependent memory recall in male (c–e) and female (f–h) APPKI mice. Data are presented as percent (%) freezing mean ± SEM. Data were analyzed using two-way analysis of variance (ANOVA) followed by Fisher’s LSD multiple comparisons tests (Day 1) or One-way ANOVA (Day 2 and Day 3). n = ~15 for male, n = ~20 for female. General motor function and anxiety-like behavior were assessed by OF test in males (i) and females (j). Analysis of time spent in the center area (left panels), total distance moved (middle panels), and velocity (right panels). Data were analyzed using One-way ANOVA. n = ~20. Significance was assumed when p < 0.05. **p < 0.01, ***p < 0.005