Fig. 3
From: Microbiota-derived butyrate alleviates asthma via inhibiting Tfh13-mediated IgE production

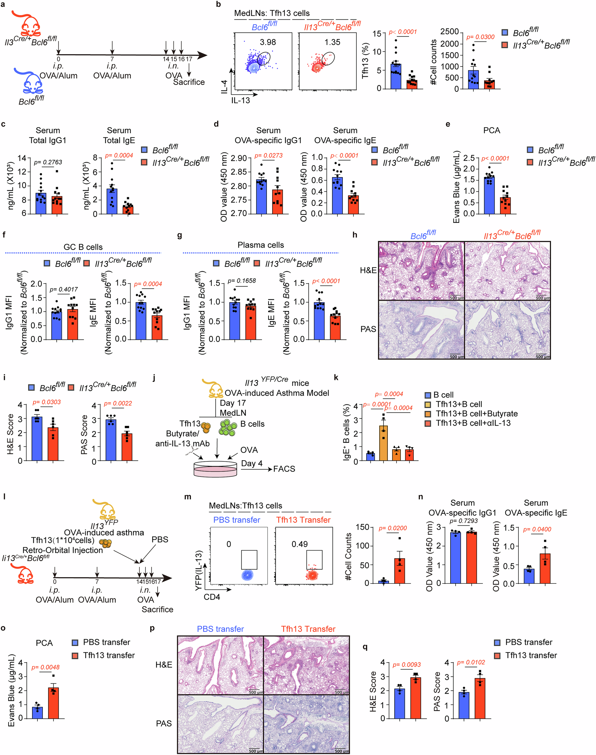
Tfh13 cells are indispensable for IgE production in allergic asthma. a OVA-induced asthma models were established in Bcl6fl/fl and Il13Cre/+Bcl6fl/fl mice. b Flow cytometry analysis of Tfh13 cells in Bcl6fl/fl and Il13Cre/+Bcl6fl/fl mice. Representative plots (left) and statistical results (right) were shown. (n = 13–14/group) c ELISA for total IgG1 and IgE detection. (n = 11–13/group) d ELISA for OVA-specific IgG1 and IgE detection. (n = 11–12/group) e Evans blue quantification for anaphylactic IgE detected by PCA assays. (n = 11–12/group) f Flow cytometry analysis of the MFI of IgG1 and IgE in GC B cells. Statistical results were shown. (n = 11–12/group) g Flow cytometry analysis of the MFI of IgG1 and IgE in plasma cells. (n = 12–13/group) Statistical results were shown. h Representative Hematoxylin and Eosin (H&E), as well as Periodic Acid-Schiff (PAS) staining of the lung sections and pathological score were shown in (i). Scale bars represent 500 μm. (n = 6/group) j Experiment scheme. CD4+CD44+PD-1+CXCR5+YFP+ Tfh13 cells and CD19+ B cells were sorted from MedLNs of Il-13YFP/Cre asthmatic mice and were cocultured in the presence or absence of butyrate. k Flow cytometry analysis of IgE+ B cells. Statistical results were shown. (n = 4/group) About 20 mice were pooled for one sample. Each symbol represents one sample. l Experiment scheme. Tfh13 (YFP+ Tfh cells) were sorted from MedLNs of IL-13-YFP reporter mice, and 1 × 104 sorted Tfh13 cells pooled from 12–15 IL-13-YFP reporter mice were injected into OVA-immunized Il13Cre/+Bcl6fl/fl mice via retro-orbital injection, followed by intranasal OVA for three consecutive days. m Flow cytometry analysis of YFP+ Tfh cells in transferred mice. Representative plots(left) and statistical results(right) were shown. n ELISA for OVA-specific IgG1 and IgE detection. o Evans blue quantification for anaphylactic IgE was detected by PCA assays. p Representative H&E and PAS staining of the lung sections and pathological score were shown in (q). Scale bars represent 500 μm. Data combined from at least two independent experiments (b–i) or were representative of at least two independent experiments (k, l–q) and represent mean ± SEM analyzed by unpaired t-test/nonparametric test (b–g, i, m–o, q) and one-way ANOVA (k)