Fig. 2
From: Oleic acid restores the impaired antitumor immunity of γδ-T cells induced by palmitic acid

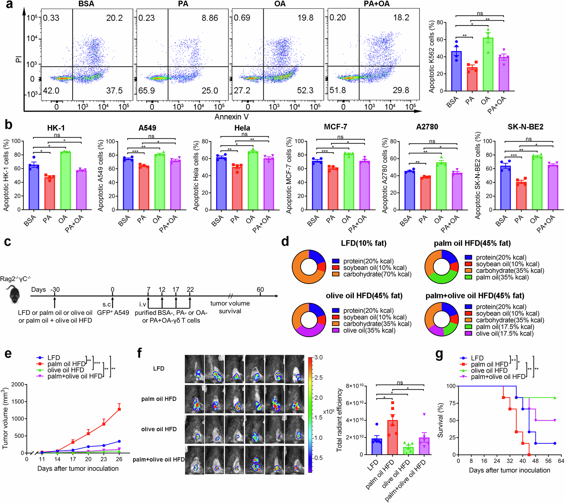
OA restores the reduced antitumor activity of Vγ9Vδ2-T cells induced by PA. a The apoptotic K562 cells were determined by flow cytometry after coculture with Vγ9Vδ2-T cells for 6 h (n = 4). b The percentages of apoptotic tumor cells after coculture with Vγ9Vδ2-T cells for 6 h (n = 4). c Diagram of the protocol in (d–g). Rag2−/−γc−/− mice fed on the LFD, palm oil, olive oil or palm and olive oil HFDs for 30 days were subcutaneously (s.c.) injected with GFP+ A549 tumor cells. Expanded BSA-, PA-, OA- or PA + OA-Vγ9Vδ2-T cells were intravenously (i.v.) transferred into the mice at the indicated time (n = 6 mice per group). d Main components of control LFD, palm oil, olive oil, and palm and olive oil HFDs. e Tumor volumes were obtained at the indicated time. f On day 26 following GFP+ A549 tumor cells inoculation, whole-body fluorescence images (left) and total radiant efficiency of fluorescence intensity (right) of the mice are shown after Vγ9Vδ2-T cells treatment. g Survival curves were acquired at the specified time. Quantitative data are shown as the mean ± SEM. ns not significant; *p < 0.05; **p < 0.01; ***p < 0.001