Fig. 6
From: Oleic acid restores the impaired antitumor immunity of γδ-T cells induced by palmitic acid

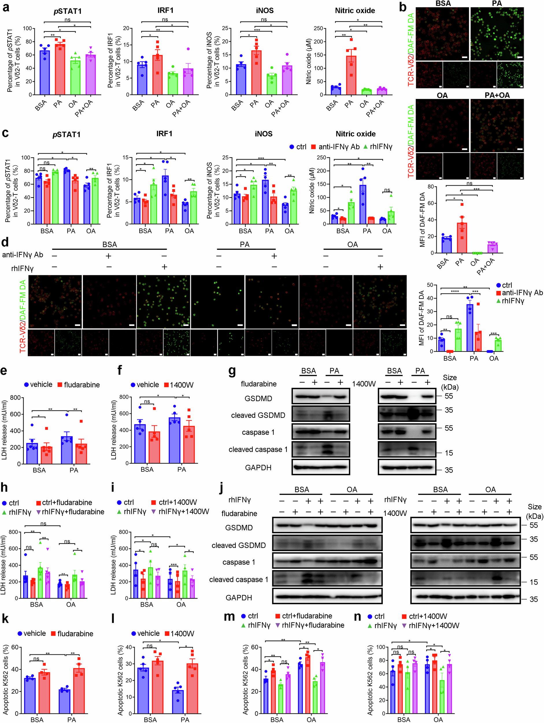
pSTAT1-IRF1-iNOS pathway mediates IFNγ-induced pyroptosis in Vγ9Vδ2-T cells. a, b Vγ9Vδ2-T cells were cultured with BSA, PA, OA, or a mixture of PA and OA for 14 days. a pSTAT1, IRF1, iNOS expression on Vγ9Vδ2-T cells, and NO level in their supernatants were examined (n = 5). b The NO level in Vγ9Vδ2-T cells was quantified using DAF-FM DA probe under confocal microscopy. Representative confocal images and quantification of average fluorescence intensity are shown (n = 5). The scale bar represents 20 µm. c, d Expanded BSA-, PA- or OA-Vγ9Vδ2-T cells were treated with or without anti-IFNγ Ab or rhIFNγ. c pSTAT1, IRF1, and iNOS expression on Vγ9Vδ2-T cells and NO level in their supernatants were examined (n = 5). d The NO level in Vγ9Vδ2-T cells was quantified using DAF-FM DA probe under confocal microscopy. Representative confocal images and quantification of average fluorescence intensity are shown (n = 5). The scale bar represents 20 µm. The level of LDH release in the culture medium of BSA-, or PA-Vγ9Vδ2-T cells after fludarabine (e) or 1400 W (f) treatment was measured (n = 5). g Representative immunoblot of GSDMD, cleaved GSDMD, caspase-1, and cleaved caspase-1 in BSA-, or PA-Vγ9Vδ2-T cells after fludarabine (left) or 1400 W (right) treatment. h–j Expanded BSA-, or OA- Vγ9Vδ2-T cells were treated with fludarabine or 1400 W, then rhIFNγ was used. h, i The level of LDH release in the culture medium of BSA-, or OA-Vγ9Vδ2-T cells was measured (n = 6). j Representative immunoblot of GSDMD, cleaved GSDMD, caspase-1 and cleaved caspase-1 in BSA-, or OA-Vγ9Vδ2-T cells after fludarabine (left) or 1400 W (right) treatment. The percentages of apoptotic tumor cells after coculture with BSA-, or PA-Vγ9Vδ2-T cells with or without fludarabine (k) or 1400 W (l) treatment were examined (n = 4). The percentages of apoptotic tumor cells after coculture with BSA-, or OA-Vγ9Vδ2-T cells in the presence of rhIFNγ with or without fludarabine (m) or 1400 W (n) treatment were examined (n = 4). The data are shown as the mean ± SEM. ns not significant; *p < 0.05; **p < 0.01; ***p < 0.001; ****p < 0.0001