Fig. 8
From: Oleic acid restores the impaired antitumor immunity of γδ-T cells induced by palmitic acid

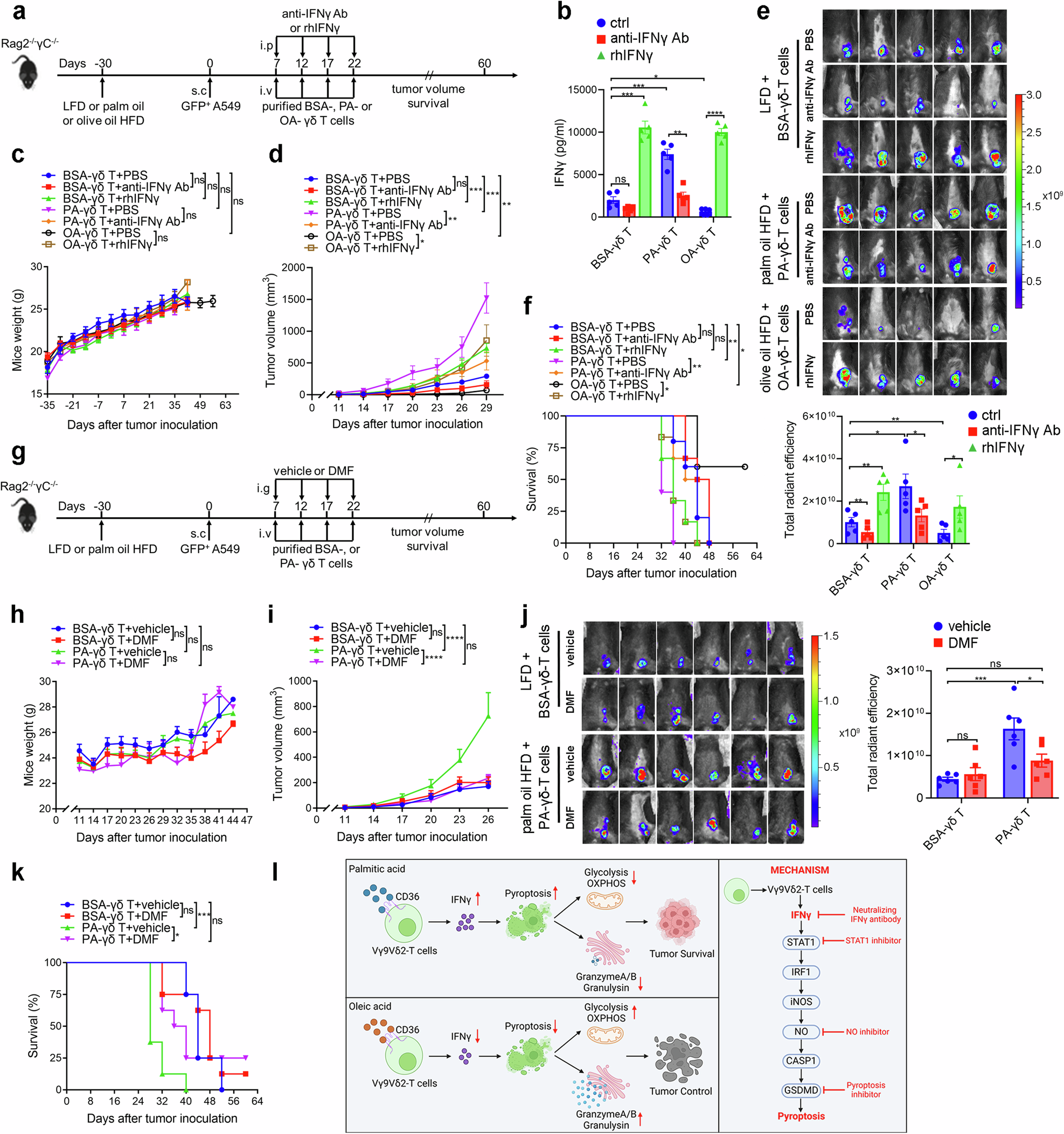
Blockade of IFNγ and pyroptosis restores PA-impaired antitumor activity of Vγ9Vδ2-T cells in vivo. a Diagram of the protocol in (b–f). Rag2−/−γc−/− mice fed on the LFD, palm oil, or olive oil HFDs for 30 days were subcutaneously (s.c.) injected with GFP+ A549 tumor cells. Then anti-IFNγ Ab or rhIFNγ was intraperitoneally (i.p.) injected into mice. Expanded BSA-, PA-, or OA-Vγ9Vδ2-T cells were intravenously (i.v.) transferred into the mice at the indicated time (n = 5 mice per group). b The level of IFNγ from mice serum collected on the 2nd day after injection of anti-IFNγ Ab or rhIFNγ was measured. c Mouse weight was monitored for 2 months. d Tumor volumes were obtained at the indicated time. e On day 29 following GFP+ A549 tumor cells inoculation, whole-body fluorescence images (upper) and total radiant efficiency of fluorescence intensity (lower) of the mice are shown after Vγ9Vδ2-T cell treatment. f Survival curves were obtained at the indicated time. g Diagram of the protocol in (h–k). Rag2−/−γc−/− mice fed on the LFD, or palm oil HFD for 30 days were subcutaneously (s.c.) injected with GFP+ A549 tumor cells. Then vehicle or DMF was intragastrically (i.g.) injected into mice. Expanded BSA-, or PA-Vγ9Vδ2-T cells were intravenously (i.v.) transferred into the mice at the indicated time (n = 6 mice per group). h Mouse weight was monitored at the indicated time. i Tumor volumes were obtained at the indicated time. j On day 29 following GFP+ A549 tumor cells inoculation, whole-body fluorescence images (upper) and total radiant efficiency of fluorescence intensity (lower) of the mice were assessed after Vγ9Vδ2-T cell treatment. k Survival curves were acquired at the specified time. l Schematic overview of the effect of PA and OA on the antitumor activity and the mechanism of IFNγ-induced pyroptosis in Vγ9Vδ2-T cells. The schematic was made using Biorender and included a publication license (Zhang (2025) https://BioRender.com/h90t444). Quantitative data are shown as the mean ± SEM. ns not significant; *p < 0.05; **p < 0.01; ***p < 0.001; ****p < 0.0001