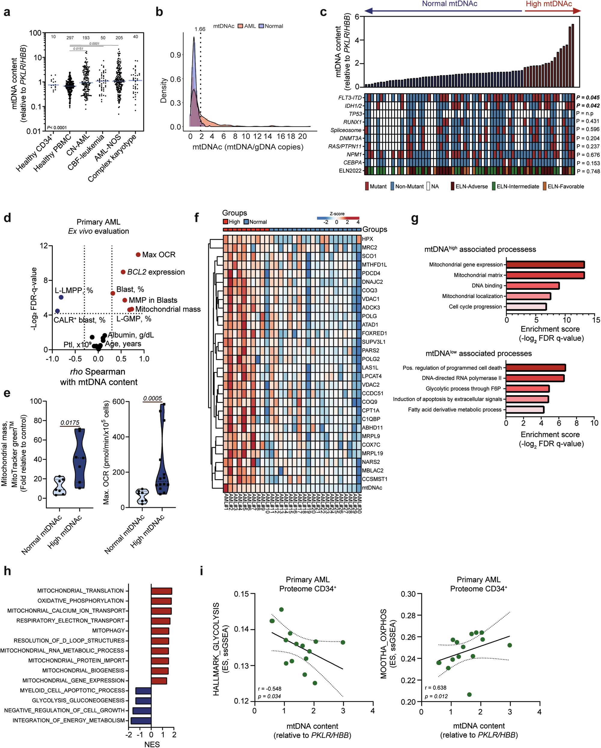
Fig. 1

mitochondrial DNA content (mtDNAc) identifies patients with increased mitochondrial metabolism in AML. a Relative quantification of mtDNAc was conducted using quantitative real-time PCR, normalized to the single-copy nuclear genes (PKLR and HBB), in the training cohort (n = 482 AML samples, n = 297 healthy PBMCs, and n = 10 healthy CD34+). Horizontal bars indicate the median mtDNAc value. Numbers at the top represent the number of patients per group. Groups were compared using a Kruskal-Wallis H test with Dunn’s multiple comparison test. b Overlapped distribution of mtDNAc in healthy controls (displayed in blue, healthy CD34+ cells, n = 10 and healthy PBMCs, n = 297) and de novo AML patients (diagnosis samples) from the training cohort (red, n = 482). Y-axis displays the percentage of individuals included and X-axis the absolute mtDNAc quantification (mtDNA/gDNA copies). Dashed line represents the 95th percentile of mtDNAc in the healthy controls, which was used as a cut point to identify AML patients with high mtDNAc. c Bar plot displaying the relative mtDNAc in primary AML cells included in the validation cohort (n = 70). Oncoprint displaying the baseline mutations and ELN2022-risk stratification of the patients with AML. NA, not available. For comparisons between two groups, the Mann–Whitney U test was used, while comparisons involving more than two groups were analyzed using the Kruskal–Wallis H test followed by Dunn’s multiple comparison post hoc test. d Spearman correlation of mtDNAc and ex vivo functionally evaluated parameters in primary AML samples (n = 67). Values were normalized by interexperimental control, and fold-relative to control values were inputted for correlation analysis. Blue and red dots indicate significant negative and positive correlations, respectively. L-LMPP, Lympho-myeloid primed progenitor; L-GMP, Granulocyte-Macrophage Progenitor; CALR, Calreticulin; OCR, oxygen consumption rate; MMP, mitochondrial membrane potential; Plt, Platelets. The comparison with blast percentage was based on the proportion of blasts assessed by the pathologist in bone marrow aspirates. e Violin plots illustrating the ex vivo assessment of mitochondrial mass (measured by MitoTracker Green™ staining) and maximum OCR (evaluated using the Seahorse XF96 Pro) in primary AML samples (n = 20), stratified based on their mtDNAc levels. Groups were compared using a Mann–Whitney U test. Proteomic landscape in AML patients regarding their mtDNAc: f Heatmap of the top 30 differentially expressed proteins between mtDNAclow and mtDNAchigh patients analyzed by label-free quantitative proteome on sorted CD34+ AML cells (CD117+ for CD34- samples, n = 30). Gene ontology (GO) g and gene set enrichment analysis (GSEA) (h) of mtDNAclow and mtDNAchigh patients analyzed on the proteome of CD34+-sorted AML cells. NES, normalized enrichment score; FDR, false discovery rate. i Spearman correlation between mtDNAc and single sample GSEA (ssGSEA) enrichment scores (ES) obtained from proteome on sorted CD34+ AML cells