Fig. 2
From: Aberrant Notch-signaling promotes tumor angiogenesis in esophageal squamous-cell carcinoma

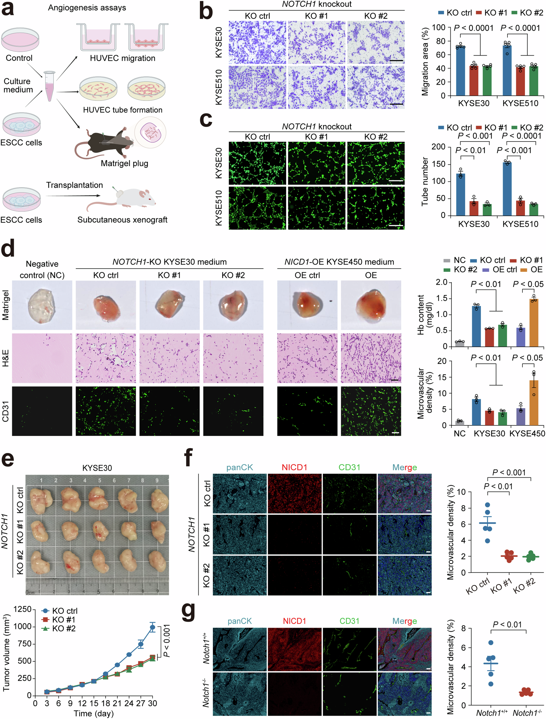
Aberrant Notch-signaling activation promotes tumor angiogenesis. a The schematics of in vitro and in vivo experiments to evaluate the effect of Notch signaling on angiogenesis. HUVEC, human umbilical vein endothelial cell. b The effect of the NOTCH1-knocked out ESCC cell culture medium on HUVEC migration. The left panel shows images of HUVECs in Transwell assays, and the right panel shows the quantitative statistics. Scale bar, 300 μm. c The effect of NOTCH1-knocked out ESCC cell culture medium on HUVEC tube formation. The left panel shows images of the tube density, and the right panel shows the quantitative statistics. Scale bar, 500 μm. d The effect of NOTCH1-knocked out or NICD1-overexpressed ESCC cell culture medium on hemoglobin (Hb) content and microvascular density in the Matrigel plug assays. The left panel shows Matrigel plug images and sections with H&E or CD31 staining, and the right panel shows the quantitative statistics. Scale bar, 50 μm. e NOTCH1 knockout substantially reduced the growth rate of mouse xenografts derived from human ESCC cells. The upper panel shows xenograft tumors derived from NOTCH1-knockout or NOTCH1-non-knockout ESCC cells at the end of the experiment, and the lower panel shows the different growth curves of xenografts in mice during the experiment. f NOTCH1-knockout ESCC cell-derived xenografts had significantly reduced microvascular density compared with NOTCH1-non-knockout ESCC cell-derived xenografts. The left panel shows representative immunofluorescence images of NICD1 and CD31, and the right panel shows quantitative statistics. The ESCC xenograft tumor tissues were identified by panCK staining. Scale bar, 50 μm. g NICD1 and CD31 in 4-NQO-induced ESCC in Notch1+/+ or Notch1−/− mice. The left panel shows immunofluorescence staining images of NICD1 and CD31, and the right panel shows the quantitative statistics. The 4-NQO-induced ESCC was identified by panCK staining. Scale bar, 50 μm. Data are mean ± SEM from 5 (b) and 3 (c) independent experiments, and each had 3 replicates, or 3 (d) and 5 (e–g) mice. P values were derived from Student’s t-test