Fig. 4
From: Aberrant Notch-signaling promotes tumor angiogenesis in esophageal squamous-cell carcinoma

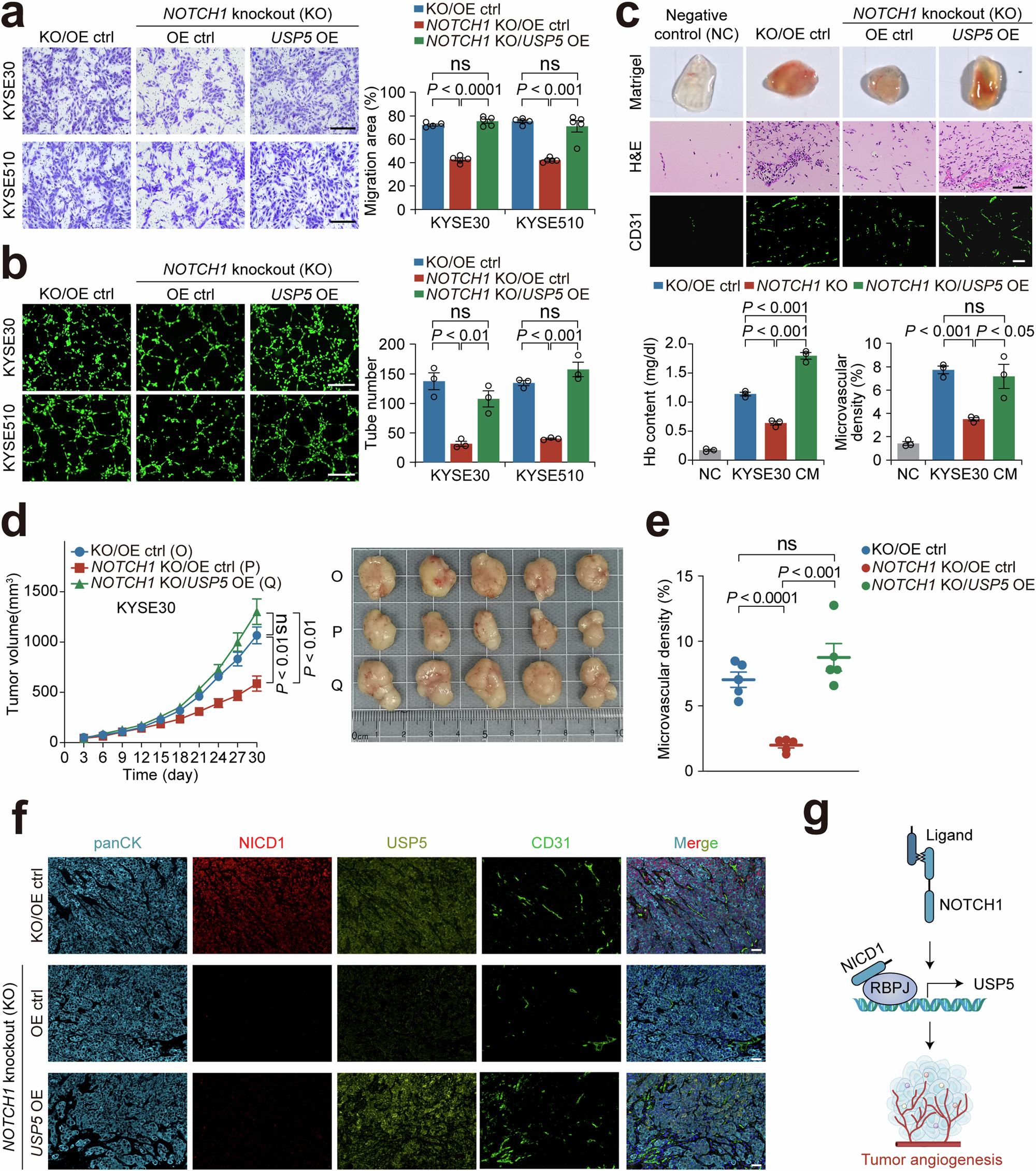
Elevated USP5 mediates Notch-signaling activation-induced tumor angiogenesis. a Ectopic overexpression of USP5 in NOTCH1-knocked out ESCC cells can rescue the ability of ESCC cells to promote HUVEC migration. The left panel shows the Transwell assay images, and the right panel is the quantitative statistics. Scale bar, 300 μm. b Ectopic overexpression of USP5 in NOTCH1-knocked out ESCC cells can rescue the ability of ESCC cells to promote HUVEC tube formation. The left panel shows the HUVEC tube density, and the right panel shows the quantitative statistics. Scale bar, 500 μm. c Ectopic overexpression of USP5 in NOTCH1-knocked out ESCC cells can rescue the ability of ESCC cells to increase the hemoglobin (Hb) content and microvascular density in vivo in Matrigel plug assays. The upper panel shows Matrigel plug images and H&E or CD31 staining of their sections. The lower panel is the quantitative statistics. Scale bar, 50 μm. d Ectopic overexpression of USP5 in NOTCH1-knocked out ESCC cells can restore the faster growth of ESCC cells-derived xenografts in mice. The left panel shows the xenograft growth curves during the experiment, and the right panel shows ESCC xenografts at the end of the experiment. e, f Ectopic overexpression of USP5 in NOTCH1-knocked out ESCC cells can rescue the microvascular density in xenografts. Panel (e) shows the quantitative statistics, and panel (f) shows the images of NICD1, USP5 and CD31 immunofluorescence staining. The ESCC xenograft tumor tissues were identified by panCK staining. Scale bar, 50 μm. g A possible molecular mechanism for Notch-signaling to regulate angiogenesis in ESCC: via activating USP5 transcription. Data are mean ± SEM from 5 (a) and 3 (b) independent experiments and each had three replicates, or 3 (c) and 5 (d, e) mice. P values were derived from Student’s t-test. ns not significant