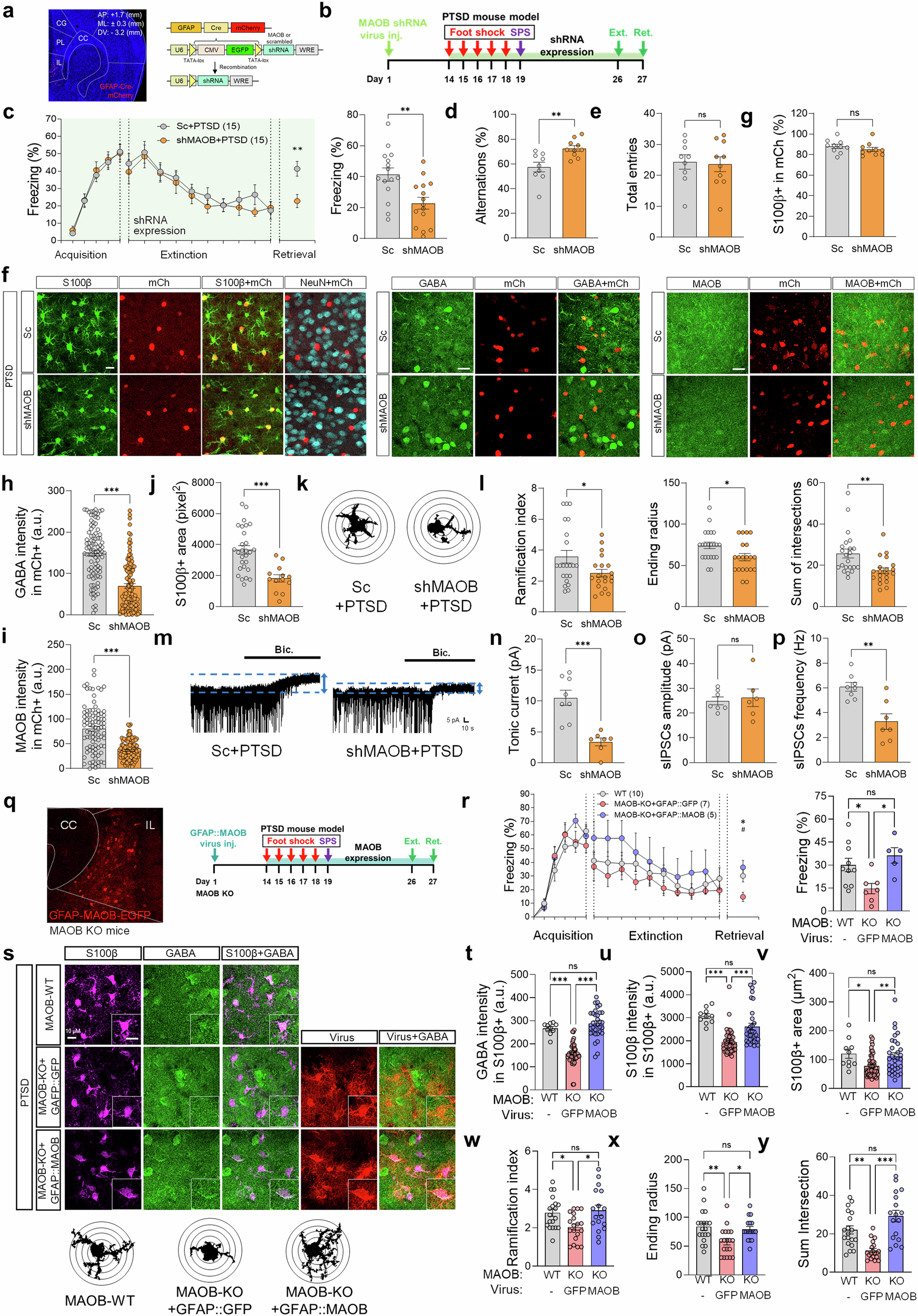
Fig. 6

[Genetic mouse model study] Role of IL astrocytic MAOB in modulating extinction memory in a PTSD mouse model. a Astrocyte-specific gene-silencing of MAOB in the IL cortex, employing pSico-shRNA with GFAP-Cre virus. b Timeline for the development of shMAOB+PTSD and Sc+PTSD mouse models, followed by immunohistochemistry, electrophysiology, and contextual fear conditioning. c Contextual fear conditioning, extinction, and extinction retrieval sessions in the Sc+PTSD and shMAOB-PTSD groups. d, e Y-maze test results showing alternation percentage for spatial working memory (d) and total arm entries (e). f Immunostaining analyses and confocal microscopy images of GABA, MAOB, S100β, and NeuN in the Sc+PTSD and shMAOB+PTSD groups. g Quantification of the proportion of S100β-positive cells among mCherry-positive cells in Sc and shMAOB groups showing no significant difference. h, i Quantification of GABA (h) and MAOB (i) intensity within the mCherry-positive astrocytic areas across the groups. j Quantification of S100β-positive area. k Representative Sholl analysis images of astrocytes. l The summary graph shows the ramification index (left), ending radius (middle), and sum of intersections (right). m Representative traces of tonic GABA currents in the Sc + PTSD and shMAOB + PTSD groups. n-p Summarized data on tonic GABA currents (n), sIPSC frequency (o), and amplitude (p) of the IL cortical neuron across the groups. q Experimental timeline and schematic representation of MAOB-KO mice expressing GFAP::MAOB or GFAP::GFP (control) for astrocyte-specific expression. r Contextual fear conditioning results showing extinction and retrieval performance (left) and freezing behavior in the retrieval session (right) in MAOB-WT littermates, MAOB-KO + GFAP::GFP and MAOB-KO + GFAP::MAOB groups. s Representative images of S100β and GABA staining across groups, including Sholl analysis images for astrocytes. t, u Quantification of GABA (t) and S100β (u) intensity in S100β-positive areas. v Quantification of S100β-positive areas. w–y The summary graph shows the ramification index (w), ending radius (x), and sum of intersections (y) in Sholl analysis. Detailed information about the statistical values is provided in Supplementary Tables 11,12, and 13. Error bars in the graphs indicate standard errors of the mean. *P < 0.05; **P < 0.01; ***P < 0.001; ns, not significant. AAV adeno-associated virus, Lenti lentivirus, IL infralimbic PL prelimbic, CG anterior cingulate CC corpus callosum, AP anterior-posterior, ML medial-lateral, DV dorsal-ventral, MAOB monoamine oxidase B, KD knockdown, KO knockout, WT wild type, PTSD post-traumatic stress disorder, SPS single prolonged stress, shRNA single hairpin RNA, GFAP glial fibrillary acidic protein, Sc scramble shRNA, shMAOB MAOB shRNA, GABA gamma-aminobutyric acid, mCh mCherry; a.u., arbitrary unit, S100β S100 calcium-binding protein B, sIPSC spontaneous inhibitory postsynaptic current