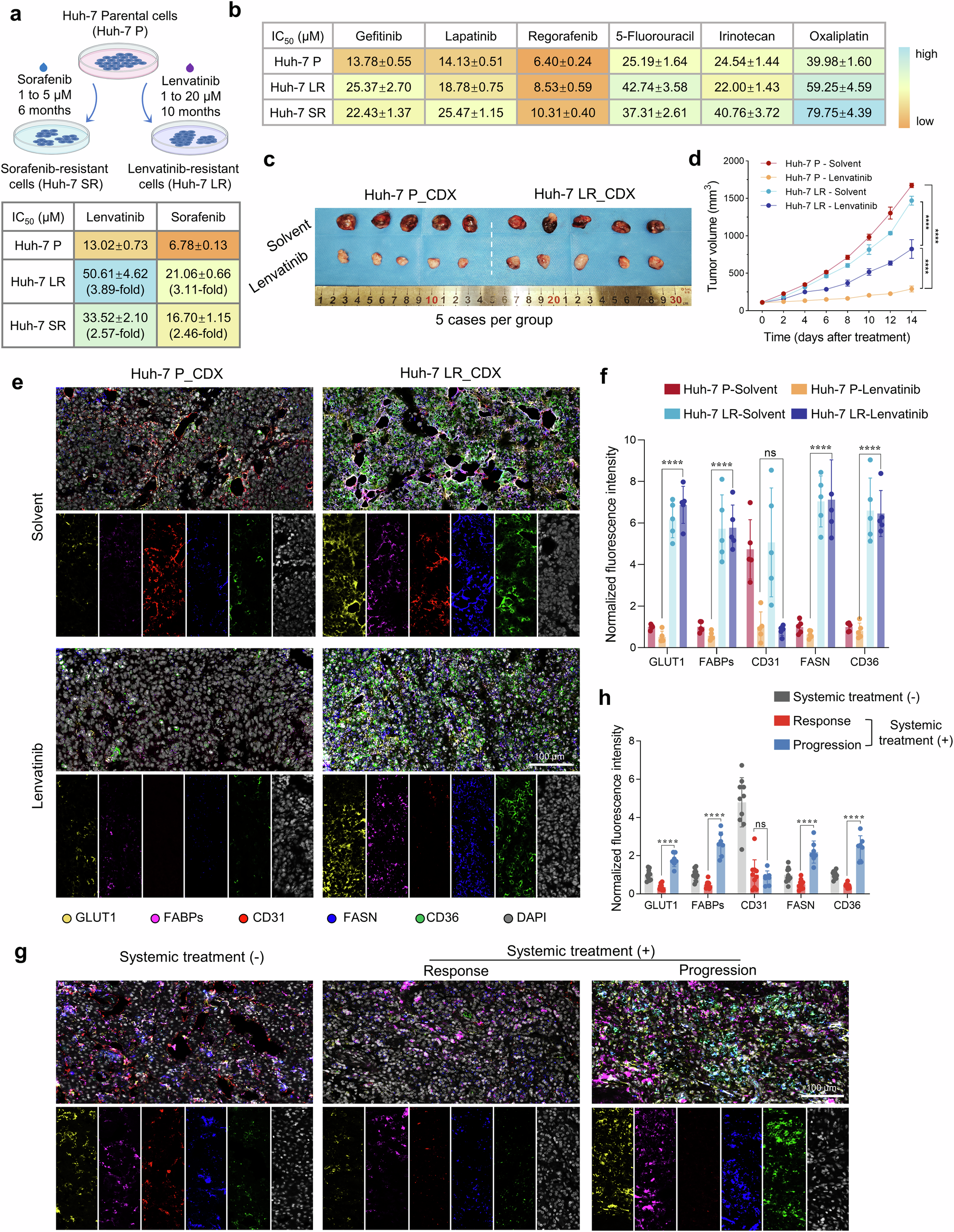
Fig. 1

Multidrug resistance and associated metabolic adaptations in drug-resistant cells. a Schematic representation of the drug-resistant cell model development process alongside lenvatinib and sorafenib IC50 values. The drug concentrations used for induction ranged from 1–20 μM for the Huh-7 LR cells and from 1–5 μM for the Huh-7 SR cells. Schematic figures were generated with BioRender (https://app.biorender.com/). b Drug sensitivity testing for targeted therapies and chemotherapeutic agents in drug-resistant and parental cells, presented as IC50 values. c Drug sensitivity evaluation in CDX models derived from drug-resistant and parental cells (n = 5/group). CDX model drug application concentrations: solvent: 5‰ carboxymethyl cellulose sodium; lenvatinib: 5 mg/kg/d. d Tumor growth kinetics in CDX models derived from drug-resistant and parental cells. Testing method: Unpaired Student’s t-test. e Multicolor IF staining of metabolic enzymes in tumor tissues from CDX models of drug-resistant and parental cells. GLUT1 (yellow), FABPs (purple), CD31 (red), FASN (blue), CD36 (green), and DAPI (gray). Scale bar = 100 μm. f Quantification of multicolor IF staining intensity in tumor tissues from CDX models. Testing method: Unpaired Student’s t-test. g Multicolor IF staining of metabolic enzymes in tumor tissues from HCC patients treated with or without systemic therapy. GLUT1 (yellow), FABPs (purple), CD31 (red), FASN (blue), CD36 (green), and DAPI (gray). Scale bar = 100 μm. h Quantification of multicolor IF staining intensity in patient-derived tumor tissues. Testing method: Unpaired Student’s t-test. *p < 0.05, **p < 0.01, ***p < 0.001, ****p < 0.0001