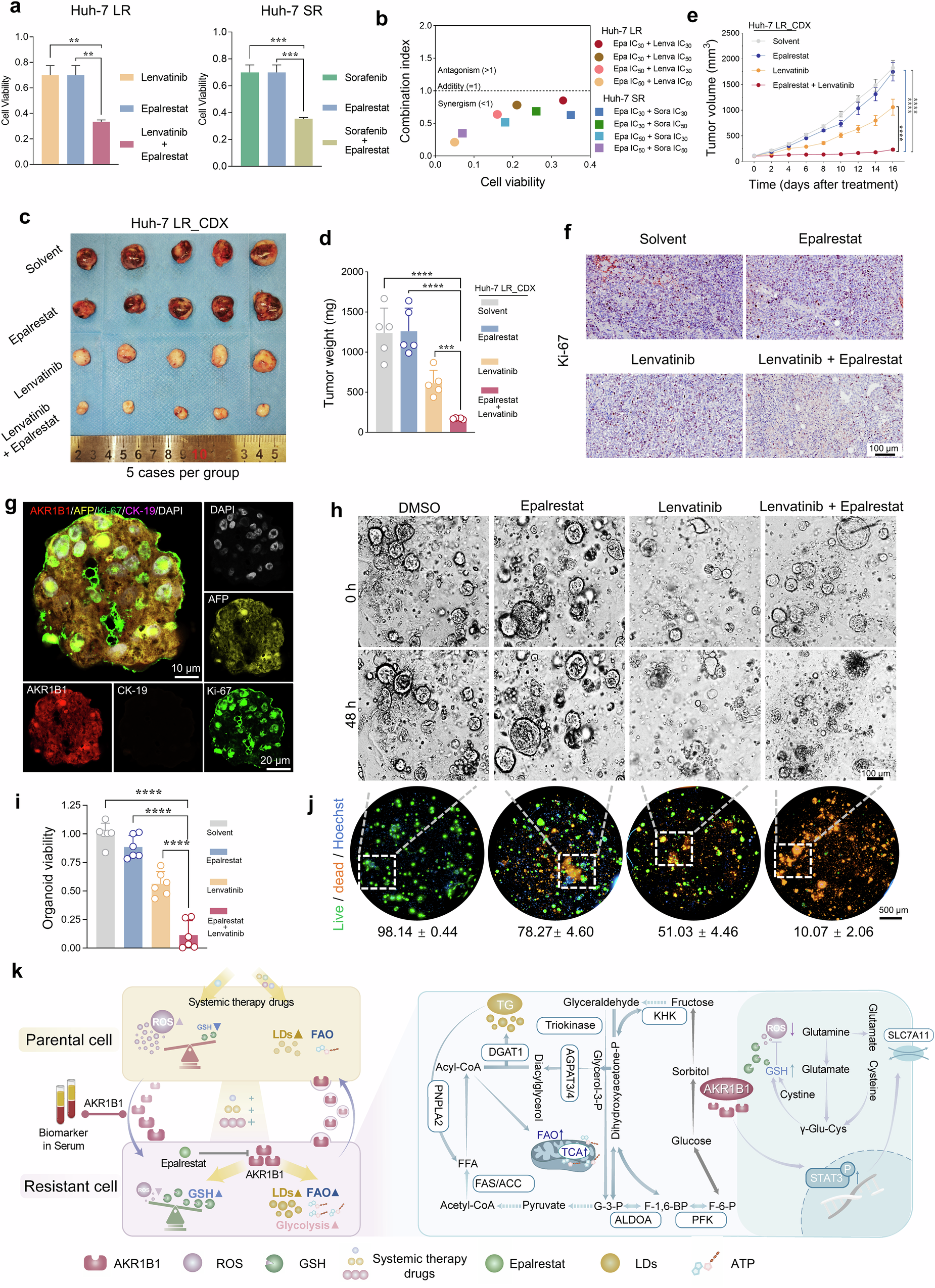
Fig. 6

A combination therapy strategy mitigates drug resistance in HCC. a Evaluation of the activity of drug-resistant cells treated with epalrestat (IC30 = 27.50 μM) in combination with lenvatinib (IC30 = 43.32 μM) or sorafenib (IC30 = 8.89 μM). Testing method: Unpaired Student’s t-test. b CI analysis for the coadministration of epalrestat with lenvatinib or sorafenib. c Drug sensitivity evaluation in CDX models derived from drug-resistant cells following coadministration of epalrestat and lenvatinib (n = 5/group). CDX model drug application concentrations: solvent: 5‰ carboxymethyl cellulose sodium; epalrestat: 50 mg/kg/d; lenvatinib: 5 mg/kg/d; combined regimen: epalrestat 50 mg/kg/d + lenvatinib 5 mg/kg/d. d Tumor weight measurements in CDX models generated from drug-resistant cells following coadministration of epalrestat and lenvatinib. Testing method: Unpaired Student’s t-test. e Tumor growth kinetics in CDX models generated from drug-resistant cells following coadministration of epalrestat and lenvatinib. Testing method: Unpaired Student’s t-test. f Ki-67 IHC staining of tumor tissues from nude mice treated with the combination therapy. Scale bar = 100 μm. g IF analysis of AKR1B1-expressing HCC PDOs. DAPI (gray), AFP (yellow), AKR1B1 (red), CK19 (orange), and Ki-67 (green) are shown. Scale bar = 10 μm/20 μm. h Brightfield microscopy image of the impact of coadministration of epalrestat and lenvatinib on HCC PDOs at 0 h and 48 h. Scale bar = 100 μm. Organoid drug application concentrations: Epalrestat: 53.96 μM; lenvatinib: 50.61 μM; combined regimen: Epalrestat 53.96 μM + lenvatinib 50.61 μM. i Resazurin assay to evaluate the viability of HCC PDOs after 48 h of coadministration of epalrestat and lenvatinib. Testing method: Unpaired Student’s t-test. j Live/dead probe staining was used to assess the survival rate of HCC PDOs following 48 h of coadministration of epalrestat and lenvatinib. Scale bar = 500 μm. k Schematic representation of metabolic reprogramming in drug-resistant cells and the role of AKR1B1 in HCC drug resistance. *p < 0.05, **p < 0.01, ***p < 0.001, ****p < 0.0001