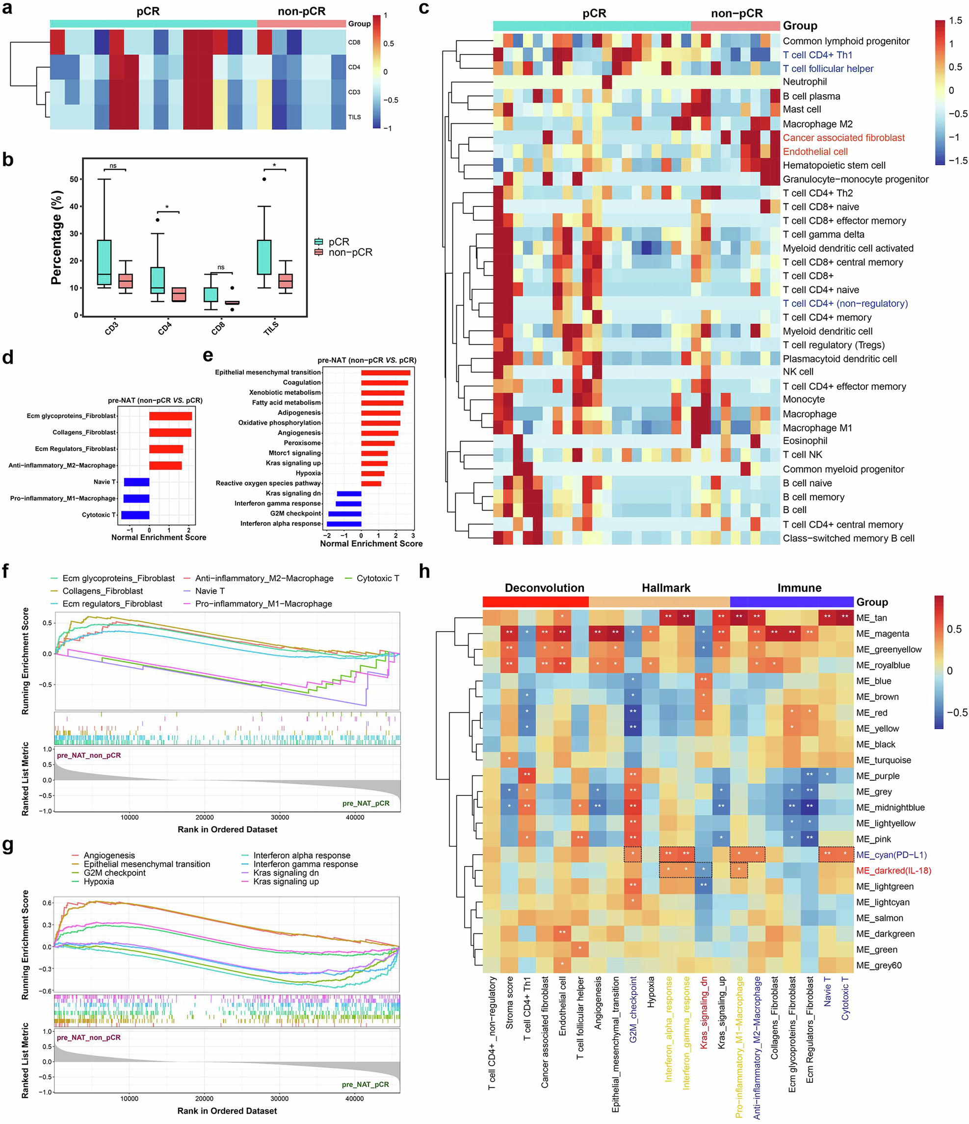
Fig. 4

Analysis of immune infiltration and immune-related genes in pCR and non-pCR patients at baseline. a, b CD3, CD4, CD8 and TIL levels were detected by immunohistochemistry in pCR and non-pCR patients. c Deconvolution of the RNA-seq data was performed to analyze the proportions of immune cell subtypes. d Screened single-cell immune-related gene sets that conformed to the expected direction of change. e Screened for significant hallmark gene sets of change. f GSEA line plots showing the significantly altered single-cell immune-related gene sets. g GSEA line plots showing the screened hallmark gene sets that fit the expected changes. h Weighted gene coexpression network analysis (WGCNA) evaluating correlations between gene modules and phenotypic characteristics. *P < 0.05