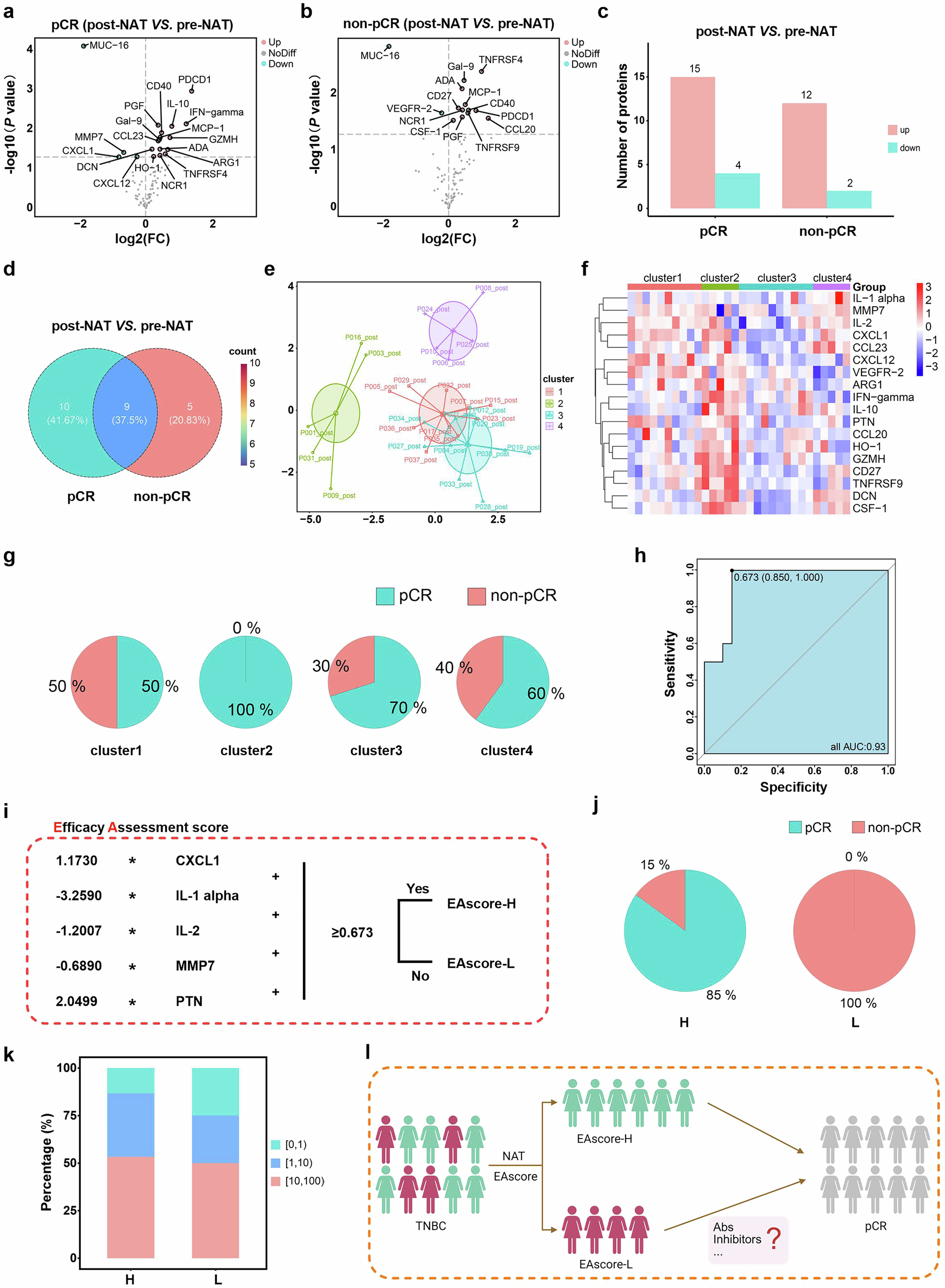
Fig. 5

An efficacy assessment score was used to determine the possibility of increasing the pCR rate. a Volcano plot of serum proteins changes after NAT at pCR. b Volcano plot of serum proteins changes after NAT in non-pCR patients. c The amount of protein that significantly changed in pCR and non-pCR serum. d Venn diagram showing altered protein intersections in pCR and non-pCR serum samples. e Clustering analysis of post-NAT serum protein levels identifying 4 patient subgroups. f Post-NAT serum protein levels of the four clusters. g Treatment response in four clusters of patients. h ROC curve evaluating the predictive accuracy of the post-NAT serum efficacy assessment score (EA score) for treatment response. i Formula for the EA score. j Treatment response in high vs. low EA scores patients. k Percentages of different biopsy PD-L1 staining scores in EAscore-high and EAscore-low patients. [0,1): 0 ≤ PD-L1 score<1, [1,10):1 ≤ PD-L1 score<10, [10,100): 10 ≤ PD-L1 score<100. l Post-NAT patient stratification strategy based on the EA score. Created in BioRender. Luo, T. (2025) https://BioRender.com/6potstj