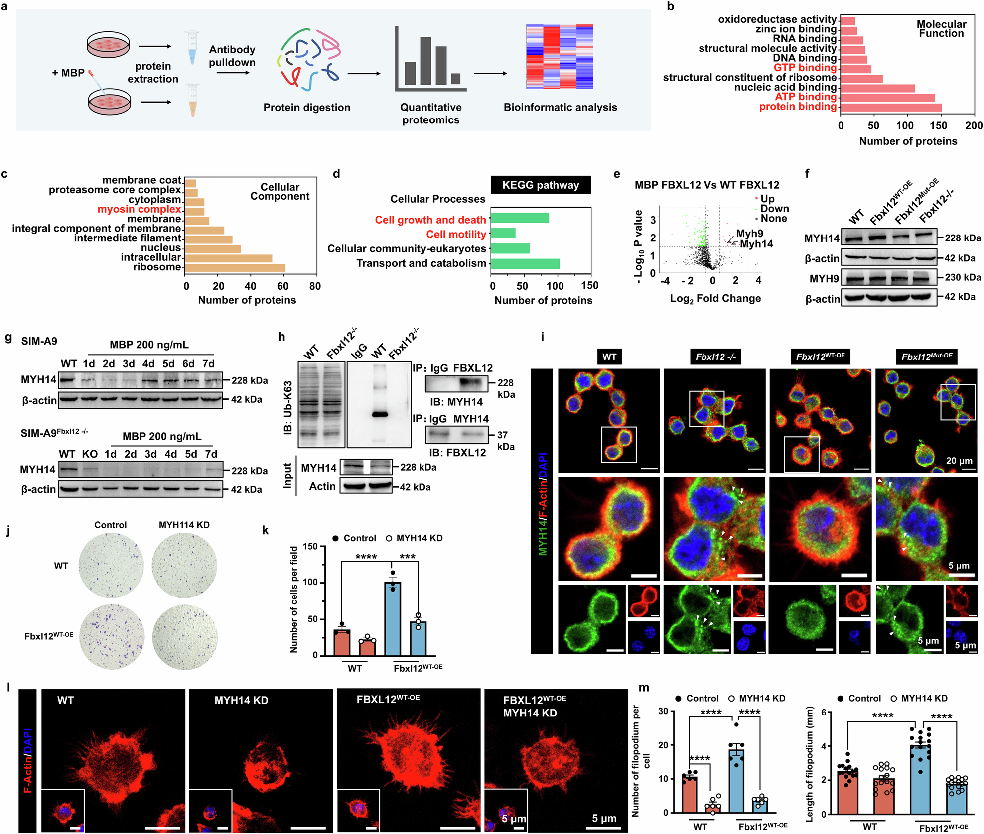
Fig. 6

FBXL12 mediates MYH14 K63 ubiquitination to orchestrate the cytoskeletal reorganization of microglia. a Schematic description of immunoprecipitation‒mass spectrometry (IP‒MS) of microglia treated with 200 ng/mL MBP for 4 days. b, c GO-molecular function and cellular component analyses of whole FBXL12-binding proteins. d KEGG pathway analysis of MBP-treated microglia. e Volcano plot of FBP changes in wild-type microglia and MBP-treated microglia. f Immunoblotting of MYH14 and MYH9 in different microglia. g Immunoblotting of MYH14 in WT and Fbxl12−/− microglia treated with 200 ng/mL MBP for the indicated times. h Immunoprecipitation of FBXL12 with MYH14 in WT and Fbxl12−/− microglia. i Images of different microglia stained with F-actin and antibodies against MYH14. Representative microglia are shown in the middle and below magnified windows. Scale bar as indicated. j Crystal violet staining of WT and Fbxl12WT-OE microglia. k Quantification of migrated microglia in j (one-way ANOVA, mean ± SEM; ***P < 0.001, ****P < 0.0001, n = 3). l Images of WT and Fbxl12WT-OE microglia stained with F-actin, with or without MYH14. m Quantification of the number (left, n = 6) and length (right, n = 16) of filopodium in l (one-way ANOVA, mean ± SEM; ****P < 0.0001)