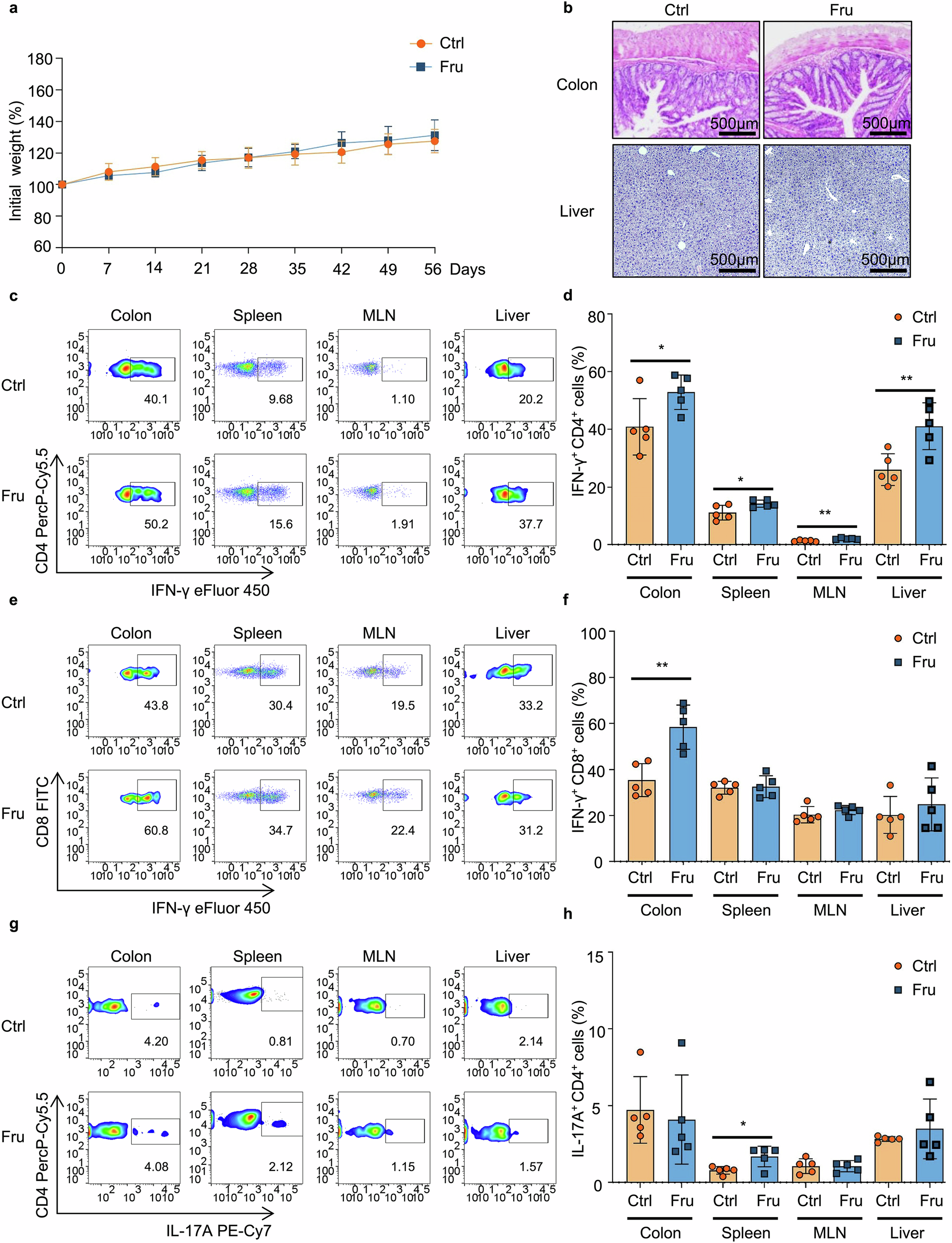
Fig. 1

High fructose consumption promotes Th1 and Th17 cell-mediated immunity. T cell immune responses in C57BL/6 mice treated with 20% fructose water for 2 months were investigated (n = 5). One of two independent experiments was showed. a Body weight changes in control- (Ctrl) and fructose (Fru)-treated mice. b H&E-stained colon and liver sections. (c–h) Frequencies of IFN-γ+CD4+ T (Th1) (c, d), IFN-γ+CD8+ T (Tc1) (e, f), and IL-17A+CD4+ T (Th17) (g, h) cells in indicated tissues. Unpaired two-tailed Student’s t-tests were used to calculate statistical significance. Data are presented as mean ± SD. *p < 0.05; **p < 0.01