Fig. 4
From: Hemoglobin as a pseudoperoxidase and drug target for oxidative stress-related diseases

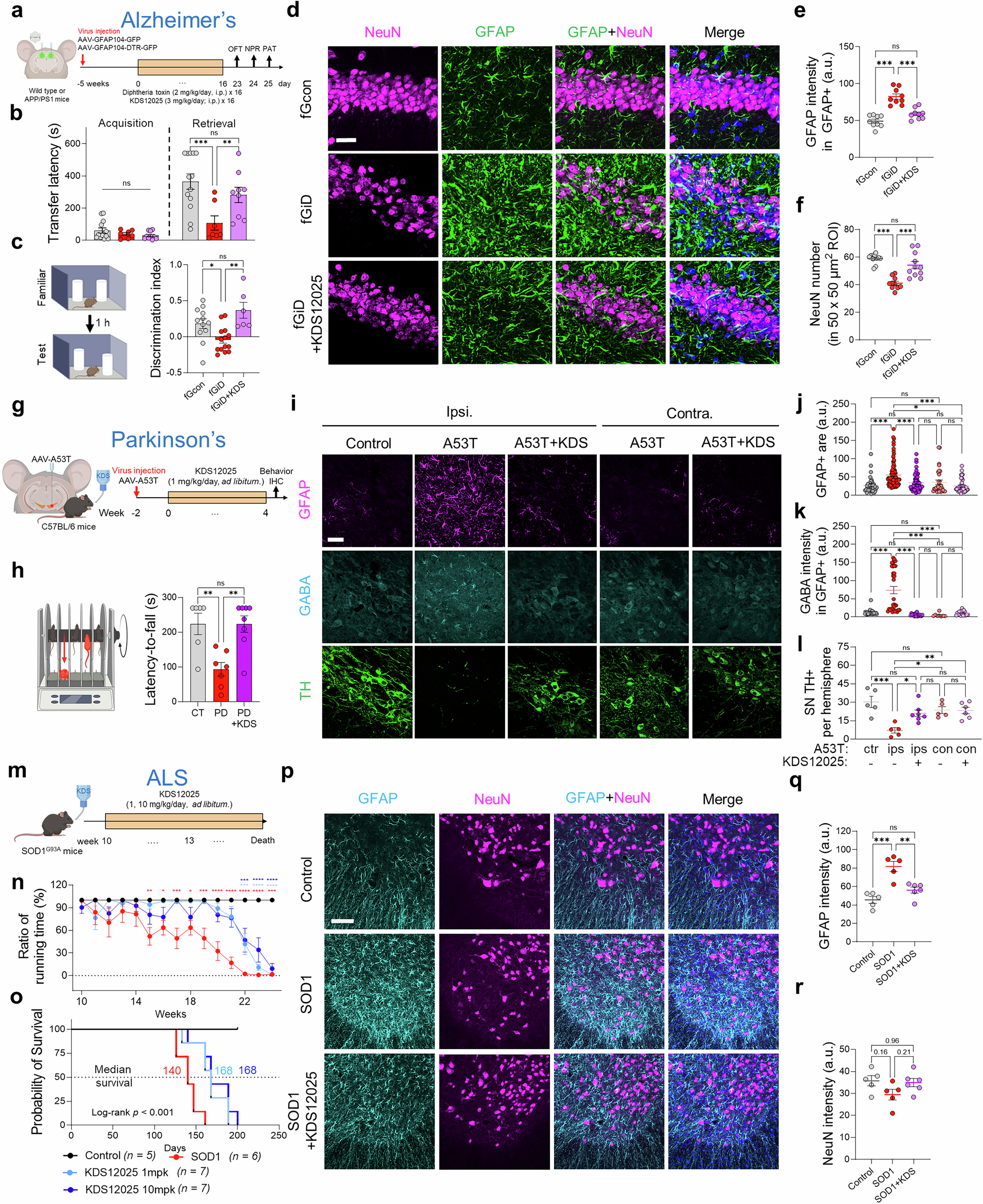
The therapeutic effect of KDS12025 in neurodegenerative mouse models. a Schematic timeline of reactive astrocytes in APP/PS1 mice generated via focal expression of DTR (fGiD) in astrocytes via intraperitoneal (i.p.) injection of KDS12025 (3 mg/kg/day) or DT (2 mg/ml) for 16 days. b Transfer latency to enter the dark chamber of control, fGiD, and fGiD+KDS mice in the passive avoidance test (PAT). c Discrimination indices of control, fGiD, and fGiD+KDS mice in the NPR test. The discrimination index reflects the preference for the relocated object. d Representative hippocampal CA1 images stained for NeuN and GFAP in WT, fGiD, and fGiD+KDS mice (N = 3 per group; scale bar, 10 μm). e Quantification of the mean GFAP intensity in the GFAP-positive area. f Neurodegeneration according to the number of NeuN-positive cells (50 × 50 μm2). g Schematic timeline of the A53T virus-induced PD model and KDS12025 treatment (1 mg/kg/day; water ad libitum). h Rotarod test diagram and latency-to-fall test results for control, A53T, and A53T + KDS mice. i Representative images of the SNpc region with ipsilateral (ipsi.) and contralateral (contra.) Side effects of GFAP, GABA, and TH in control, A53T, and A53T + KDS mice (N = 3 for each, scale bar, 10 µm). j Quantification of the GFAP-positive area in the SNpc. k Mean GABA intensity in GFAP-positive areas in the SNpc. l TH-positive neuron counts per hemisphere in the SNpc. m Schematic timeline of SOD1G93A mice treated with KDS12025 (1 and 10 mg/kg/day, drinking water ad libitum). n Ratios of the running times of the control, SOD1, and SOD1 + KDS mice in the rotarod test. o Survival probability curves of control, SOD1G93A, and SOD1 + KDS mice. p Representative images of GFAP and NeuN staining in the ventral spinal cord (L2–L5) of control, SOD1, and SOD1 + KDS mice (N = 3 per group; scale bar, 50 μm). q Quantification of the GFAP-positive area in the ventral spinal cord of control, SOD1, and SOD1 + KDS mice. r Quantification of NeuN intensity in the ventral spinal cord. The data are presented as the means ± s.e.m. *P < 0.05, **P < 0.01, ***P < 0.001; ****P < 0.0001; ns not significant. Additional statistics are provided in Supplementary Table 8