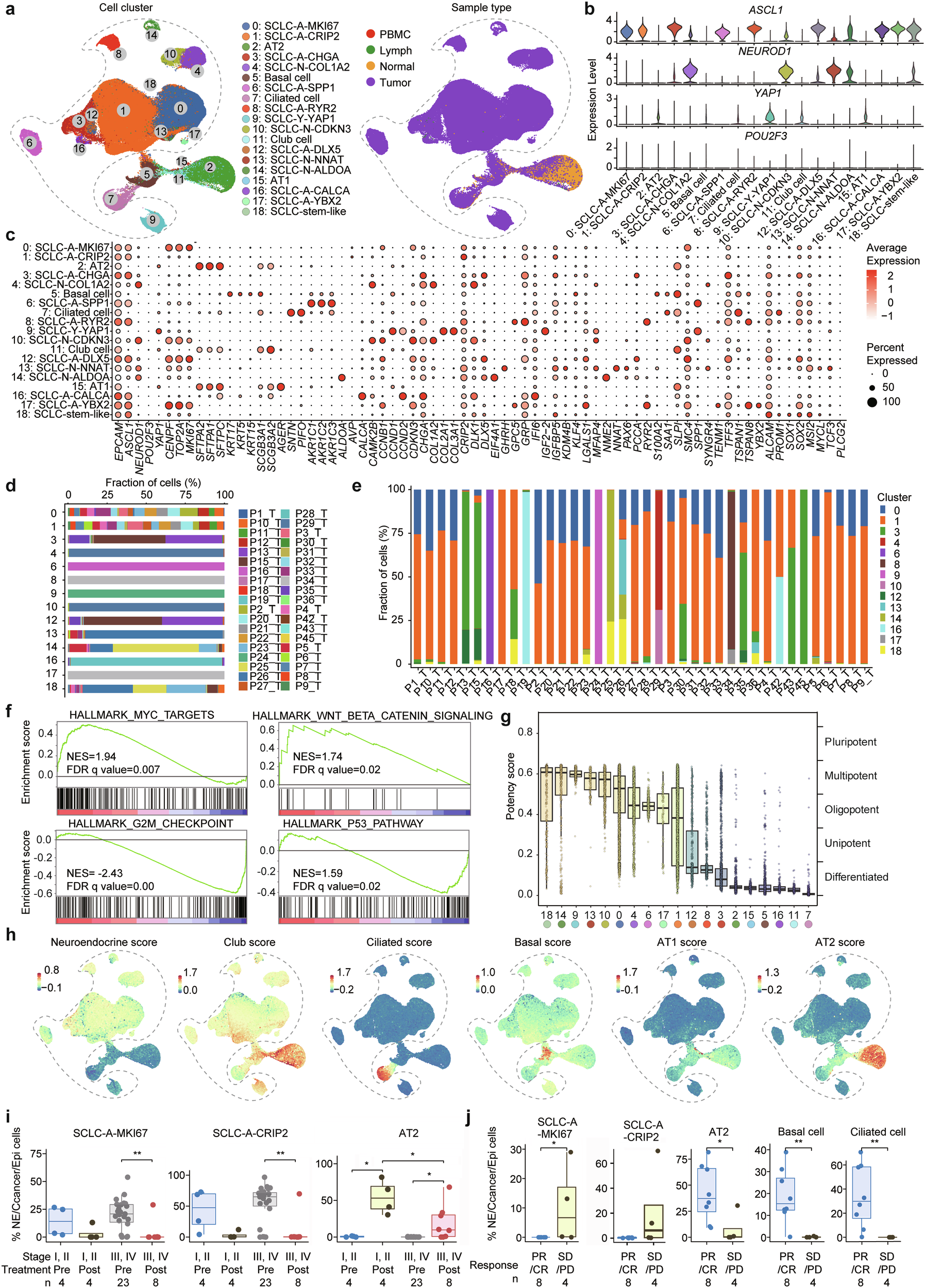
Fig. 3

Cancer cells and cancer stem-like cells in SCLC. a Analysis of cancer cells and nonimmune normal cells identified 19 cell clusters (left panel). The distribution of cells in different sample types is shown in the right panel. b, c Expression of feature genes in the cell clusters. The expression of ASCL1, NEUROD1, YAP1, and POU2F3 is shown in a violin plot (b). The marker genes of each cluster are shown in dot plots (c). Dot size and color indicate the fraction of expressing cells and normalized expression levels, respectively. d Relative fractions of tumor samples in the 14 cancer cell clusters. e Distribution of distinct tumor cell clusters across the 39 tumor samples. f Gene set enrichment analysis (GSEA) plots for the indicated gene sets in the stem-like cell cluster and the other cancer cell cluster. g Potency and differentiation states of the 19 cell clusters evaluated by the CytoTrace algorithm. h Enrichment scores of potential cell origins for SCLC in lung tissues. The top 100 genes in neuroendocrine, club, ciliated, basal, AT1, and AT2 cells were used for enrichment analysis. i, j Comparisons of the indicated cell clusters at different stages (i) and outcomes of neoadjuvant therapy (j). P values in panels h and i were determined via the Wilcoxon rank-sum test. *P < 0.05; **P < 0.01