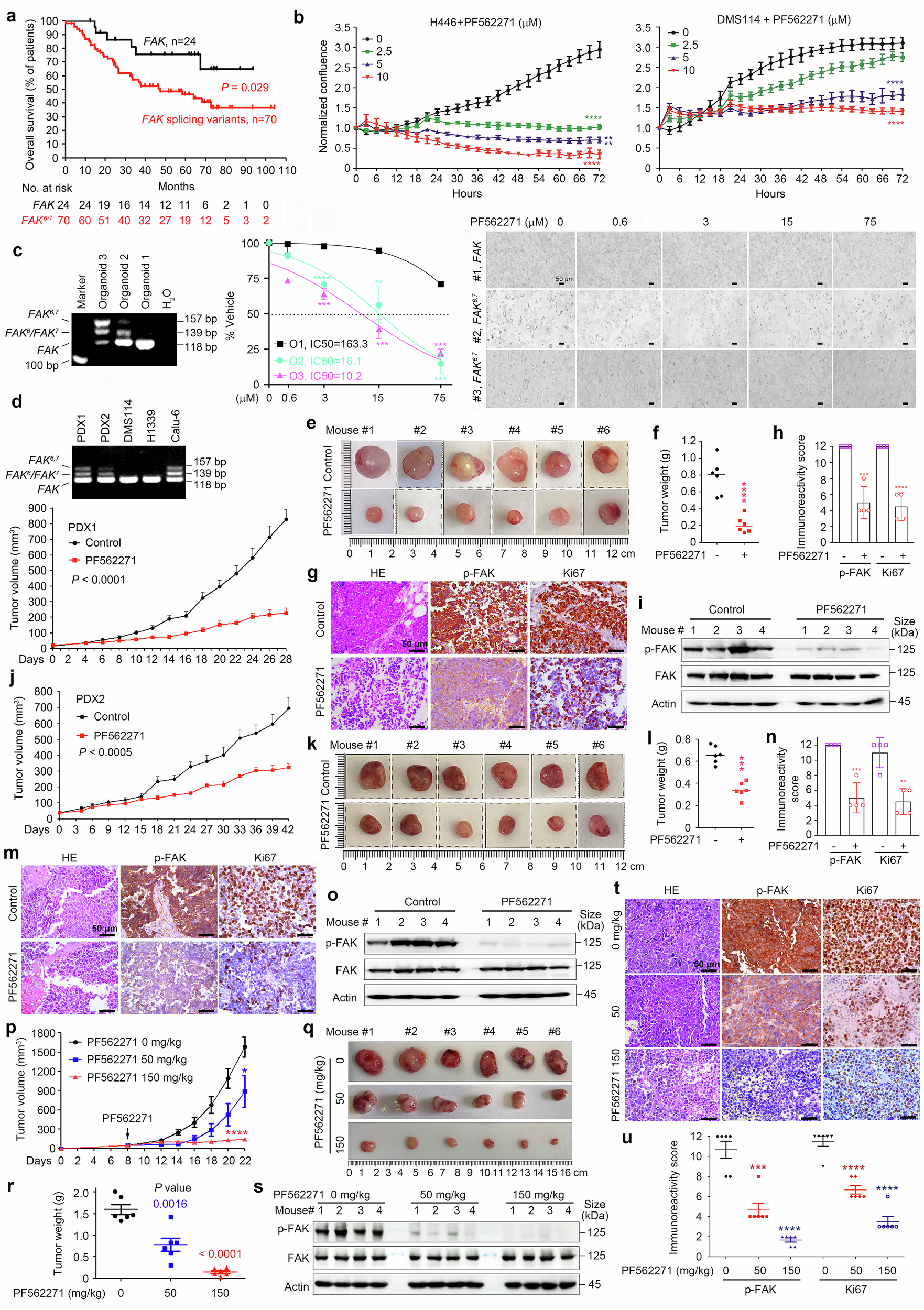
Fig. 7

Clinical significance of FAK splicing variants in SCLC. a OS of patients with SCLC with wild-type FAK and those with splicing variants. P value, log-rank test. b H446 and DMS114 cells were treated with 2.5 to 10 μM PF562271 and monitored with an IncuCyte live-cell analysis system. P values, Student’s t test. ****, P < 0.0001. c Three SCLC patient-derived organoids were established and treated with PF562271, and organoid cell viability was quantified via the CCK-8 assay. Representative images are shown. O, organoid. P value, Student’s t test. **, P < 0.01; ***, P < 0.001; ****, P < 0.0001. d FAK in the two patient-derived xenograft (PDX) models was detected by RT‒PCR (upper panel). The PDX1 mice were treated with PF562271 at 50 mg·kg−1·day−1 5 days per week for four weeks. The tumor volume was estimated every 2 days. The data are shown as mean ± sd. N = 6 for each group. P value, Student’s t test. e Images of xenograft tumors isolated from the mice. f Weights of xenograft tumors isolated from the mice. P value, Student’s t test. ****, P < 0.0001. g, h Representative images of hematoxylin‒eosin (HE) staining and IHC assays for p-FAK and Ki67 in tumor sections harvested from PF562271-treated and vehicle control-treated mice (n = 4 for each group; g). The immunoreactivity scores of p-FAK and Ki67 were calculated (h). P values, two-tailed unpaired t test. ***, P < 0.001; ****, P < 0.0001. i Western blot assays using lysates of tumor samples harvested from four mice in each group. j Mice bearing PDX2 tumors were treated with 50 mg·kg−1·day−1 PF562271, and the tumor volume was estimated every 3 days. The data are shown as mean ± sd. N = 6 for each group. P value, Student’s t test. k Images of xenograft tumors isolated from the mice. l Weights of xenograft tumors isolated from the mice. P value, Student’s t test. ***, P < 0.001. m, n Representative images of HE staining and IHC assays of p-FAK and Ki67 in tumor sections harvested from PF562271- and vehicle control-treated mice (n = 4 for each group; m). The immunoreactivity scores of p-FAK and Ki67 were calculated (n). P values, two-tailed unpaired t test. **, P < 0.01; ***, P < 0.001. o Western blot assays using lysates of tumor samples harvested from the mice. p H82 cell-inoculated mice were treated with PF562271 at the indicated dosage, and the tumor volume was estimated every two days. The data are shown as mean ± sd. N = 6 for each group. P value, Student’s t test. *, P < 0.05; ****, P < 0.0001. q Images of xenograft tumors isolated from the mice. r Weights of xenograft tumors isolated from the mice. P value, Student’s t test. s Western blot assays using lysates of tumor samples harvested from the mice. t, u Representative images of HE staining and IHC assays of p-FAK and Ki67 in tumor sections (n = 6 for each group; t). The immunoreactivity scores of p-FAK and Ki67 were calculated via the IHC assay results (u). P values, two-tailed unpaired t test. ***, P < 0.001; ****, P < 0.0001