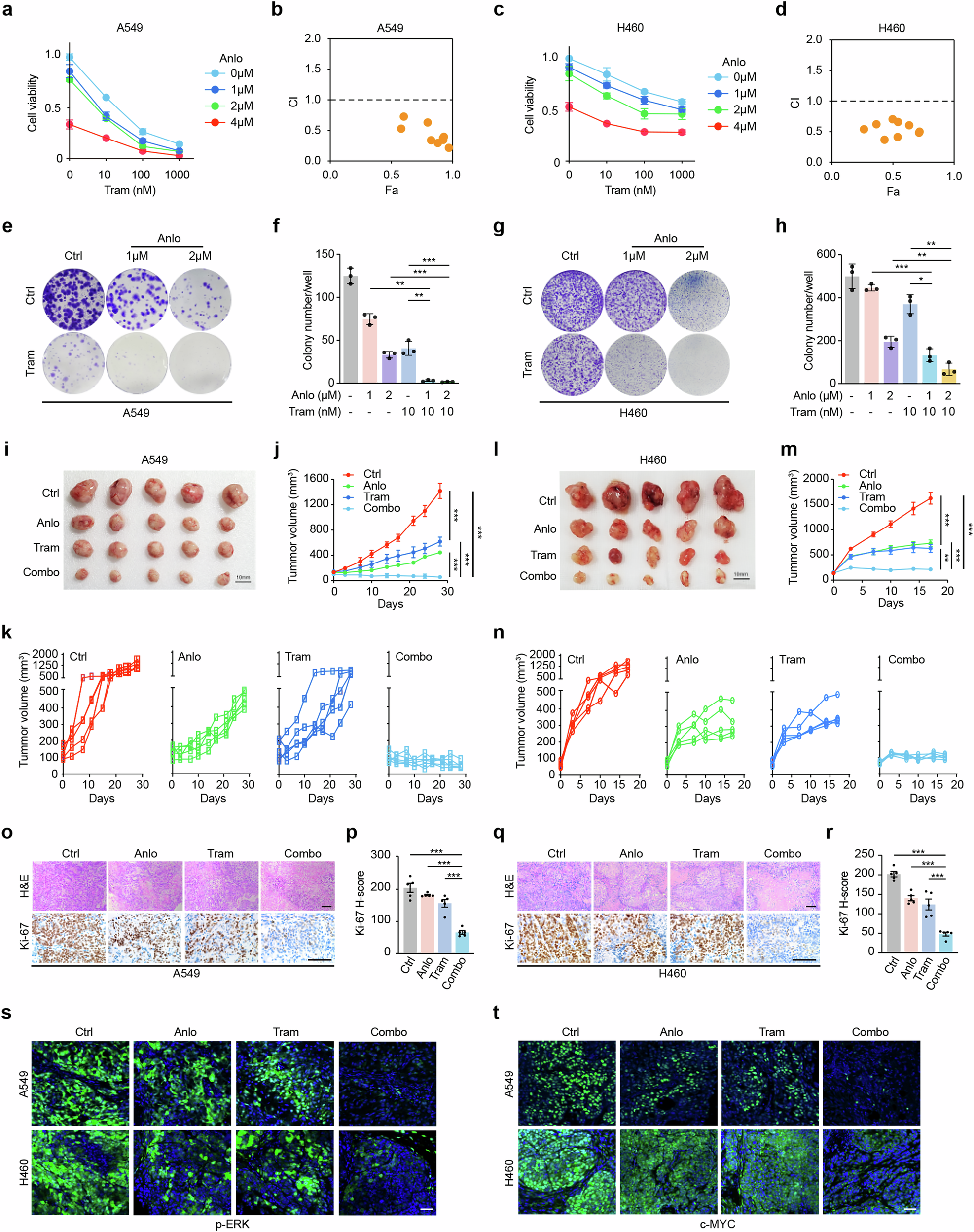
Fig. 3

Combining MEK and pan-RTKs with trametinib and anlotinib significantly suppressed KRAS-mutant NSCLC progression. a–d Line graph showing the effects of combined trametinib and anlotinib treatments in A549 cells (a) and H460 cells (c), respectively. Synergistic analysis of the combined trametinib and anlotinib treatments in A549 cells (b) and H460 cells (d), respectively. CI < 1, synergism; CI = 1, additivity; CI > 1, antagonism. n = 3. e–h Clonogenic assay of A549 cells (e) and H460 (g) cells after the indicated treatments. Statistical analyses of A549 (f) and H460 (h) cells. n = 3. i–n A549 cells (i–k) or H460 cells (l–n) were subcutaneously injected into nude mice for xenograft assays and then subjected to the following treatments: Ctrl: vehicle, Anlo: anlotinib (1.5 mg/kg), Tram: trametinib (0.3 mg/kg) or Combo: trametinib (0.3 mg/kg) plus anlotinib (1.5 mg/kg). n = 5 for each group. Tumor gross inspection of the A549 xenograft model (i) and H460 xenograft model (l). Tumor growth curves of the A549 xenograft model in different groups (j) as well as independent xenograft tumors (k). Tumor growth curves of the H460 xenograft model in different groups (m) as well as independent xenograft tumors (n). n = 5. o–r Representative H&E and Ki-67 staining of A549 (o) or H460 (q) xenograft tumors. Quantification of Ki67 staining of A549 (p) or H460 (r) tumors. Scale bar: 100 µm. Anlotinib; Trame, Trametinib; Combo, combination. n = 5. s, t Immunofluorescence analyses of p-ERK (s) and c-Myc (t) in A549 and H460 xenograft tumors. Scale bar: 50 μm. n = 5. All data comparisons were conducted via two-tailed Student’s t test. The data are presented as the means ± SEMs. *P < 0.05, **P < 0.01, ***P < 0.001