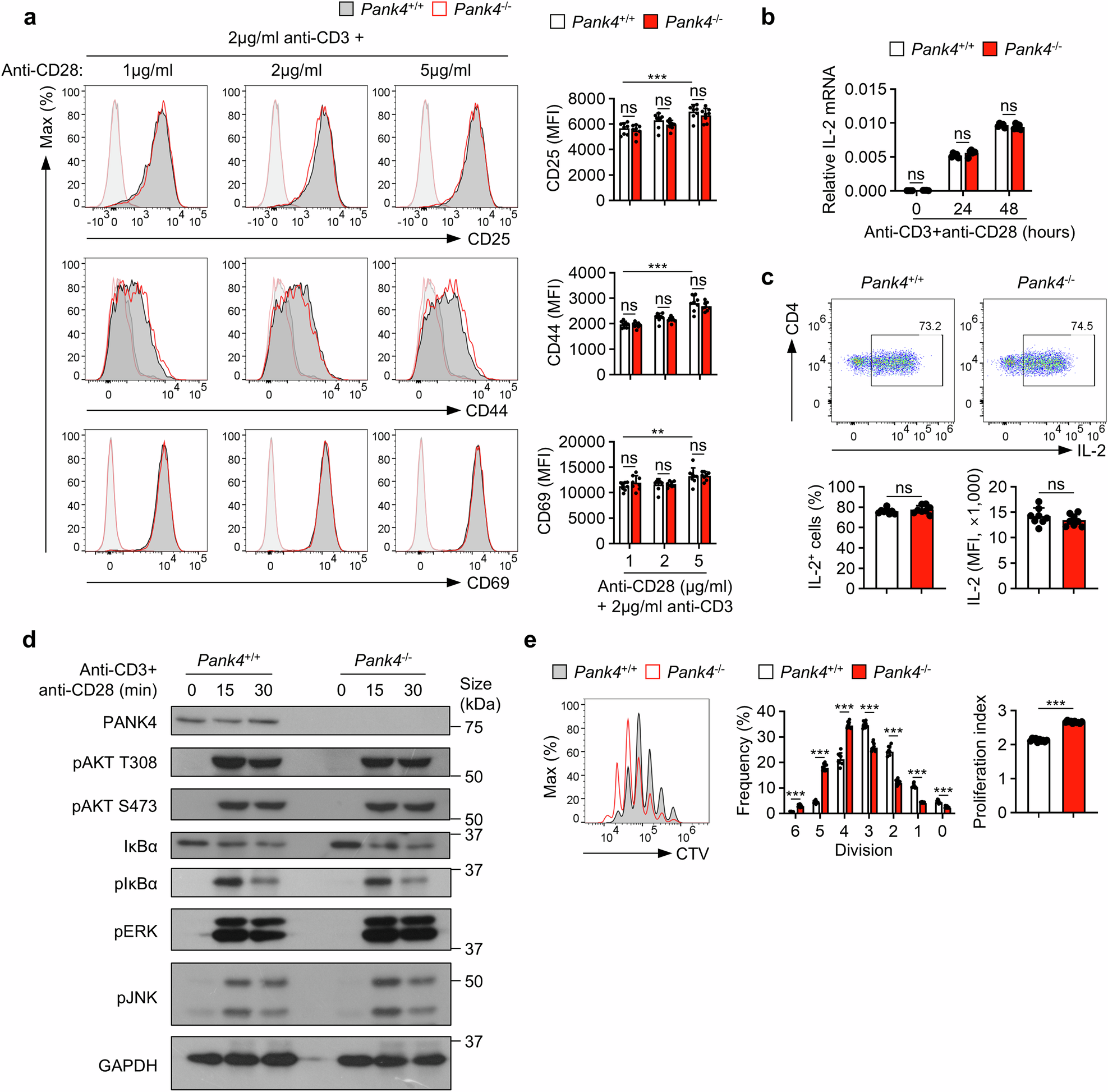
Fig. 2

PANK4 suppresses the proliferation of CD4+ T cells. a Expression of CD4+ T-cell activation markers after stimulation for 24 h under the indicated conditions (n = 8). b Real-time quantitative PCR analysis of Il-2 mRNA in stimulated CD4+ T cells after stimulation for the indicated durations (n = 5). c Flow cytometric analysis of intracellular IL-2 in CD4⁺ T cells stimulated with anti-CD3 and anti-CD28 antibodies for 48 h (n = 8). d Immunoblots of TCR/CD28 downstream signaling molecules after stimulation of CD4+ T cells for the indicated durations. e CellTrace Violet proliferation assay of CD4+ T cells stimulated with anti-CD3 and anti-CD28 antibodies for 72 h. Bar graphs represent the frequency of each peak (left) and the proliferation index (right) (n = 10). The data are representative of two (c) or three (a, b, d, and e) independent experiments. The data are presented as the means ± SDs. Statistical analysis was performed via two-way ANOVA with Tukey’s post hoc test (a) and the Mann‒Whitney U test (b, c, and e). ns not significant, *P ≤ 0.05, **P ≤ 0.01, and ***P ≤ 0.001