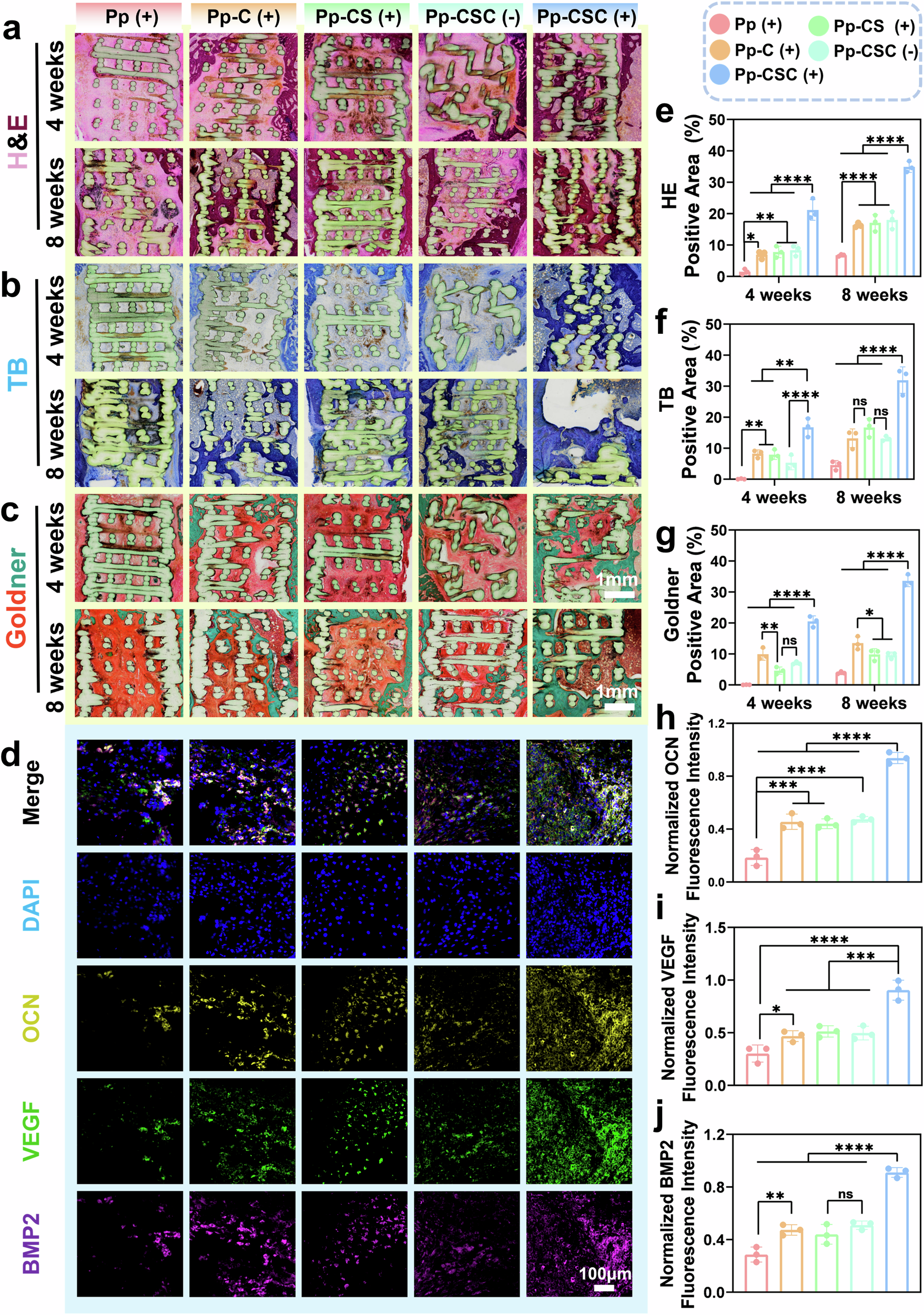
Fig. 10

The microstructure and mechanism of new bone in growth. a–c H&E (a), TB (b) and Goldner (c) staining of the defect area at weeks 4 and 8 after implantation. d Immunofluorescence staining of OCN (yellow), VEGF (green) and BMP2 (purple). e, f, g Quantification of (e) H&E, (f) TB and (g) Goldner staining. h, i, j Normalized fluorescence intensity of OCN (h), VEGF (i) and BMP2 (j). Statistical significance among biologically independent samples was calculated via ANOVA followed by Tukey’s multiple comparisons test. The data are presented as means ± SDs. Significant differences between groups are indicated as *p < 0.05, **p < 0.01, ***p < 0.001, ****p < 0.0001, and ns: not significance