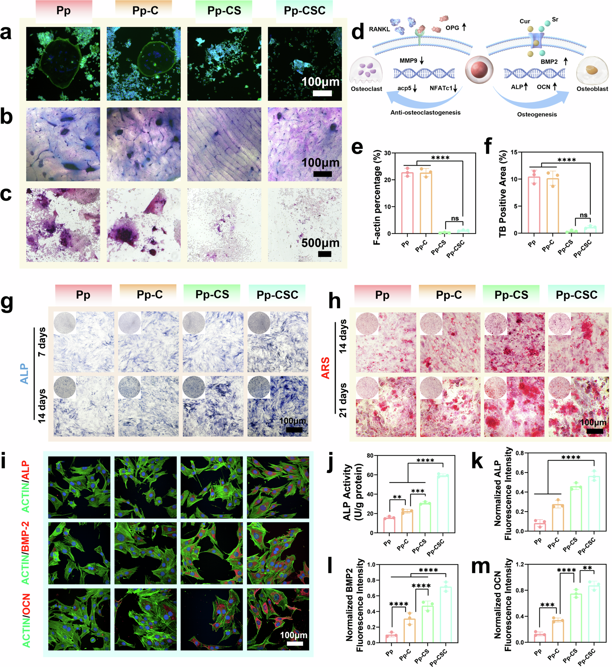
Fig. 6

In vitro inhibition of osteoclastogenesis and promotion of osteogenesis. a F-actin ring staining of osteoclasts. b Bovine bone sections stained with toluidine blue. c Osteoclasts labeled with TRAP. d Schematic illustration of osteoclast differentiation and intervention. e Quantitation of F-actin rings. f Quantitation of toluidine blue staining. g ALP staining of MC3T3 cells subjected to various treatments at 7 and 14 days. h ARS staining of MC3T3 cells subjected to various treatments at 14 and 21 days. i Fluorescence microscopy of ALP, OCN and BMP2. j Quantification of ALP activity after 14 days. k–m Semiquantification of immunofluorescence staining for, ALP, BMP2 and OCN. Statistical significance among biologically independent samples (n = 3) was determined via ANOVA followed by Tukey’s multiple comparisons tests. The data are presented as the means ± SDs. Significant differences between groups are indicated as *p < 0.05, **p < 0.01, ***p < 0.001, ****p < 0.0001, and ns: not significant