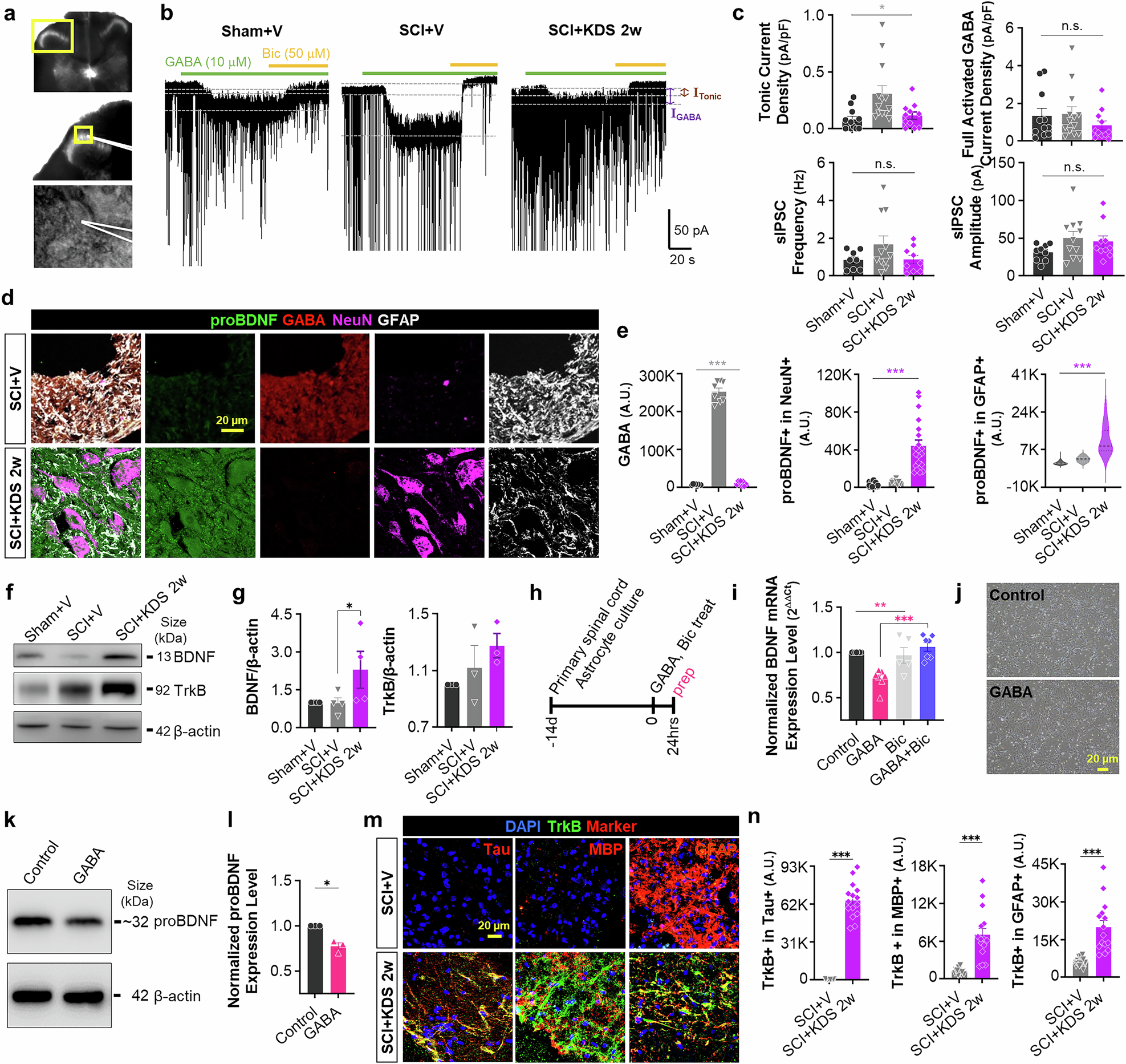
Fig. 3

MAOB inhibition with KDS2010 reduces astrocytic GABA levels and enhances proBDNF and TrkB expression after SCI. a Differential interference contrast (DIC) images of the dorsal horn of the spinal cord (top and middle) and a magnified view of a whole-cell patch-clamped lamina II neuron (bottom). The yellow boxes indicate the magnified region of interest. b Representative traces of GABAA receptor-mediated tonic GABA current in each group (Sham+V, SCI + V, and SCI + KDS 2w). The dashed lines (gray) and double-headed arrows (purple and brown) indicate baseline shifts (IGABA and ITonic) with bath application of GABA (10 μM, green bar) and bicuculline (Bic, 50 μM, orange bar). c Tonic GABA current density (top, left), GABA-induced full activation current density (top, right), frequency (bottom, left) and amplitude (bottom, right) of spontaneous inhibitory postsynaptic currents (sIPSCs) in each group. d Confocal images of the injured areas stained with anti-proBDNF (green), anti-GABA (red), anti-NeuN (magenta), and anti-GFAP (white) antibodies at PI 10w in SCI + V and SCI + KDS 2w. e Mean intensity of GABA (left), NeuN-positive proBDNF (middle), GFAP-positive proBDNF (right). f Western blotting of BDNF and TrkB in Sham+V, SCI + V, and SCI + KDS 2w at PI 10w. g Quantification of BDNF (left) and TrkB (right) expression levels in Western blotting. β-actin was used as a control for protein amount. h Experimental timeline for quantitative real-time PCR with GABA (100 μM) or Bic (50 μM) treatment of primary cultured spinal cord astrocytes at 14 days in vitro (DIV). i Relative (comparative Ct) BDNF expression level of each drug treatment condition (GABA, GABA+Bic, and Bic). j Representative images of control and GABA-treated spinal cord astrocytes. k Western blotting of proBDNF in control and GABA-treated condition. l Quantification of proBDNF in Western blotting. β-actin was used as a control for protein amount. m Confocal images of the injured areas stained with anti-TrkB (green), DAPI (blue), and each Tau, MBP, or GFAP (red) antibodies at PI 10w. KDS2010 treatment was initiated at PI 2w and continued daily until PI 10w. Group labels indicate the treatment start point. n Mean intensity of TrkB in the Tau-positive neurons (left), MBP-positive oligodendrocytes (middle), and GFAP-positive astrocytes (right) at PI 10w. All the data are expressed as the means ± S.E.M.s *P < 0.05; **P < 0.01; ***P < 0.001; n.s., not significant