Fig. 4

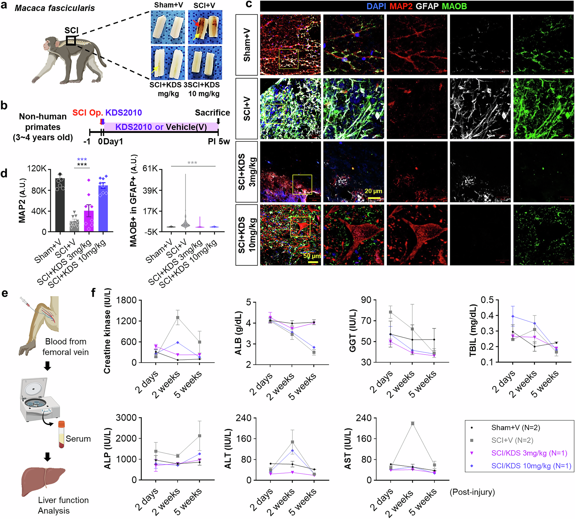
MAOB inhibition with KDS2010 facilitates tissue recovery after SCI in nonhuman primates. a Location of the SCI and representative longitudinal tissue sections at PI 5w in cynomolgus macaques (Macaca fascicularis). The red arrow indicates hematoma, and the yellow arrows indicate the cavities. Created with BioRender.com. b Experimental timelines using 3–4-year-old cynomolgus macaques subjected to the SCI operation and treatment with KDS2010 from 1 day after (acute) SCI. c Confocal images of the injured areas stained with anti-MAP2 (red), anti-GFAP (white), and anti-MAOB (green) antibodies, and DAPI (blue) at PI 5w in each group (Sham+V, SCI + V, SCI + KDS 3 mpk, and SCI + KDS 10 mpk). d Mean intensity of the MAP2 (left) and GFAP-positive MAOB (right) in each group. e Methodology illustration for blood chemistry analysis with nonhuman primate SCI model. Created with BioRender.com. f Blood chemistry and liver function data before and after KDS2010 treatment, showing the levels of serum creatine kinase (IU/L), albumin (ALB), gamma-glutamyl transferase (GGT, IU/L), total serum bilirubin (TBIL, mg/dL), alkaline phosphatase (ALP, IU/L), alanine transaminase (ALT, g/dL), and aspartate transaminase (AST, IU/L) at 2 days, 2 weeks, and 5 weeks post-injury. All the data are expressed as the means ± S.E.M.s *P < 0.05; **P < 0.01; ***P < 0.001; n.s., not significant