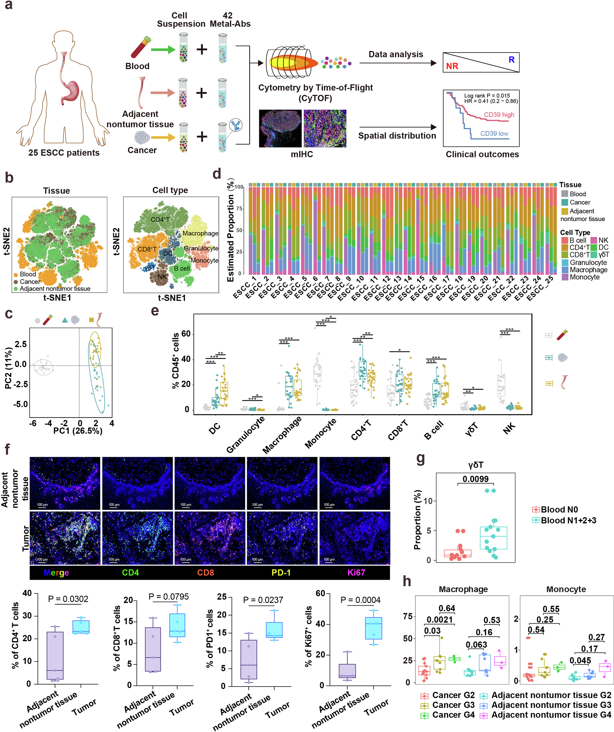
Fig. 1: Proteomic atlas of major immune cells in human ESCC.

a Overview of study workflow: specimen collection, CyTOF profiling (42-marker panels), computational analysis and validation. b t-SNE map of the major immune cell types and their origins in ESCC patients. c PCA plot presenting the mean expression of 42 selected markers in each ESCC patient. Points with varying shapes and colors represent different tissue groups. d Stacked bar plots presenting major immune cell frequencies in the blood, adjacent nontumor tissue and tumor tissue of patients with ESCC. e Box-and-whisker plots showing the distribution of major immune cell subpopulations across ESCC tissue origins. Centre line, median; box, interquartile range; whiskers, 1.5× IQR. Kruskal–Wallis test with Benjamini–Hochberg post hoc correction. P < 0.05 (*), P < 0.01 (**), P < 0.001 (***). f Multiplex IHC was used to explore the spatial distribution of immune cells within ESCC tissues. mIHC of PD-1 (yellow), CD4 (green), Ki67 (magenta), and CD8 (red). Scale bars, 100 μm. g Box-and-whisker plot of γδ T-cell abundance by lymph-node status. Mann‒Whitney U test. h B cells were significantly elevated in advanced tumors (G3 and G4). Kruskal–Wallis test with Benjamini–Hochberg post hoc correction