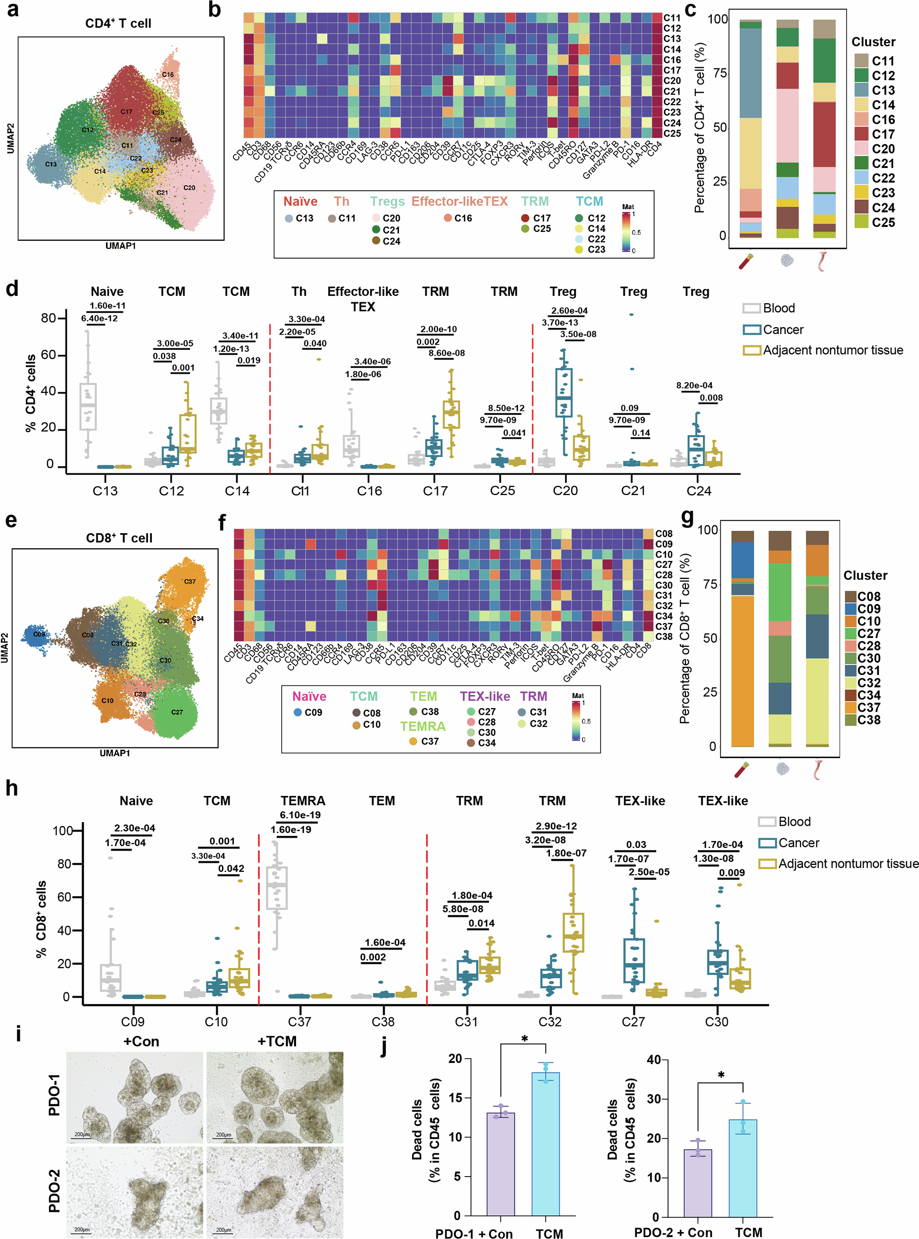
Fig. 2: Characterizing T-cell phenotypes and TCM antitumor strategies in the ESCC TME.

a Uniform manifold approximation and projection (UMAP) showing the distribution of CD4+ T-cell subpopulations in ESCC patients. b Heatmap showing the average expression levels of representative protein markers in CD4+ T-cell subpopulations. c Stacked bar plots presenting the frequencies of major CD4+ T cells in the blood, adjacent nontumor and tumor tissues of patients with ESCC. d Box-and-whisker plots showing the distribution of CD4+ T-cell subpopulations in patients with different origins of ESCC. Kruskal–Wallis test with Benjamini–Hochberg post hoc correction. e UMAP plot showing the distribution of CD8+ T-cell subpopulations in ESCC patients. f Heatmap showing the average expression levels of representative protein markers in CD8+ T-cell subpopulations. g Sankey diagram presenting the frequencies of major CD8+ T cells in the blood, normal and tumor tissues of patients with ESCC. h Box-and-whisker plots showing the distribution of CD8+ T-cell subpopulations in patients with different origins of ESCC. Kruskal–Wallis test with Benjamini–Hochberg post hoc correction. i Bright-field images of PDO-1 and PDO-2 cultured alone or cocultured with autologous CD62L⁺ TCM cells for 5 days. Organoids cocultured with TCM cells are reduced in size and structural integrity, indicating T-cell-mediated cytotoxicity. Scale bars, 200 μm. j Quantification of dead tumor cells (annexin V⁺/PI⁺ in the CD45⁻ population) in the PDO-1 and PDO-2 coculture systems. The data are shown as the means ± SDs (n = 3). Two-tailed t test; P < 0.05 (*)