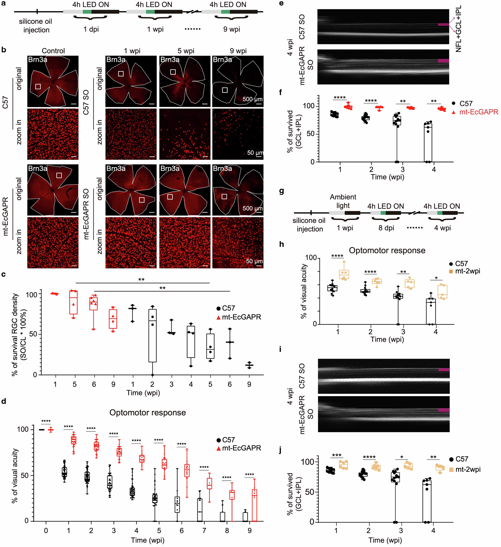
Fig. 6

Optoenergetic activation of mt-EcGAPR partially rescues RGCs and improves vision in ocularly hypertensive mice. a Timeline of the LED light intervention experiments. Daily 4-h LED stimulation was administered to the mice following SO injection. b Representative immunohistochemistry staining images of whole-mount retinae from C57BL/6 J and mt-EcGAPR mice. Row 1: Representative images of C57BL/6 J mice before, 1 week, 5 weeks, and 9 weeks after SO injection. Row 3: Representative images of mt-EcGAPR mice before, 1 week, 5 weeks, and 9 weeks after SO injection. Scale bar: 500 μm. Rows 2 and 4: Zoomed-in images of the areas indicated by white rectangles in Rows 1 and 3, respectively. Scale bar, 50 μm. c Relative survival RGC density of C57BL/6 J mice and mt-EcGAPR mice after SO injection. Black circles, C57BL/6 J mice. Red triangles, mt-EcGAPR mice. N = 3, 4, 3, 4, 4, 3, and 2 for the C57BL/6 J mice and n = 2, 4, 6, and 4 for the mt-EcGAPR mice. d Visual acuity measured by the optomotor response of C57BL/6 J mice and mt-EcGAPR mice before and after SO injection. Black circles, C57BL/6 J mice. Red triangles, mt-EcGAPR mice. N = 54, 58, 35, 44, 38, 10, 15, 15, and 15 for C57BL/6 J mice and n = 40, 30, 26, 17, 18, 16, 7, 7, and 9 for mt-EcGAPR mice. e Representative optical coherence tomography (OCT) images of the SO eyes of C57BL/6 J mice and mt-EcGAPR mice 4 weeks after SO injection. Magenta rectangles indicate the inner retina, which includes nerve fiber layer (NFL), ganglion cell layer (GCL) and inner plexiform layer (IPL). Because it is hard to seperate NFL, inner retina is presented as (GCL + IPL) in the following results. f Relative survival inner retina thickness (GCL + IPL) of C57BL/6 mice and mt-EcGAPR mice after SO injection. Black circles, C57BL/6 mice. Red triangles, mt-EcGAPR mice. N = 12, 14, 13, and 7 for C57BL/6 J mice and n = 7, 6, 6, and 6 for mt-EcGAPR mice. g Timeline of the delayed LED light intervention experiments. Four-hour LED stimulation was initiated 2 weeks post-SO injection (wpi). h Visual acuity was measured by the optomotor response of C57BL/6 J mice and mt-EcGAPR mice subjected to LED stimulation 2 weeks post-SO injection. Black circles, C57BL/6 J mice. Orange rectangles, mt-EcGAPR mice. n = 12, 14, 13, and 7 for C57BL/6 J mice, and n = 6, 6, 5, and 5 for mt-EcGAPR mice. i Representative OCT images of the SO eyes of C57BL/6 mice and mt-EcGAPR mice. LED stimulation was initiated 2 weeks after SO injection, and images were acquired at 4 weeks post-SO injection. Magenta rectangles indicate the inner retina. j Relative survival inner retina thickness (GCL + IPL) of C57BL/6 J mice and mt-EcGAPR mice subjected to LED stimulation 2 weeks post-SO injection. Black circles, C57BL/6 J mice. Orange tangles, mt-2wpi mice. N = 12, 14, 13, and 7 for C57BL/6 J mice and n = 6, 6, 5, and 5 for mt-EcGAPR mice. The data are presented as the means ± SEMs. Statistical results: *p < 0.05; **p < 0.01; ***p < 0.001; ****p < 0.0001; t test