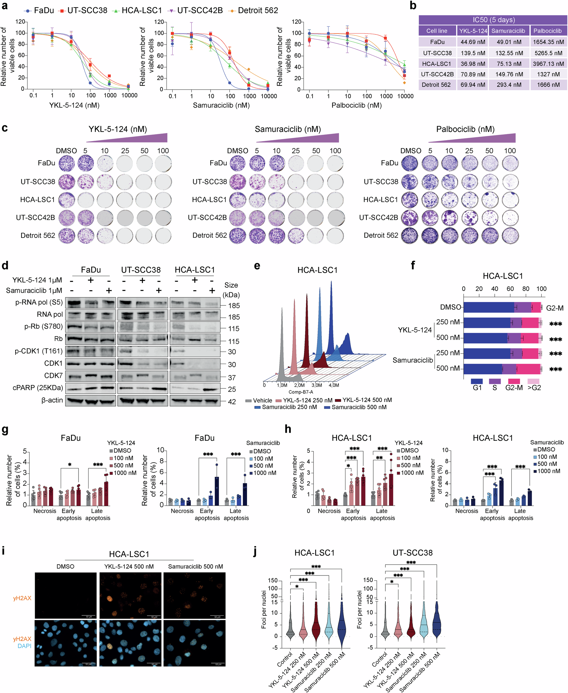
Fig. 3

Functional characterization of CDK7 pharmacological inhibition in HNSCC cell lines. a Measurement of cell viability in our panel of five different HNSCC cell lines treated with increasing concentrations of the CDK7-selective inhibitors YKL-5-124 and samuraciclib, and compared to the CDK4/6 inhibitor palbociclib. Four replicates per condition. Data shown as average + SD. b Table summarizing average IC50 values for each cell line treated with the aforementioned compounds (n ≥ 2). c Colony formation assays with increasing concentrations of YKL-5-124, samuraciclib, and palbociclib in the indicated HNSCC cell lines. d Western Blot analysis of protein changes in the indicated CDK7 targets and cleaved PARP (cPARP) in three different HNSCC cell lines treated with either vehicle (DMSO), YKL-5-124 (1 μM), or samuraciclib (1 μM) for 24 h. β-actin protein was used as the loading control. e Flow cytometry analysis of cell cycle changes in HCA-LSC1 cells treated with the indicated doses of YKL-5-124 and samuraciclib for 48 h. Two replicates per condition. f Percentage of cells in each cell cycle phase shown in (e) are represented as a stacked barplot ± SD. Only significant accumulation of cells in a cell cycle phase is indicated. Statistical significance was calculated using two-way ANOVA Dunnett’s multiple comparisons test. ***p < 0.001. g, h Flow cytometry analysis of apoptosis and necrosis in the indicated HNSCC cell lines upon treatment for 48 h with increasing concentrations of either YKL-5-124 or samuraciclib. Two replicates per condition. Statistical significance was calculated using two-way ANOVA Dunnett’s multiple comparisons test. *p < 0.05; ***p < 0.001. i, j Analysis of γH2AX foci in HNSCC cells upon 48 h exposure to YKL-5-124 or samuraciclib by immunofluorescence (IF) microscopy. i Representative 20x images of HCA-LSC1 DAPI-stained nuclei (in blue) and γH2AX foci (in orange) (scale bar, 50 μm). j Violin plot showing γH2AX foci per nuclei in each condition. At least five field images were counted (≥400 nuclei). Statistical significance was calculated using two-way ANOVA Dunnett’s multiple comparisons test. *p < 0.05; ***p < 0.001