Fig. 5
From: Therapeutic targeting of endothelial calcium signaling accelerates the resolution of lung injury

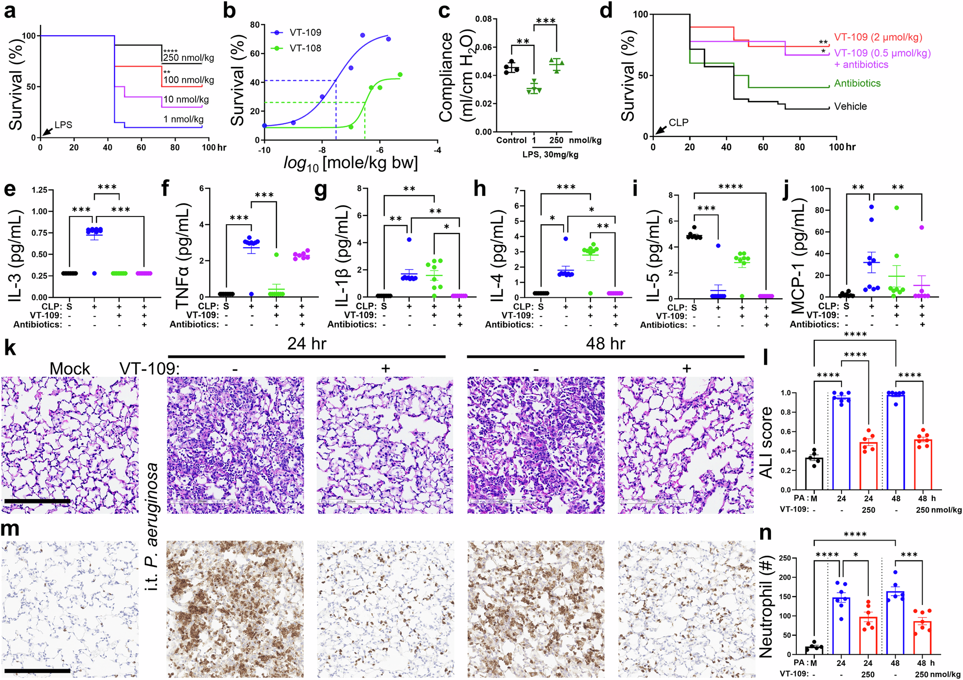
VT-109 improves clinical outcomes in mice with septic shock and bacterial pneumonia. a Survival rates of CD-1 mice challenged with a lethal dose 90 (LD90) of endotoxin. The mice received the indicated treatments 20 hours post-LPS challenge. (n = 10–20 mice per group). **, P < 0.01 and ****, P < 0.0001 according to the Mantel‒Cox test. b Survival curve showing the survival rate as a function of inhibitor concentration; VT-108 (green) and VT-109 (blue) were plotted on a logarithmic scale. (n = 10 mice per group). c Lung compliance was measured in mice challenged with an LD90 dose of endotoxin and treated with either 1 or 250 nmol/kg bw VT-109, as indicated. Control group, healthy mice. (n = 3‒4 mice per group) **, P < 0.01 and ***, P < 0.001 were determined via one-way ANOVA with Tukey’s post hoc test. d Survival rate of CD-1 mice that underwent CLP surgery via an 18-gauge needle. The mice received three doses of i.v. vehicle (black) or 2 µmol/kg bw VT-109 (red), 3 doses of the s.c. antibiotic enrofloxacin (5 mg/kg bw; green), or a combination of 0.5 µmol/kg bw VT-109 and enrofloxacin (magenta). (n = 10–20 mice per group). *, P < 0.05 and **, P < 0.01 according to the Mantel‒Cox test. Levels of the inflammatory cytokines IL-3 (e), TNFα (f), IL-1β (g), IL-4 (h), IL-5 (i), and MCP-1 (j) in the BALF of mice 24 hours after sham (black) or CLP surgery. The mice received i.v. vehicle control (blue), 2 µmol/kg bw VT-109 (green), or a combination of antibiotics and VT-109 (magenta) at 5 hours post-surgery. (n = 8–10 mice per group). H&E images of lung tissues (k) and acute lung injury scores (l) of mice infected with intratracheal Pseudomonas aeruginosa at 24 or 48 hours as indicated and treated with either vehicle (blue) or VT-109 (red). (n = 5–7 mice per group). ****, P < 0.0001 was computed via one-way ANOVA with Tukey’s multiple comparisons test. m, n Representative images of mouse lungs stained for Ly6G (m) and the number of Ly6G-positive cells (n) found in the lung tissue. Mouse treatment was performed as described in (k). Scale bar, 200 µm. (n = 5–7 mice per group). *, P < 0.05 and ****, P < 0.0001 was computed via one-way ANOVA with Tukey’s multiple comparisons test. The data are presented as the means ± SEMs. *, P < 0.05; **, P < 0.01; ***, P < 0.001; and ****, P < 0.0001 according to the Kruskal‒Wallis test with Dunn’s multiple comparison test unless otherwise indicated. See also Supplementary Fig. 4 and Supplementary Tables 6 and 7