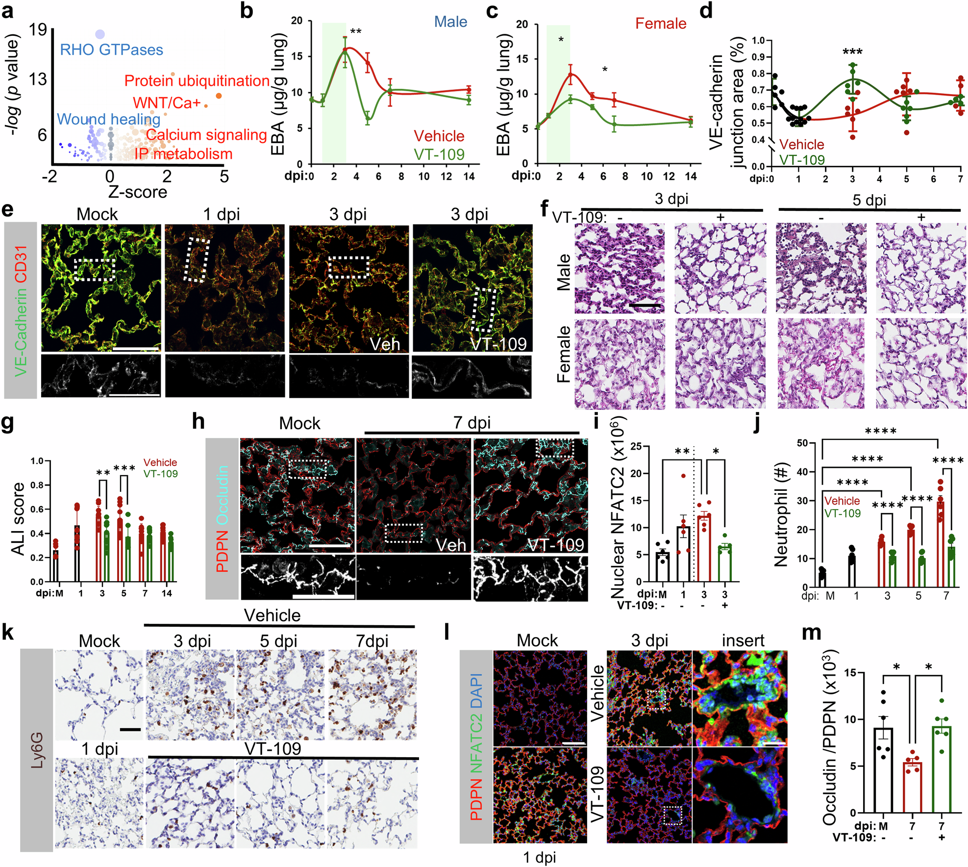
Fig. 6
From: Therapeutic targeting of endothelial calcium signaling accelerates the resolution of lung injury

VT-109 promotes the resolution of lung injury following SARS-CoV-2 MA10-induced pneumonia. a Analysis using QIAGEN’s IPA of pulmonary endothelial cells from COVID-19 patients compared with those from healthy controls, based on data from Melms et al. (see Supplementary Materials for Methods). Red, activated pathways; blue, inhibited pathways. The bubble size corresponds to the number of genes within each pathway. Statistics were computed with a two-tailed t test. EBA extravasation in the lung tissue of male (b) and female (c) BALB/c mice infected via intranasal (i.n.) inoculation with 1 × 104 PFU of the MA10 virus and treated with either vehicle (red) or VT-109 (green). The mice received 3 daily doses of treatment starting on day 1 post infection. (n = 5–6 mice per group). The treatment duration is indicated by green shading. A smooth line function was used to plot the curve. *, P < 0.05 and **, P < 0.01 were computed via two-tailed t test between VT-109 and vehicle groups on their respective days. Quantification of the VE-cadherin-PECAM1 overlapping junction area (d) and associated representative images of lung tissues stained for VE-cadherin (green) and CD31 (red) (e). The insert shows VE-cadherin in grayscale. BALB/c mice were infected and treated as described in (b, c). A smooth line function was used to plot the curve. Scale bar, 50 µm. Insert, 20 µm (n = 6–10 mice per group). ***, P < 0.001 was computed via two-tailed t test between VT-109 and vehicle groups on their respective days. H&E images of the lung tissues (f) and acute lung injury scores (g) of BALB/c mice infected and treated as in (b, c) (n = 15–20 fields per mouse, 3–5 mice per sex per group). Scale bar, 60 µm. **, P < 0.01 and ***, P < 0.001 were determined via two-way ANOVA with Sidak’s multiple comparison test. Images of lung tissues stained for PDPN (red) and occludin (cyan) (h) and quantification of the occludin-positive signal within epithelial cells (i). The insert shows occludin in grayscale. Scale bar, 50 µm. Insert, 20 µm (n = 6 mice per group). Quantification of Ly6G-positive cells at the indicated times following infection (j) and the associated representative images of lungs from BALB/c mice stained for Ly6G (k). Infection and treatment conditions are described in (b, c). The vehicle group, red; the VT-109 group, green. Scale bar, 50 µm. (n = 15 fields per mouse, 6 mice per group) ****, P < 0.0001 was computed via two-way ANOVA with Tukey’s multiple comparison test. l, m Representative images of mouse lungs stained for PDPN (red), NFATC2 (green) and nuclei (DAPI, blue) (l) and quantification of NFATC2 nuclear accumulation at the indicated days post-infection (m). Scale bar, 100 µm. Insert, 20 µm. (n = 5 fields per mouse, 5–6 mice per group). Data are presented as the means ± SEMs. *, P < 0.05 and **, P < 0.01 were determined via one-way ANOVA with Tukey’s post hoc test unless otherwise indicated. See also Supplementary Figs. 5, 6