Fig. 3
From: Maternal cholesterol deficiency predisposes congenital heart defects risk

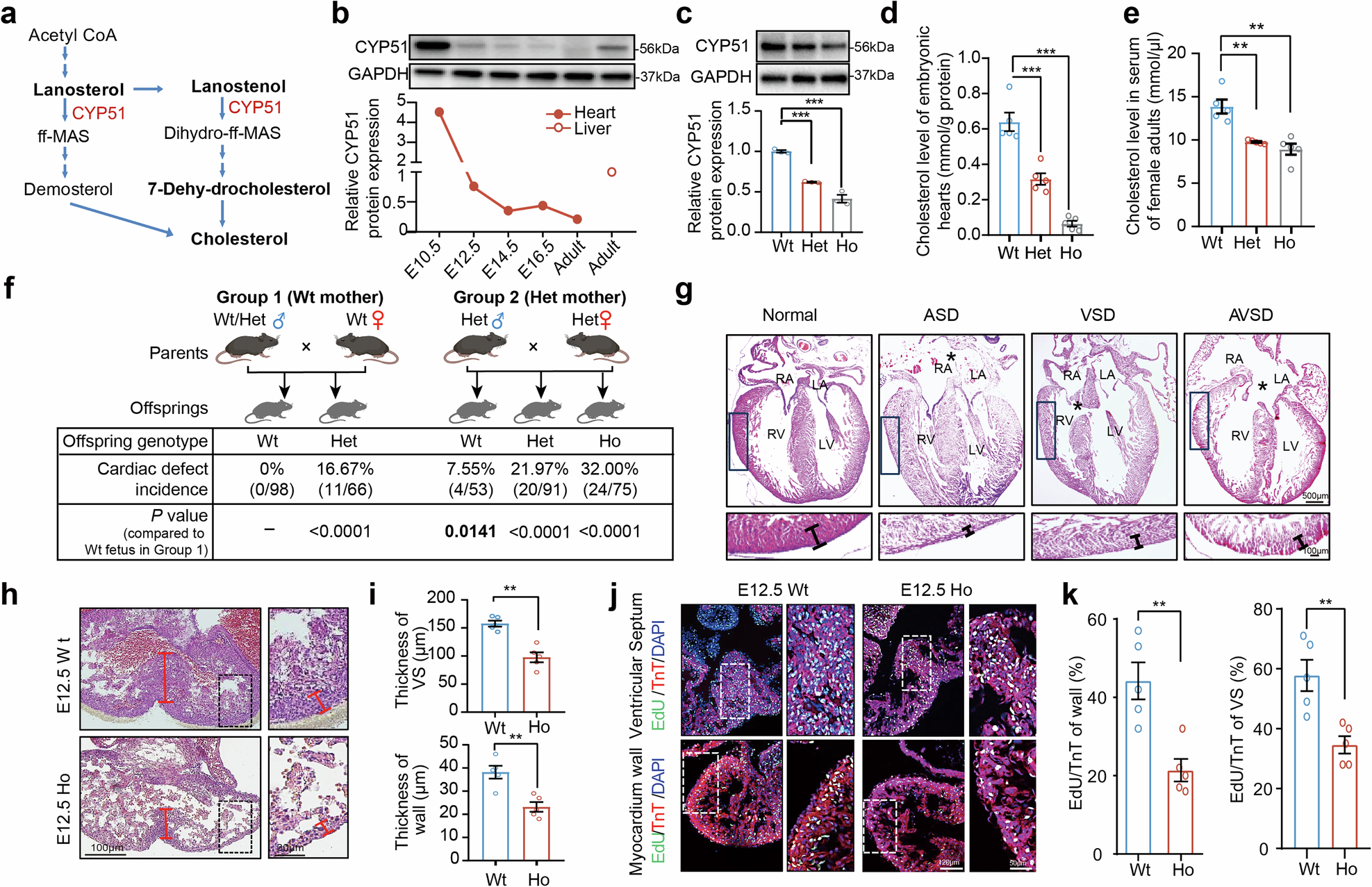
Cyp51I383V impaired cholesterol synthesis, causing cardiac developmental abnormalities. a Schematic diagram of the cholesterol biosynthetic pathway. b Western blot analysis of cardiac CYP51 in wild-type embryonic and adult mouse hearts. Each sample was normalized to the total protein content, and GAPDH was used for normalization. c Western blot analysis and quantification of Cyp51 levels in embryonic hearts at E12.5. d Quantification of cholesterol levels in embryonic hearts of Wt and Cyp51I383V mutants at E12.5. e Quantification of cholesterol levels in the serum of female adult Wt and Cyp51I383V mutants. f Breeding scheme and incidence of cardiac defects in the offspring of neonatal pups born to parents of different genotypes. Statistical analysis was carried out via Fisher’s test. g H&E staining of representative newborn Cyp51 mutant hearts from each category. The asterisk indicates the septation defect. Note the thinning of the compactum myocardium in the insets. h H&E staining of embryonic hearts showing thinning of the ventricular septum and myocardial compactum. Staining was performed on four sections per sample, and a total of five samples from each genotype and treatment group were subjected to experiments. i Measurement of ventricular septum thickness as described in (h). j Immunofluorescence staining and k quantification of incorporated EdU and the cardiac myocyte marker troponin T (TnT) at the myocardium wall and ventricular septum of E12.5 Wt and Cyp51I383V mutant embryonic hearts. Staining was performed on four sections per sample, and a total of five samples from each genotype and treatment group were subjected to experiments. Bars represent the means ± SEMs. Statistical analysis was performed via Student’s t test for (c–e) and (i, k) and the Fisher test for (f), with p < 0.05 indicated by *, p < 0.01 indicated by ** and p < 0.001 indicated by ***. Wt wild-type, Het heterozygote, Ho homozygote, VS ventricular septum