Fig. 4
From: Maternal cholesterol deficiency predisposes congenital heart defects risk

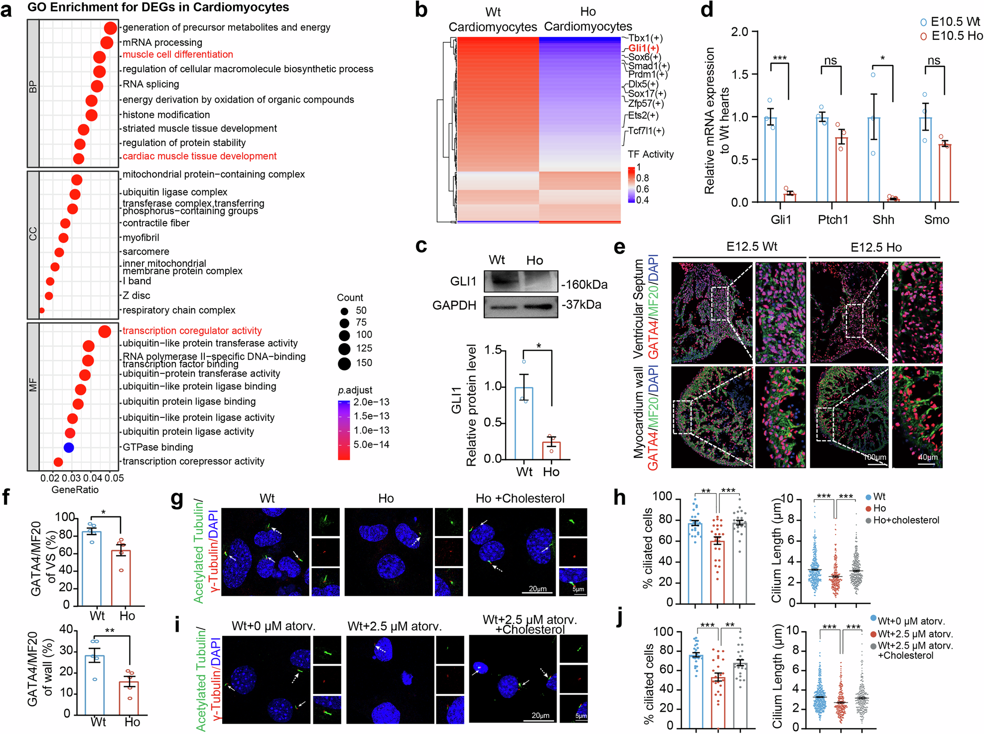
Cholesterol deficiency caused by the Cyp51I383V variant led to impaired Hedgehog pathway activity and abnormal ciliogenesis. a Gene Ontology (GO) enrichment analyses of the scRNA-seq datasets with differentially expressed genes (DEGs) (p.adjust<0.05) in the cardiomyocytes of E10.5 Wt and Cyp51I383V mutant hearts. The top 10 enriched biological process (BP), cellular component (CC), and molecular function (MF) pathways are displayed in bubble charts. Pathways related to cardiac development and transcriptional regulation are marked in red. b Heatmap showing the transcription factors with significant differences (p.adjust < 0.05)) in transcriptional activity between the CMs of E10.5 Wt and Cyp51I383V mutants. The transcription factors annotated on the right side were the top ten significantly downregulated transcription factors known to be associated with cardiogenesis. c Relative protein levels of GLI1 in E10.5 Wt and Cyp51I383V mutant hearts. Bars represent the means ± SD, n = 3. d Relative mRNA levels of important Hedgehog signaling pathway molecules (Gli1, Ptch1, Shh, Smo) in E10.5 Wt and Cyp51I383V mutant hearts. Bars represent the means ± SD, n = 3. e Immunofluorescence staining and f quantification of GATA4+ cardiomyocyte markers at the myocardial wall and ventricular septum of E12.5 Wt and Cyp51I383V mutant embryonic hearts. Staining was performed on four sections per sample, and a total of five samples from each genotype and treatment group were subjected to experiments. The statistical analysis was carried out via the unpaired two-tailed Student’s t test. g Wt and Cyp51I383V mutant mouse embryonic fibroblast (MEF) cells were incubated in the presence or absence of cholesterol for 48 h and then immunostained for acetylated tubulin (green) and gamma-tubulin (red). Scale bar, 20 µm. h The left bar graph and right dot plot represent the quantification of the percentage of ciliated cells and cilia length in (g), respectively. The data are presented as the means ± SEMs (eight sections per sample, n = 3 samples), and 100–250 cells were scored per condition per sample via Student’s t test. i MEFs were treated with DMSO or atorvastatin in serum starvation media without or with cholesterol replenishment for 48 h and then immunostained for acetylated tubulin (green) and gamma-tubulin (red). Scale bar, 20 µm. j The left bar graph and right dot plot represent the quantification of the percentage of ciliated cells and cilia length in (i). The data represent the mean ± SEM (eight sections per sample, n = 3 samples), and 100–250 cells were scored per condition per sample via Student’s t test, with p < 0.05 indicated by *, p < 0.01 indicated by **, and p < 0.001 indicated by ***