Fig. 1

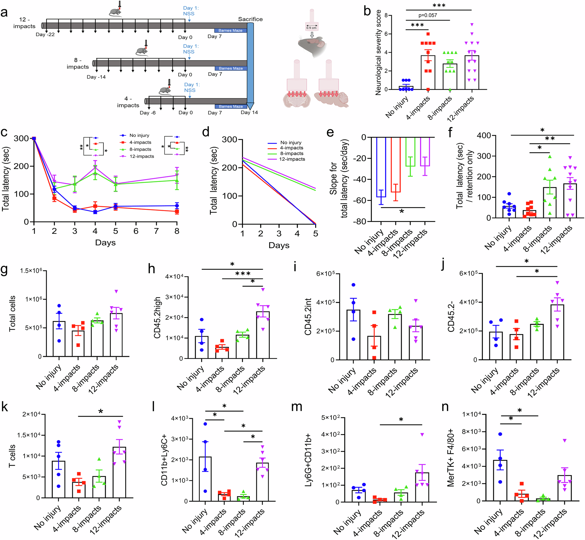
Optimization of a repetitive mild closed head injury (rmCHI) model of TBI in mice. a Experimental design showing the number and timing of closed head impacts. We also provide an illustration of the location of the impact and the underlying brain areas immediately involved. Created in BioRender.com b Neurological severity score (NSS) at 6 h after the last impact. Number of replicates: No injury (n = 8), 4 impacts (n = 10), 8 impacts (n = 10), and 12 impacts (n = 13). Statistical analysis was carried out via the Kruskal‒Wallis test with Dunn’s test for multiple comparisons of each condition. Medians are shown, *** =p < 0.001. c Spatial learning and memory retention were assessed via the Barnes Maze as indicated by the total latency to escape the platform. This task started on day 7 after the last impact. Statistical analysis was carried out via repeated-measures two-way ANOVA with the Bonferroni correction for multiple comparisons. Mean +/− SEM. * =p < 0.05; ** =p < 0.01 d Learning phase for the first 5 days of the Barnes maze test. e Slope of improvement in total latency for the first 5 days of the task. Statistical analysis was carried out via one-way ANOVA with the Bonferroni correction for multiple comparisons. An unpaired t-test was also performed to compare non-injured and 12-impact mice. Mean +/− SEM. *p < 0.05. f Comparison of memory retention on day 8 of the task by measuring the total latency (sec) to escape the platform. Statistical analysis was carried out via one-way ANOVA with Bonferroni correction for multiple comparisons. An unpaired t test was also performed to compare non-injured and 12-impact mice. Mean +/− SEM. *p < 0.05; **p < 0.01. For c–f, the number of replicates: no injury (n = 8), 4 impacts (n = 8), 8 impacts (n = 8), and 12 impacts (n = 11). g Bar graphs showing the total number of cells in the brains of non-injured mice and rmCHI mice after 4, 8, and 12 impacts at 14 days after the last impact. h CD45.2high immune cells. i CD45.2int immune cells. j CD45.2- nonimmune cells. k T cells. l Monocytes. m neutrophils and n Macrophages. A minimum of 4 animals/group were used for flow cytometry. For g‒n, the analysis was performed via one-way ANOVA with the Bonferroni correction for multiple comparisons. Mean +/- SEM. *= p < 0.05; **= p < 0.01; ***= p < 0.001