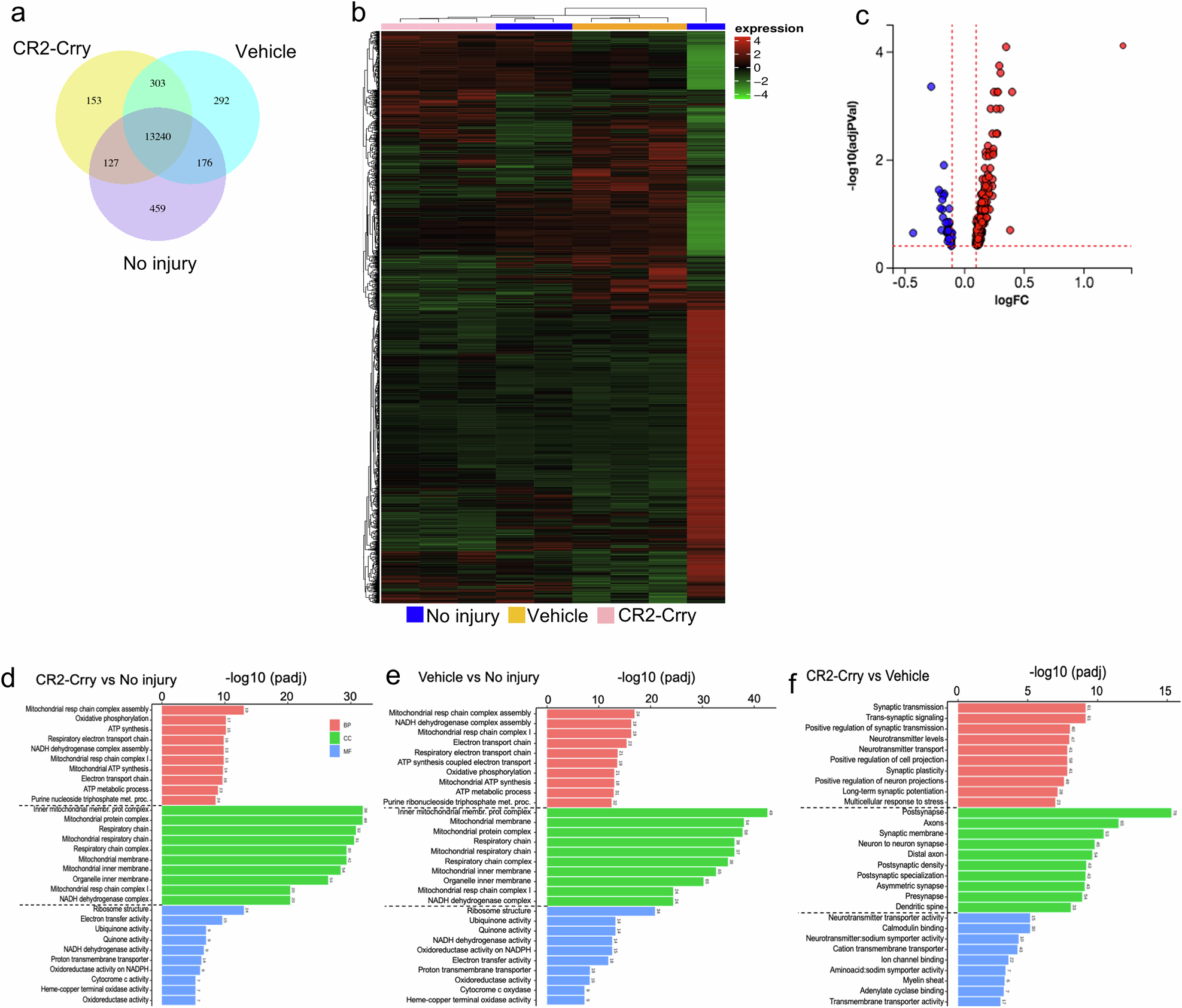
Fig. 4

Complement inhibition after rmCHI results in the transcriptional upregulation of pathways associated with neuroprotection, synaptic plasticity, and neurogenesis. a Venn diagram showing the number of genes that are uniquely expressed by non-injured mice and in rmCHI mice treated with vehicle or CR2-Crry at 21 days after the last impact. b Heatmap showing the overall results of the FPKM cluster analysis. Red indicates genes with high expression levels, and blue indicates genes with low expression levels. The color bar on top shows the different experimental groups detailed in the legend. c Volcano plot illustrating the magnitude of the fold change in the expression of all genes whose expression was upregulated (red) or downregulated (blue) in the brains of CR2-Crry- or vehicle-treated mice at 21 days after the last impact (n = 3). The vertical and horizontal red dotted lines indicate the threshold. Significance was calculated via the DESeq2 package with Benjamini‒Hochberg correction for the false discovery rate (FDR). An FDR cutoff of 5% and a minimum fold change of 1.5 (log2FC = 0.6) were applied to determine differential expression. Visualization of the top 10 Gene Ontology (GO) terms in the three categories: biological process (BP), cellular component (CC) and molecular function (MF) in the brains of CR2-Crry-treated vs no injury (d), vehicle vs no injury (e) and CR2-Crry-treated vs vehicle (f). The numbers on top of the bars indicate the number of genes in each pathway. The significance of enrichment on the x-axis is expressed as -log10(padj)