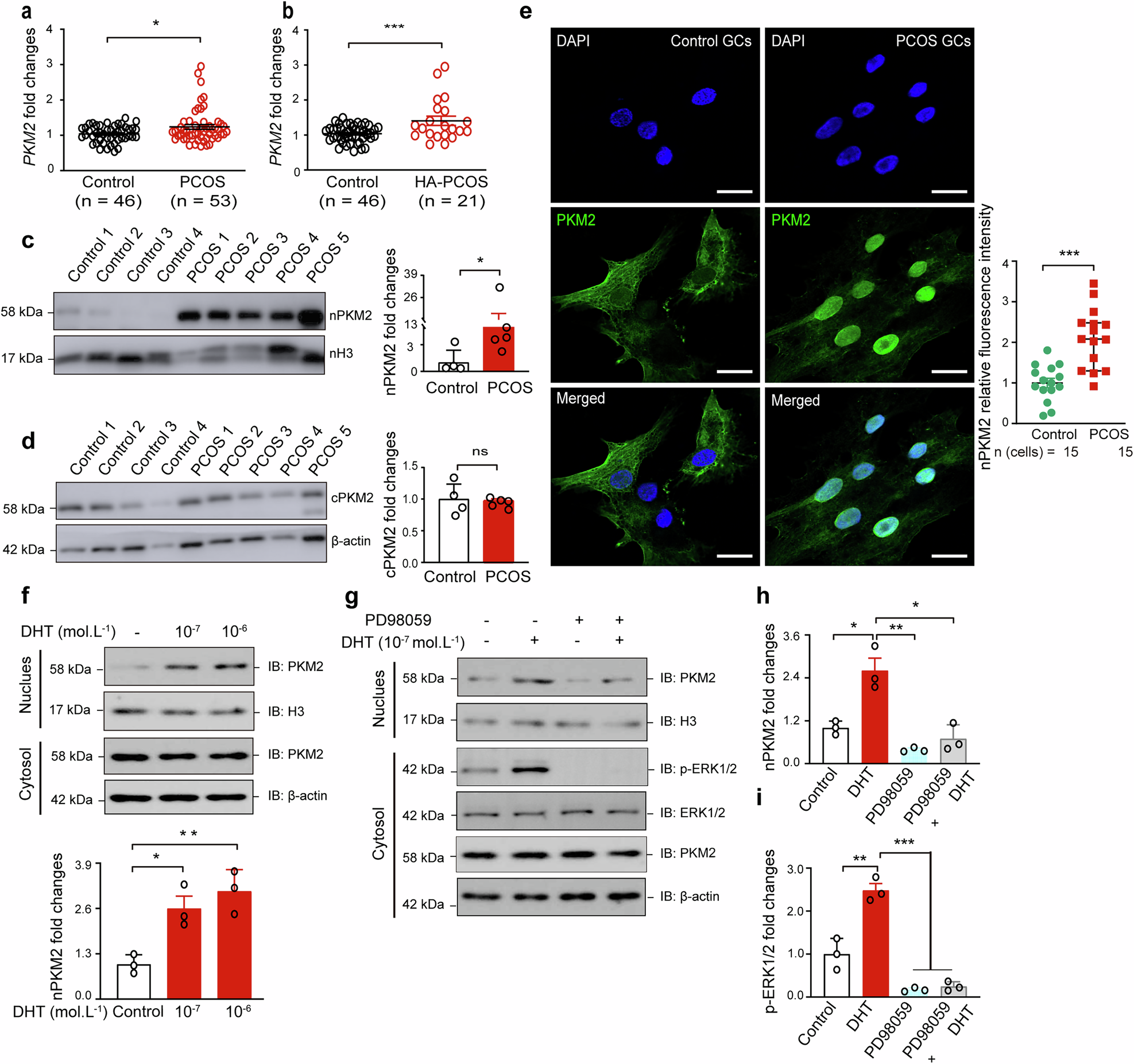
Fig. 2

PKM2 accumulation in the nucleus of GCs from patients with PCOS. a Relative mRNA expression of PKM2 in human luteinized GCs in the control and PCOS groups. n = 46 in the control group and n = 53 in the PCOS group. The data are presented as the means ± SEMs. The p values were determined by a two-tailed unpaired Student’s t test. * p < 0.05, *** p < 0.001. b Relative mRNA expression of PKM2 in human luteinized GCs in the control and high androgen PCOS (HA-PCOS) groups. n = 46 in the control group and n = 21 in the PCOS group. The data are presented as the means ± SEMs. The p values were determined by a two-tailed unpaired Student’s t test. *** p < 0.001. c, d Nuclear PKM2 and cytoplasmic PKM2 levels were determined via western blotting of protein samples from luteinized GCs in the control and PCOS groups. n = 4 in the control group and n = 5 in the PCOS group. The data are presented as the means ± SEMs. Statistical tests were performed via the Mann‒Whitney test, * p < 0.05. e Immunofluorescence data showing PKM2 expression profiles in the nuclei of control and PCOS GCs. Scale bar = 20 µm. n = 15 cells in each group. The data are presented as the means ± SEMs. The p values were determined by a two-tailed unpaired Student’s t test. *** p < 0.001. f Western blot showing PKM2 levels in the cytosolic and nuclear lysates of KGN cells treated with dihydrotestosterone (DHT; 10–7 or 10–6 mol/L) for 24 h. Data are presented as the means ± SEMs. The p values were determined via two-tailed unpaired Student’s t tests. * p < 0.05, ** p < 0.01. g–i Western blot showing PKM2 levels in the cytosolic and nuclear lysates of KGN cells treated with DHT (10–7 mol/L) or PD98059 (20 µM) for 24 h. Data are presented as the means ± SEMs. The p values were determined by a two-tailed unpaired Student’s t test. * p < 0.05, ** p < 0.01, *** p < 0.001. The experiments were performed three times (c–g)