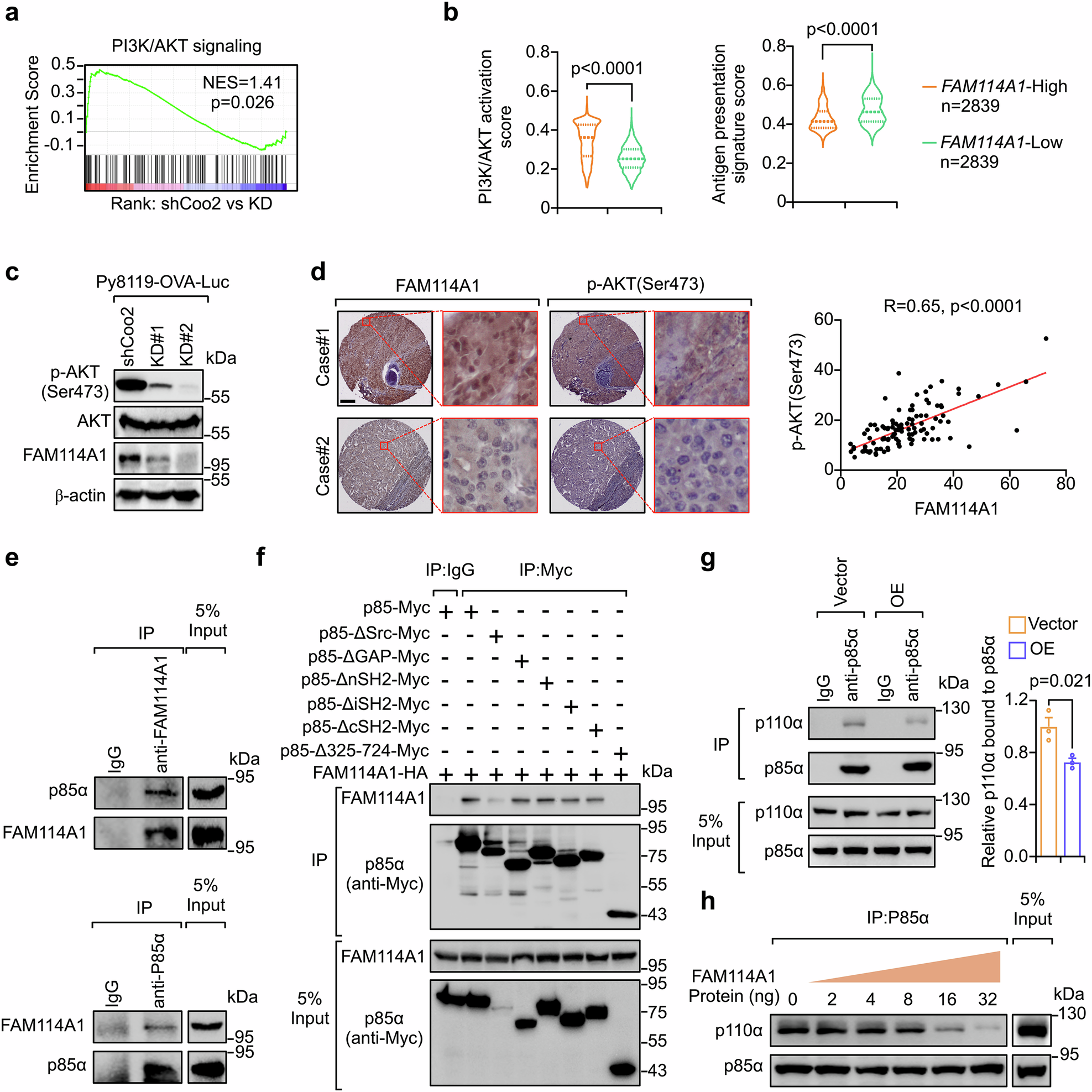
Fig. 2

FAM114A1 activates the PI3K/AKT pathway and suppresses antigen presentation. a Expression profile of cancer cells extracted from scFFPE-Seq of shCoo2- and FAM114A1-KD tumors. Gene set enrichment analysis (GSEA) was performed, and PI3K/AKT pathway enrichment in the shCoo2 group is shown. b scRNA-seq data of cancer cells extracted from TNBC patients. Cells without FAM114A1 expression were excluded, and the remaining cells were stratified into high- and low-FAM114A1 groups on the basis of median expression. PI3K/AKT activation scores (left panel) and antigen presentation signature scores (right panel) were calculated. c Py8119-OVA-Luc cell lines with (KD#1 and KD#2) and without (shCoo2) FAM114A1-knockdown were cocultured with OT-I splenocytes for 30 min. The tumor cells were isolated by sorting and subsequently collected for Western blotting. The expression levels of phosphorylated AKT (Ser473), total AKT, and FAM114A1 were tested. β-actin served as an internal control. d TNBC patient samples were analyzed by immunohistochemistry with anti-FAM114A1 and anti-phosphorylated AKT (Ser473) antibodies. Representative images are shown (left panel). The expression levels of FAM114A1 and phosphorylated AKT were quantified with ImageJ and analyzed with Spearman’s rank correlation (right panel). n = 109 TNBC patients. Bar, 500 µm. e Py8119 tumor cell lysates were collected and coimmunoprecipitated (co-IP) with anti-FAM114A1 (upper panel), anti-p85α (lower panel), or IgG controls. The interaction between p85α and FAM114A1 was determined via western blotting. f 293T cells were cotransfected with the indicated plasmids. Twenty-four hours after transfection, the cells were lysed and subjected to co-IP analysis. The samples were then analyzed via western blotting to detect interactions. g Py8119 cells stably expressing FAM114A1 were generated. The cells with (OE) or without (Vector) FAM114A1 overexpression were collected for co-IP analysis. The level of p110α that interacted with p85α was quantified after normalization to total p110α (right panel). h 293T cells were cotransfected with p85α and p110α plasmids. The cells were collected for co-IP after 24 h. The Co-IP samples from the beads were divided into 6 tubes and incubated with the indicated amount of the FAM114A1 recombinant protein for 2 h. The beads were washed thoroughly with lysis buffer, and the bound proteins were subjected to western blotting to detect p85α and p110α interactions. The data represent the means ± SEMs. P-values were determined by a two-tailed Student’s t-test (b, g)