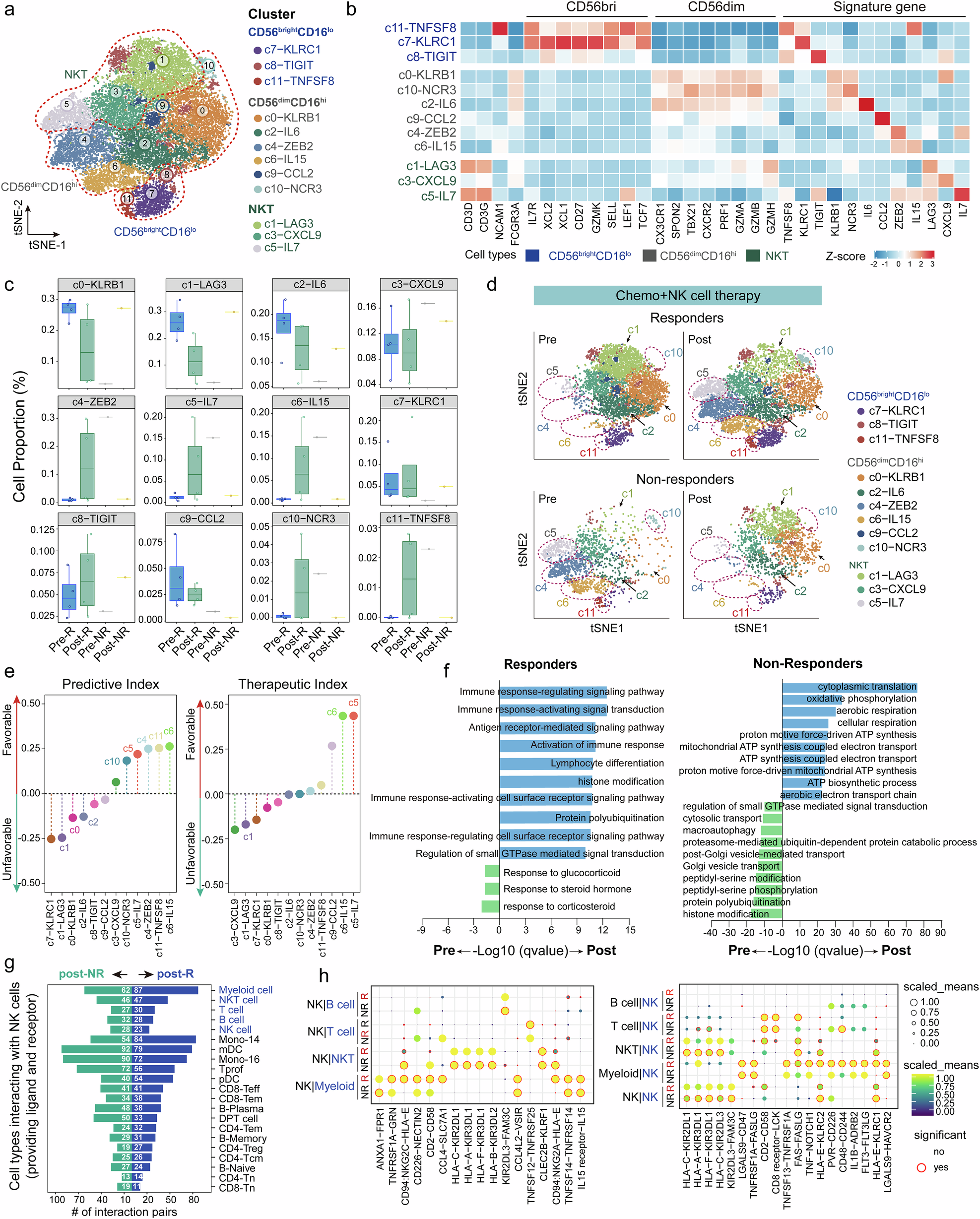
Fig. 4

Characteristics and temporal dynamics of circulating NK/NKT cell subtypes following NK cell-based therapy. a t-SNE plot visualization of CD56brightCD16lo NK cells, CD56dimCD16hi NK cells, and NKT cells derived from APC patients. b Heatmap showing the expression patterns of functional genes and signature genes of each cluster. The color is coded by the Z score-scaled gene expression. Boxplots (c) and t-SNE plots (d) showing the temporal alterations in the NK/NKT cell clusters. pre-R, baseline samples of responders (n = 4, P22-pre, P24-pre, P26-pre, and P27-pre); post-R, posttreated samples of responders at the timepoint of the first observation of PR (n = 4, P22-post3, P24-post1, P26-post3, and P27-post1); pre-NR, baseline samples of nonresponder (n = 1, P20-pre); post-NR, posttreated sample of the nonresponder when PD was reached (n = 1, P20-post). Box middle lines, median; box limits, upper and lower quartiles; box whiskers, 1.5× the interquartile range. e Pi and Ti analysis of NK/NKT cell clusters. Pi, predictive index; Ti, therapeutic index. The Pi quantifies the correlation between baseline immune cell proportions and initial tumor size, whereas the Ti assesses the correlations between posttreatment immune cell proportions and changes in tumor size. f GO analysis of DEGs between pre- and posttreatment samples from responders (n = 4, left panel) and nonresponders (n = 1, right panel). DEGs were computed by Findmarkers with a |log2-fold change| > 0.5 and adjusted p value < 0.05. The top 10 enriched GO-BP terms enriched in pre- (green column) or posttreatment (blue column) samples are shown. g Bar chart showing the number of potentially significant ligand‒receptor pairs in NK cells (including CD56brightCD16lo NK cells and CD56dimCD16hi NK cells) and other immune cells in post-NR (n = 1) and post-R (n = 4) samples. The number of NK cells that provided ligands and receptors were calculated together. h Bubble chart showing the significantly upregulated interaction pairs in post-NR (n = 1) or post-R (n = 4) samples. The color and size of bubbles represent the mean expression of ligand and receptor genes, and the bubbles with a red circle indicate the statistical significance of interactive molecular pairs, as calculated by CellPhoneDB