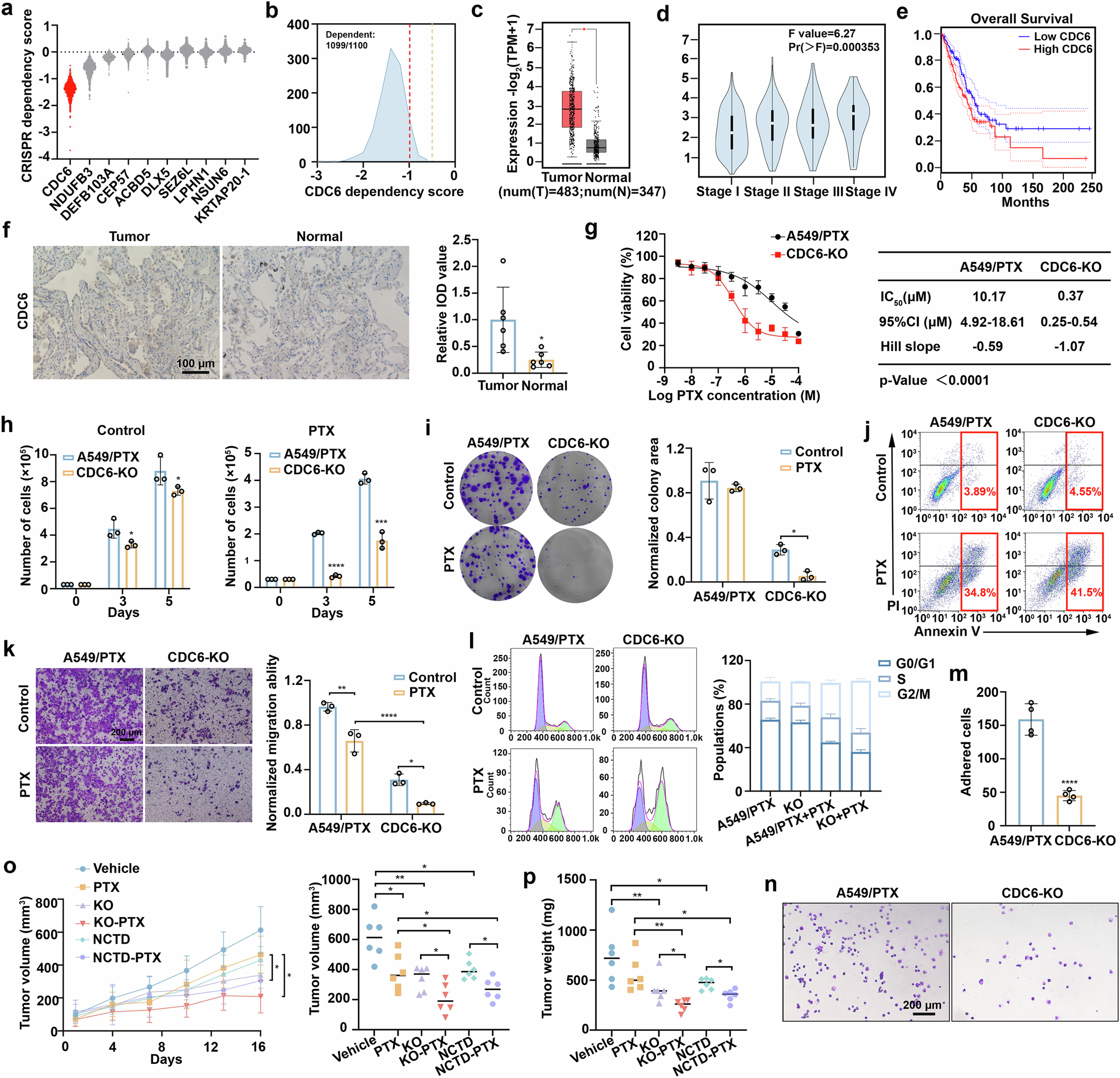
Fig. 2

Inhibition of CDC6 sensitizes A549/PTX cells to paclitaxel treatment. a Violin plot showing the CRISPR dependency scores of the top ten genes related to drug resistance via DepMap data. b Smoothed histogram showing the CDC6 dependency score distribution among cancer cell lines from the CRISPR–spCas9 DepMap data. c mRNA expression levels of CDC6 in human lung adenocarcinoma tissues and normal lung tissues. The data are shown as box-and-whisker plots (* P < 0.05). The images were obtained from the DEPIA database. d CDC6 expression in the LUAD pathological stage plot (P = 0.000353). The image was obtained from the DEPIA database. e Kaplan–Meier plot of LUAD patients with different expression levels of CDC6. The image was obtained from the DEPIA database (n (high)=239, n (low)=239, Logrank p = 0.0049). f IHC examination of CDC6 expression in lung cancer tissue and adjacent normal tissue (n = 6; *P < 0.05). Scale bar, 100 µm. g A549/PTX cells and CDC6-KO cells were exposed to the indicated doses of paclitaxel for 72 h. h Numbers of A549/PTX cells and CDC6-KO cells after paclitaxel (300 nM) treatment for 3 and 5 days (n = 3; *P < 0.05, ***P < 0.001, ****P < 0.0001). i Colony formation assay in cells treated with paclitaxel (n = 3; *P < 0.05). j Knockout of CDC6 increased paclitaxel (600 nM)-induced apoptosis. (k) Transwell migration experiment in cells treated with paclitaxel (n = 3; *P < 0.05, **P < 0.01, ****P < 0.0001). Scale bar, 200 µm. l Cell cycle population after treatment with paclitaxel (50 nM) for 24 h. m, n A fibronectin adhesion assay was performed to test focal adhesion (FA) formation for 1 h (n = 4; ****P < 0.0001). Scale bar, 200 µm. o, p The tumor volumes and tumor weights are shown (n = 6 mice/group; *P < 0.05, **P < 0.01). The data are presented as the means ± SDs