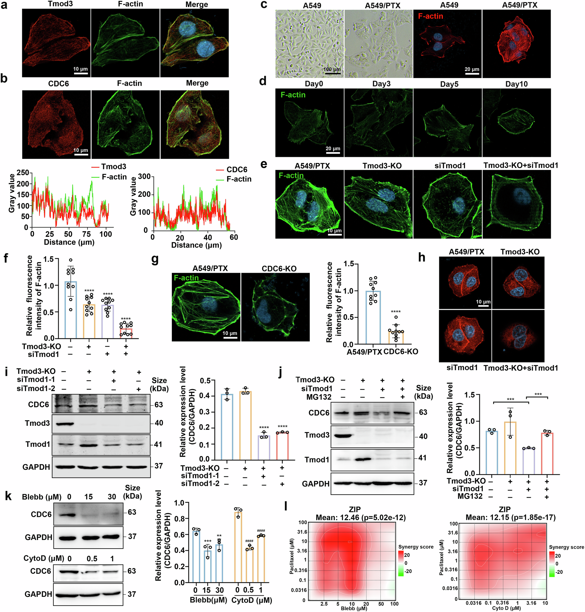
Fig. 5

Tmod3 and CDC6 regulate the formation of actin stress fibers. a Colocalization of Tmod3 (red) and F-actin (green) visualized via confocal microscopy. Scale bar, 10 μm. b Colocalization of CDC6 (red) and F-actin (green) visualized via confocal microscopy. Scale bar, 10 μm. c Morphological phenotypes of sensitive and resistant A549 cell lines. Scale bars, 100 μm. Phalloidin-stained actin filaments are shown with fluorescence micrographs. Scale bar, 20 μm. d Confocal fluorescence micrographs showing actin filaments in A549 cells treated with paclitaxel (10 nM) for the indicated times. Scale bar, 20 µm. e, f Confocal fluorescence micrographs showing actin filaments in A549/PTX cells, Tmod1- or Tmod3-depleted cells, Tmod3- and Tmod1-depleted cells (n = 10 images; ****P < 0.0001). Scale bar, 10 µm. g Actin filaments in A549/PTX cells and CDC6-KO cells visualized via confocal microscopy (n = 10 images; ****P < 0.0001). Scale bar, 10 µm. h Confocal fluorescence micrographs of CDC6. Scale bar, 10 µm. i Western blotting of A549/PTX cells, Tmod3-depleted cells and Tmod3- and Tmod1-depleted cells (n = 3; ****P < 0.0001). j Western blotting analysis of CDC6 in Tmod3- and Tmod1-depleted cells after exposure to MG132 (2 μM) for 24 h (n = 3; ***P < 0.001). k Western blotting analysis of the expression of CDC6 after exposure to different doses of Blebb or CytoD for 72 h (n = 3; **P < 0.01, ***P < 0.001, ####P < 0.0001). l A549/PTX cells were exposed to paclitaxel, Blebb, CytoD and the combination of paclitaxel and Blebb or CytoD for 72 h. Cell viability was determined via the MTT assay, and ZIP scores were analyzed via Synergyfinder. The data are presented as the means ± SDs