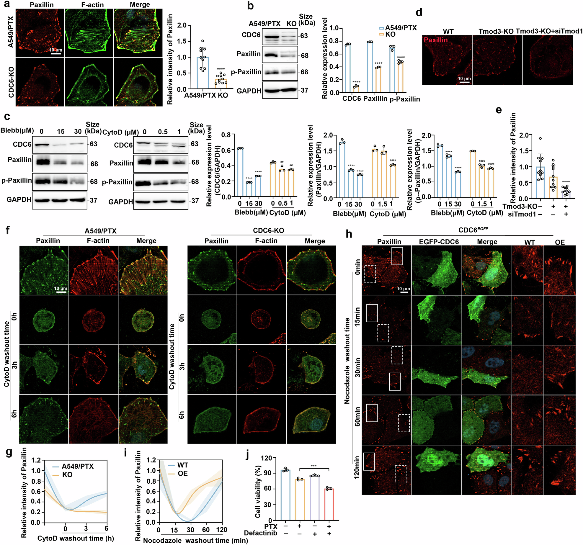
Fig. 6

Tmod3 and CDC6 accelerate focal adhesion assembly. a Paxillin and actin filaments in wild type cells and CDC6-KO cells (n = 10 images; ****P < 0.0001). Scale bar, 10 µm. b Changes in the protein expression of CDC6, paxillin and p-paxillin in A549/PTX wild-type and CDC6-KO cells (n = 3; ****P < 0.0001). c Changes in the protein expression of CDC6, paxillin and p-paxillin after treatment with different concentrations of Blebb and CytoD for 72 h (n = 3; ****P < 0.0001, ##P < 0.01, ####P < 0.0001). d, e Paxillin in Tmod3- and Tmod1-depleted cells was visualized via confocal microscopy (n = 10 images; ****P < 0.0001). Scale bar, 10 µm. f, g Wild-type and CDC6-KO cells were exposed to CytoD (5 μM) for 3 h. The cells were fixed at the indicated time points after CytoD washout, stained with phalloidin and paxillin, and visualized via confocal microscopy. Scar bar, 10 μm. h, i Immunofluorescence analysis of paxillin in HeLa/CDC6EGFP cells after nocodazole (10 μM) treatment for 4 h which were then washed out for the indicated times. Scale bar, 10 μm. Wild-type cells (dotted line) and CDC6EGFP-overexpression cells (solid line) are magnified. j A549/PTX cells were exposed to paclitaxel, defactinib or a combination of paclitaxel and defactinib for 72 h. Cell viability was determined via the MTT assay (n = 3; ***P < 0.001). The data are presented as the means ± SDs