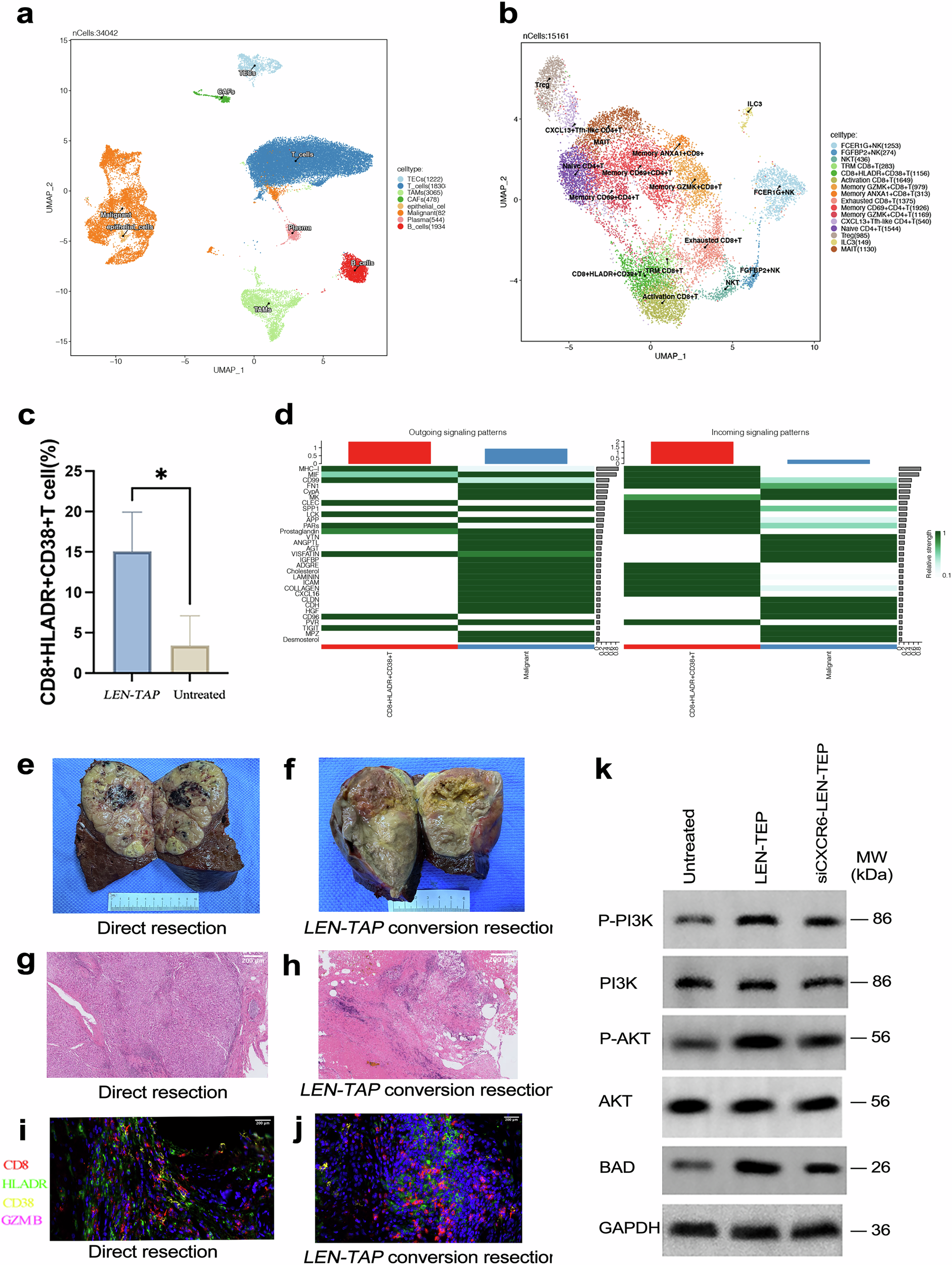
Fig. 5

Changes in immune-related features induced by LEN-TAP therapy were assessed via single-cell sequencing (sc-seq) and in vitro experiments. a UMAP plot of the 8 identified main cell types. b UMAP representation of identified clusters in T cells. c Distribution of HLA-DR+CD38+ T cells in patients before and after treatment (∗ indicates P < 0.05). d Heatmap of the levels of the input and output signaling pathways. e Clinical samples of cancer tissues from patients who underwent direct resection. f Clinical samples of cancer tissues from patients who underwent conversion resection. g HE staining of specimens from patients who underwent direct resection. h HE staining of specimens from patients who underwent conversion resection. i Immunofluorescence analysis of HLA-DR+CD38+CD8+ T cells in biopsy samples obtained from HCC patients during direct resection. j Immunofluorescence analysis ofHLA-DR⁺CD38⁺CD8⁺ T cells in biopsy samples obtained from HCC patients during conversion resection. k Results of the detection of apoptosis-related proteins and PI3K–AKT pathway-related proteins after the coculture of each group of T cells with tumor cells