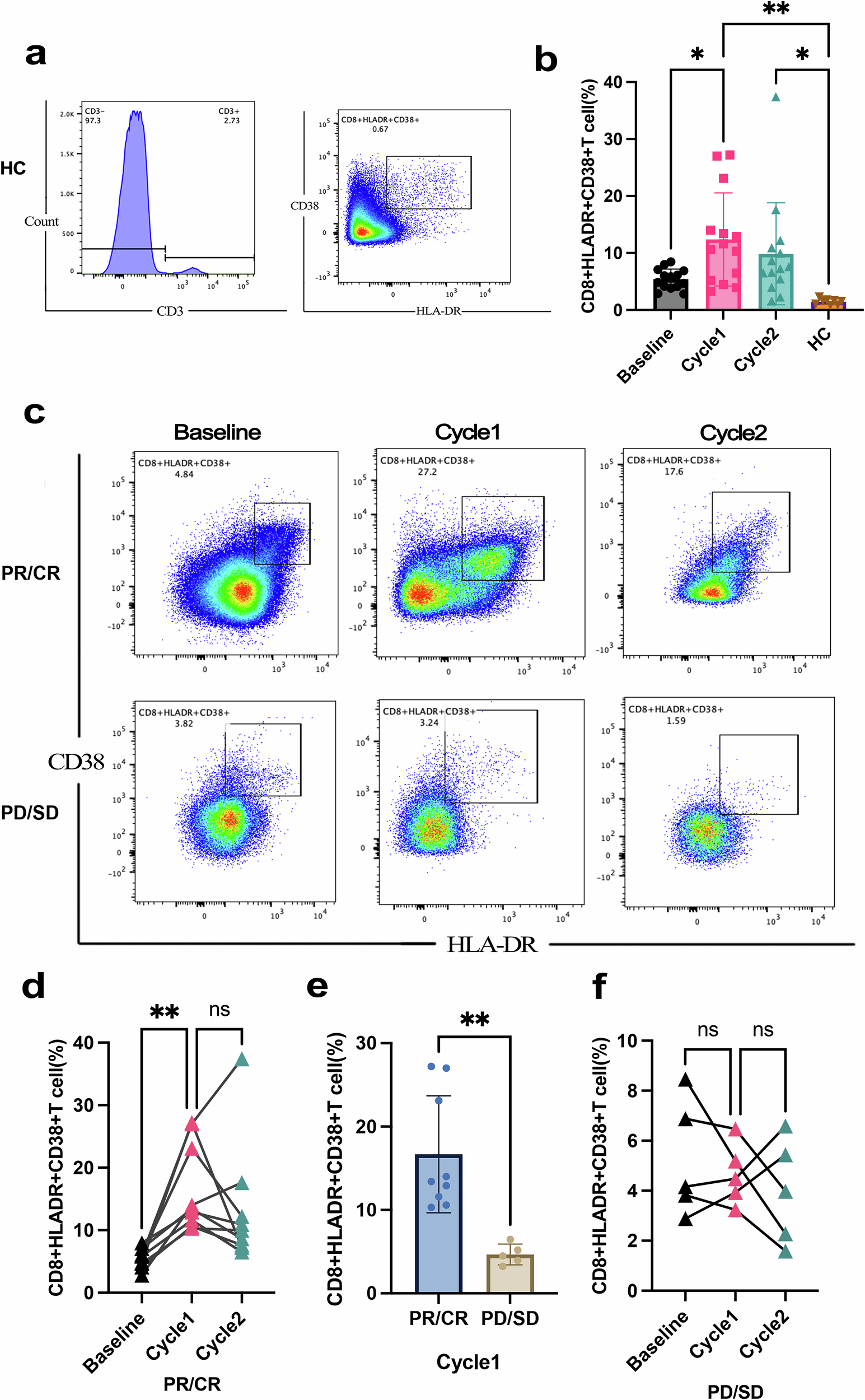
Fig. 6

Flow Cytometric Analysis of T Cell Activation. a Proportion of CD3+HLA-DR+CD38+ T cells and CD3+HLA-DR+CD38+CD8+ T cells in the peripheral blood from healthy controls (HCs). b Distribution of CD3+HLA-DR+CD38+CD8+ T cells frequencies among different patient groups (*P < 0.05). c Dynamic changes in HLA-DR and CD38 co-expression on CD3+ T cells during the treatment course. d T Levels of CD3+HLA-DR+CD38+CD8+ T cells in patients who achieved a partial or complete response (PR/CR) (*P < 0.01). e Frequencies of CD3+HLA-DR+CD38+CD8+ T cells after the first cycle of immunotherapy, comparing responders (PR/CR) and non-responders (PD/SD) (*P < 0.01). f Distribution of CD3+HLA-DR+CD38+CD8+ T cells in patients with stable or progressive disease (PD/SD)