Fig. 5
From: Hypoxia induced VEGF secretion promotes resistance to bispecific T-cell engagers

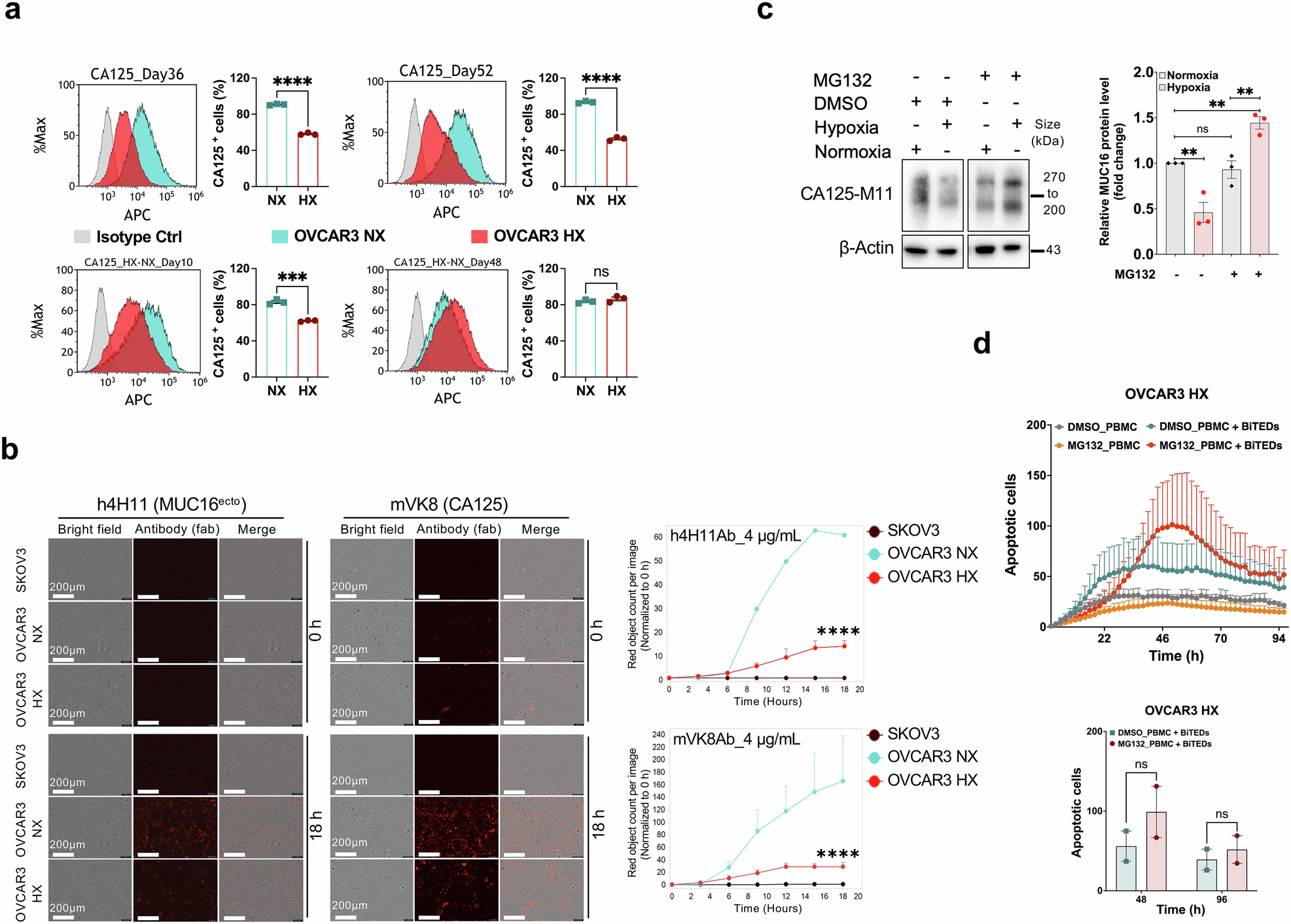
Effects of hypoxia on CA125 expression. a Cell surface CA125 expression on OVCAR3 cells cultured under NX and HX conditions for the indicated timepoints. b Internalization of CA125 using antibodies against the retained ectodomain (h4H11) or the tandem repeat portion (mVK8) in OVCAR3 cells and SKOV3 (MUC16 negative control) cells under NX and HX conditions. The antibodies only fluoresce upon internalization. c OVCAR3 cells treated with MG132 and DMSO diluent under NX and HX conditions and subjected to western blotting for CA125 expression. d OVCAR3 HX cells treated with Muc16-BITEDs with or without MG132 and evaluated for cytotoxicity. Data are expressed as the means ± SEM from two independent measurements for (d) and three independent measurements for (a), (b), and (c), and the differences between the groups were analyzed using the student’s t-test. ns, not significant; **p < 0.01; ***p < 0.001; ****p < 0.0001