Fig. 7
From: YTHDF1 targets the chemotherapy response by suppressing NOTCH1-induced stemness in colorectal cancer

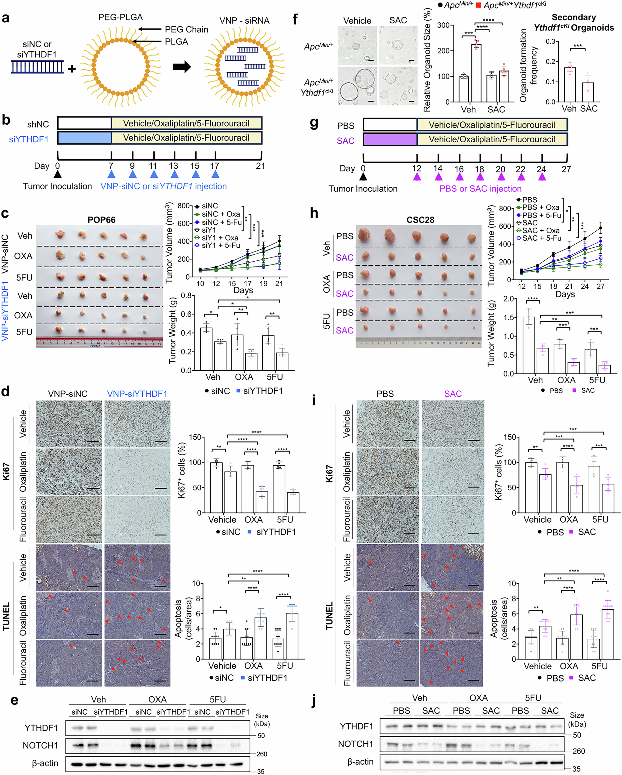
Targeting YTHDF1 via VNP-siYTHDF1 or salvianolic acid C enhances the efficacy of chemotherapy. a Structure of vesicle-like nanoparticles encapsulating siYTHDF1. b Experimental schematic of the POP66 xenograft model (n = 5 for each group). c Effect of VNP-siYTHDF1 on POP66 xenografts with or without chemotherapy treatment in the context of YTHDF1 knockdown (N = 5 per group). d Ki67 and TUNEL staining of tumor tissue with or without chemotherapy treatment in the context of YTHDF1 knockdown (N = 10 per group). e Protein expression of YTHDF1 and NOTCH1 in tumor tissues. f Effects of SAC on ApcMin/+ and ApcMin/+Ythdf1cKi organoid formation (left and middle) and secondary organoid formation ability (right) (N = 5 per group). Scale bar = 20 μm. g Experimental schematic of the xenograft model with CSC28 cells (n = 5 for each group). h Effect of SAC on POP66 xenografts with or without chemical treatment in the context of YTHDF1 knockdown (N = 5 per group). i Ki67 and TUNEL staining of tumor tissue with or without chemotherapy treatment in the context of YTHDF1 knockdown (N = 10 per group). j Protein expression of YTHDF1 and NOTCH1 in tumor tissues. Organoid size was quantified via ImageJ. The data are presented as the means ± SDs. *p < 0.05; **p < 0.01; ***p < 0.001; ****p < 0.0001; two-way ANOVA (c, d, h, i)