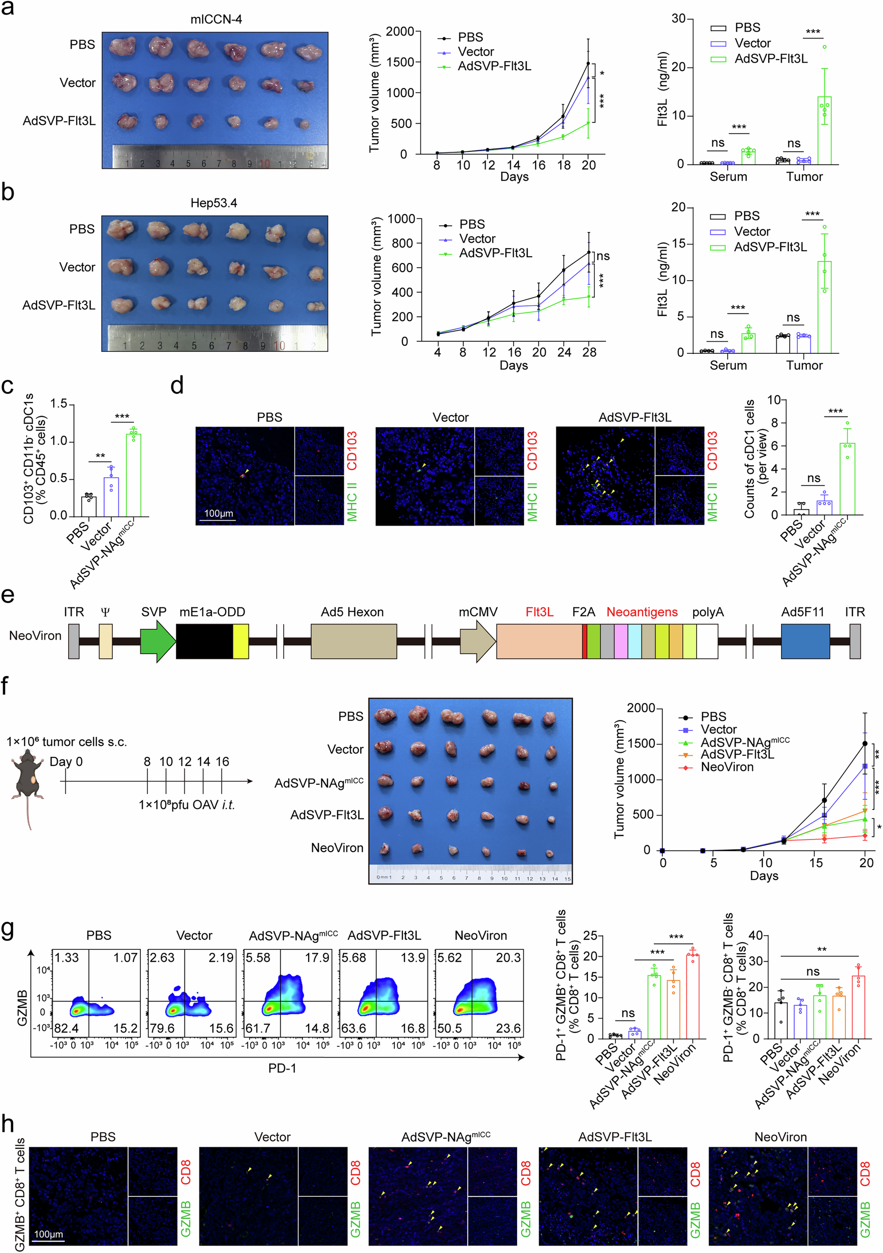
Fig. 3

Construction and in vivo validation of NeoViron. a‒d C57BL/6 mice inoculated with mICCN-4 or Hep53.4 cells were treated with PBS, vector or AdSVP-Flt3L. For the mICCN-4 model, treatment was initiated on day 8, with intratumoral injections of 1 × 10⁸ pfu OAV administered every other day for a total of five doses. For Hep53.4 tumors, treatment commenced on Day 6 with intratumoral injections of 2 × 10⁸ pfu OAV every other day for five doses. a, b Left, tumor images at the end point. Middle, tumor growth curves (n = 6 mice per group). c, d CD103+ cDC1s were examined by flow cytometry (c) or immunofluorescence staining (MHC II+ CD103+ cells) (d). e Design of NeoViron, coexpressing neoantigens and Flt3L. f–h C57BL/6 mice inoculated with mICCN-4 were treated with PBS or 1 × 10⁸ pfu OAV (vector, AdSVP-NAgmICC, AdSVP-Flt3L or NeoViron) from Day 8 every other day for a total of five doses. f Left, experimental schematic. Middle, tumor images at the end point. Right, tumor growth curves (n = 6 mice per group). g Percentages of PD1+ GZMB+ CD8+ T cells and PD1+ GZMB- CD8+ T cells infiltrating the tumor tissues of each group. h Representative immunofluorescence images of GZMB+ CD8+ T cells in tumor tissues. The data are shown as the means ± SDs (a–g) and are representative of two (a–h) independent experiments. Significance was calculated via one-way ANOVA (a–c, g) or two-way ANOVA (a, b, f). *P < 0.05, **P < 0.01, ***P < 0.001. ns not significant