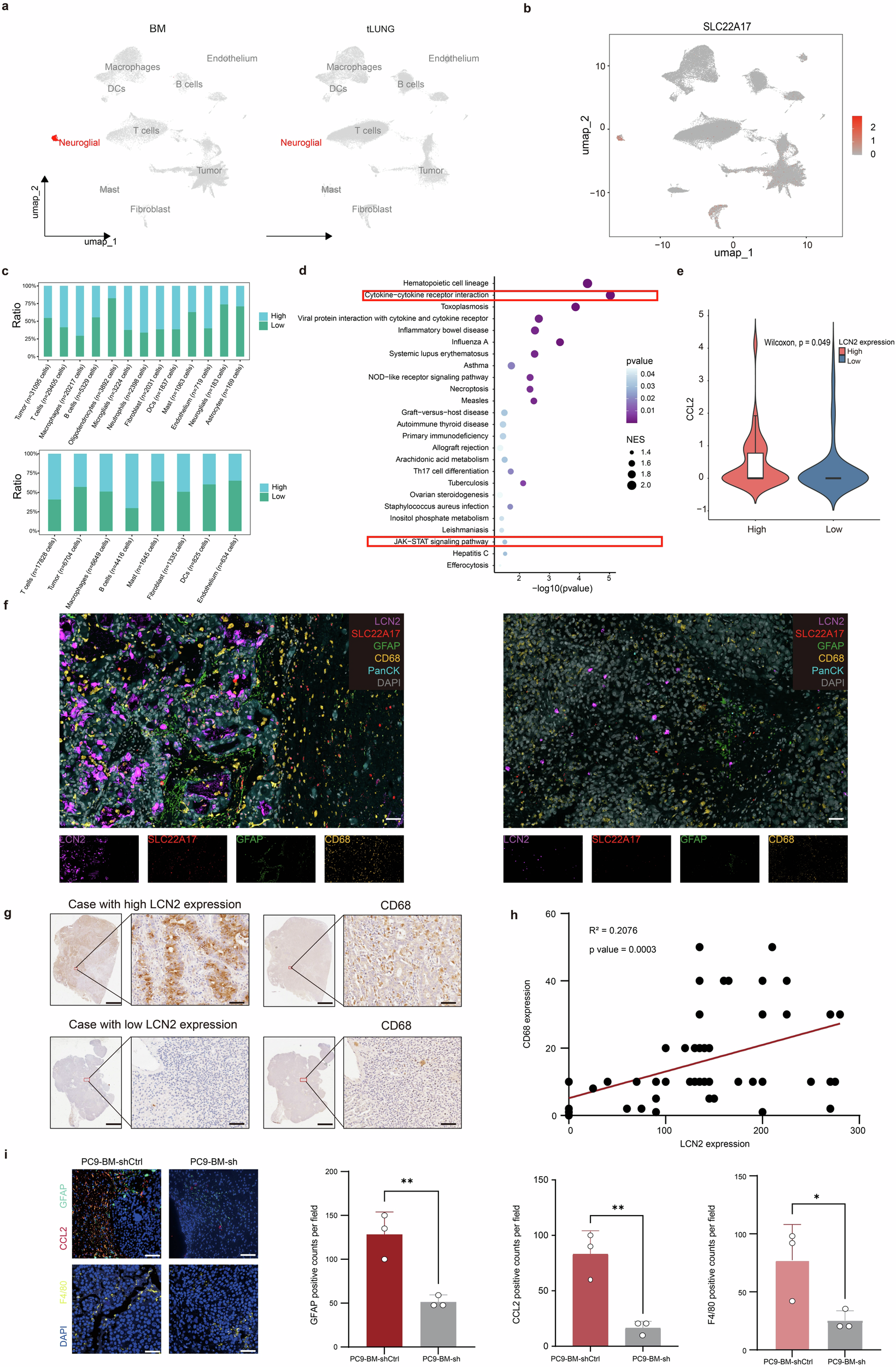
Fig. 4

LCN2 enhances cancer cell–astrocyte interactions. a Comparison of microenvironmental cell populations between BM and primary tumors in lung cancer patients via scRNA-seq. b Expression profile of SLC22A17 (LCN2 receptor) across cell subtypes. c Distribution of microenvironmental cells in BM and primary tumors stratified by tumor cell LCN2 expression. In the BM cohort (above), samples with fewer than 10 tumor cells were initially filtered out. Subsequently, both the BM and primary tumor cohorts were categorized into LCN2-high and LCN2-low groups based on the mean normalized LCN2 expression level (BM: n = 12 per group; Primary tumor: n = 5 per group). d Pathway enrichment analysis of astrocytes associated with high versus low LCN2 expression in tumor cells. e Expression of CCL2 in astrocytes in the context of high versus low LCN2 expression in tumor cells. f Multiplex IHC images showing heterogeneity in the tumor immune microenvironment (TIME) of lung cancer with BM samples with high or low LCN2 expression; samples were stained for LCN2, SLC22A17, GFAP, CD68, panCK, and DAPI. Scale bar, 50 μm. g Representative IHC images of CD68 expression in LCN2-high and LCN2-low BM samples from lung cancer patients. Scale bars, 2000 μm and 200 μm. h Pearson correlation analysis of LCN2 and CD68 protein levels in NSCLC BM samples. i Representative immunofluorescence images of GFAP, CCL2, F4/80, and DAPI staining in PC9-BM-shCtrl and PC9-BM-sh cells. The data are presented as the means ± SDs, n = 3; two-sided t-test, * P < 0.05, **P < 0.01