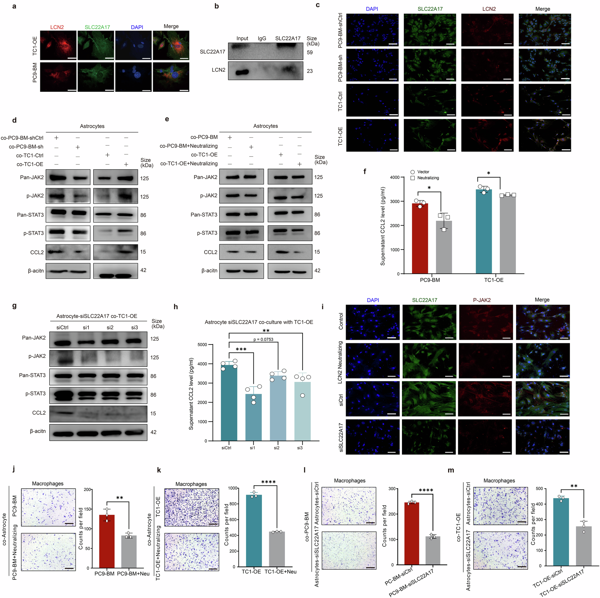
Fig. 5

LCN2 activates astrocytes by engaging in JAK2/STAT3 signaling. a Representative immunofluorescence images of LCN2, SLC22A17, and DAPI in TC1-OE and PC9-BM cells. Scale bar, 20 μm. b Immunoprecipitation showing the interaction between LCN2 and SLC22A17 in astrocytes cocultured with TC1-OE cells. c Representative IF images showing LCN2–SLC22A17 binding in PC9-BM-shCtrl, PC9-BM-sh, TC1-Ctrl, and TC1-OE cells. Scale bar, 100 μm. d, e Western blots showing phosphorylated JAK2/STAT3 and CCL2. f ELISA quantification of CCL2 in astrocytes cocultured with PC9-BM control, PC9-BM KD, TC1 control, or TC1-OE cells treated with 100 ng/mL LCN2-neutralizing antibody for 18 h (n = 3). The data are presented as the means ± SDs; two-sided t test, *P < 0.05. g Western blot showing p-JAK2, p-STAT3, and CCL2 levels in astrocytes transfected with SLC22A17 siRNAs for 48 hours and cocultured with TC1-OE cells. h ELISA showing CCL2 levels in astrocytes transfected with SLC22A17 siRNAs and cocultured with TC1-OE cells. i IF staining of astrocytes cocultured with PC9-BM cells ± LCN2-neutralizing antibody (100 ng/mL) showing the subcellular localization of SLC22A17 and p-JAK2 after 18 hours. Scale bar, 100 μm. j, k Representative images and quantification of macrophage recruitment in astrocytes cocultured with PC9-BM or TC1-OE cells ± LCN2-neutralizing antibody. The data are presented as the means ± SDs, n = 3; two-sided t-test, **P < 0.01, ****P < 0.0001. Scale bar, 200 μm. l–m Representative images and quantification of macrophages in astrocytes transfected with SLC22A17 siRNAs and cocultured with PC9-BM or TC1-OE cells ± LCN2-neutralizing antibody. The data are presented as the means ± SDs, n = 3; two-sided t-test, **P < 0.01, ****P < 0.0001. Scale bar, 200 μm