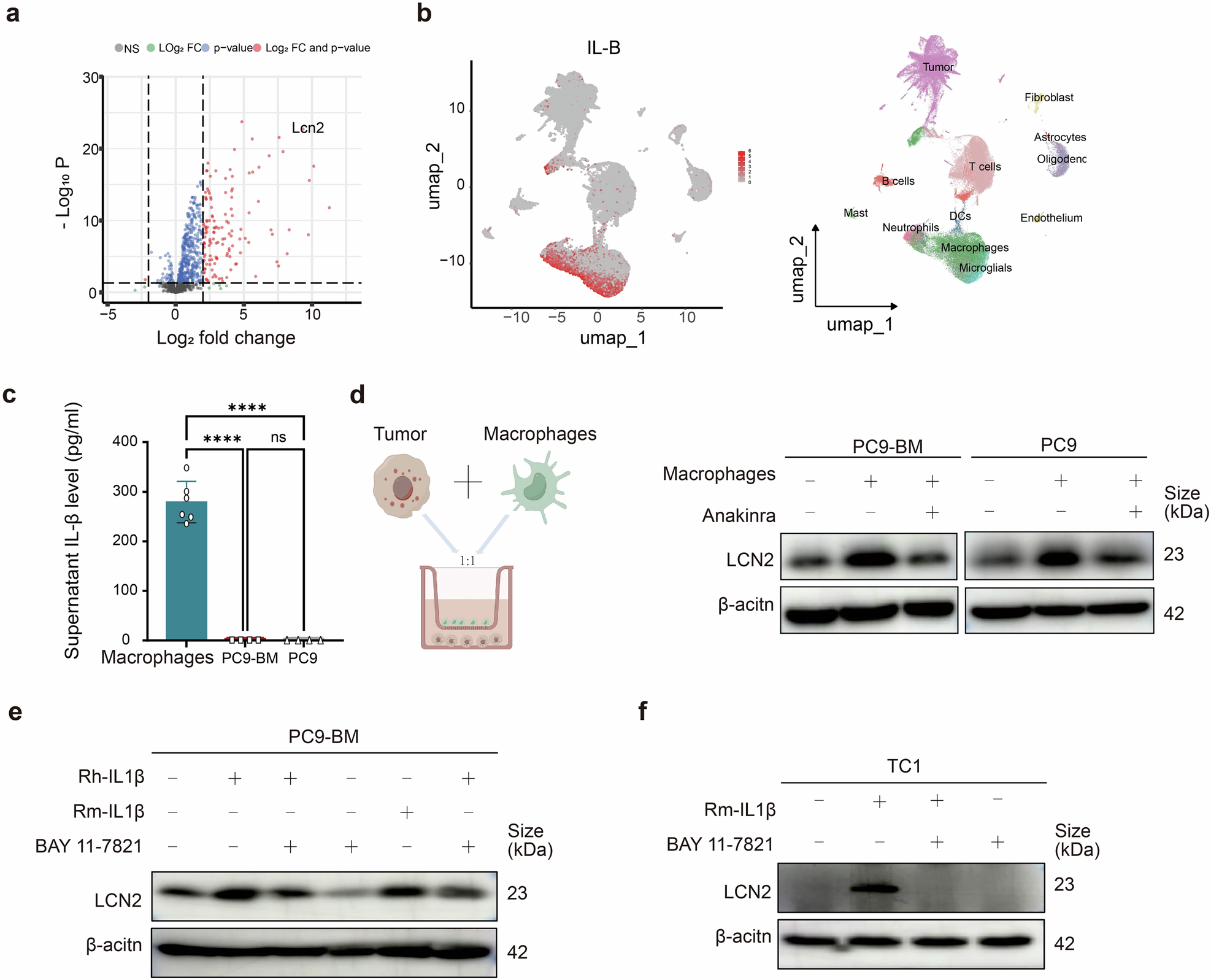
Fig. 6

Macrophages activate the IL-1β–IL-1R–NF-κB pathway to promote tumor-derived LCN2 expression. a LCN2 mRNA levels were significantly increased after 24 hours of IL-1β treatment in pancreatic cancer cells. b Expression profile of IL-1B across different cell types in brain and primary lung tumors (scRNA-seq). c ELISA quantification of IL-1β levels in macrophages (n = 6), PC9-BM (n = 4), and PC9 cells (n = 4). The data are presented as the means ± SDs; two-sided t test, ****P < 0.0001; ns, not significant. d Western blot analysis of PC9 and PC9-BM cells cocultured with macrophages with or without anakinra (an IL-1R inhibitor). e, f Western blot analysis of LCN2 expression in PC9 and PC9-BM cells treated with recombinant IL-1β ± BAY 11-7082 (NF-κB inhibitor)