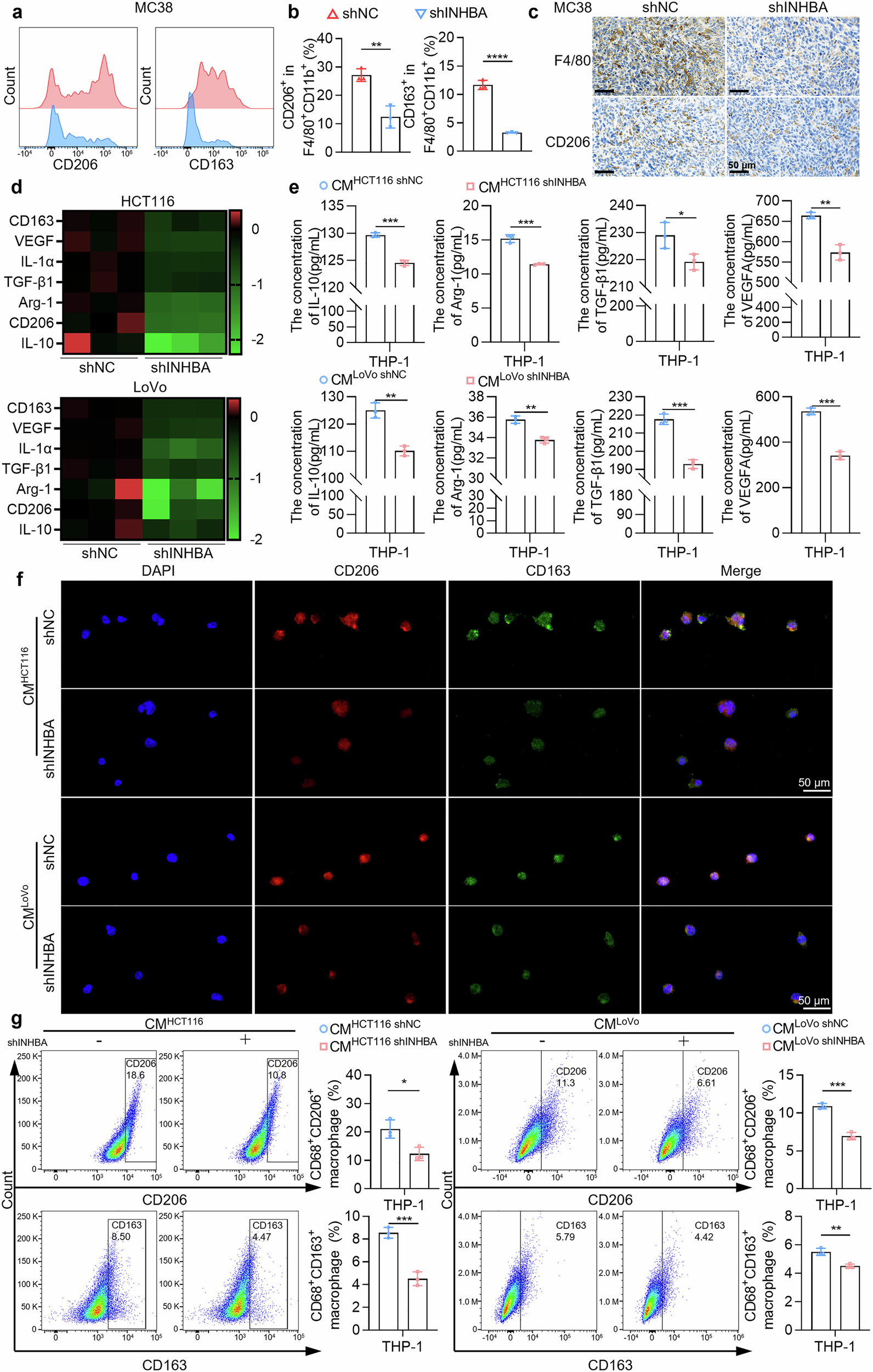
Fig. 2

INHBA silencing inhibits TAM M2 polarization within the TME. a Representative flow-cytometry plots showing M2-like (F4/80⁺CD11b⁺CD206⁺ and F4/80⁺CD11b⁺CD163⁺) TAMs after INHBA knockdown in MC38 syngeneic tumors. b Quantification of M2-like TAM proportions after INHBA knockdown. c IHC revealing INHBA expression association with F4/80 and CD206 in murine tissue. Scale bar: 50 µm. d qPCR analysis of M2-polarization gene expression in TAMs after treatment with CM from human CRC cells with INHBA knockdown. Data are log2-transformed. e ELISA quantification of IL-10, Arg-1, TGF-β1, and VEGFA levels in human macrophages treated with different CMs. f Immunofluorescence showing CD206 (red) and CD163 (green) in human macrophages treated with different CMs. Scale bar: 50 µm. g Flow-cytometric quantification of CD68⁺CD206⁺ and CD68⁺CD163⁺ macrophages subsets after different CM treatments. For all the statistical plots, values are expressed as the means ± SD; n = 3 independent experiments. *P < 0.05, **P < 0.01, ***P < 0.001, ****P < 0.0001