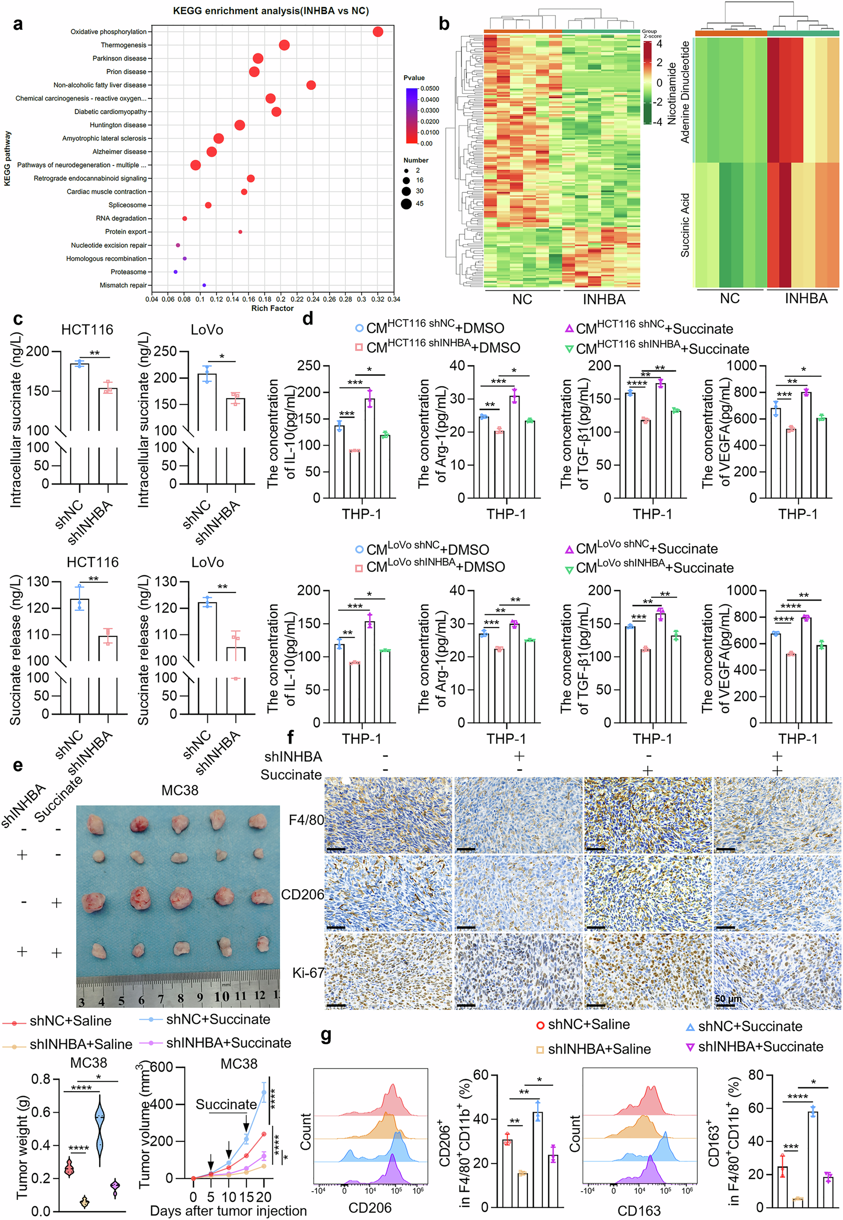
Fig. 3

INHBA drives TAMs toward M2 phenotype via the succinate/SUCNR1 pathway activation. a KEGG enrichment of RNA-seq data. b Results of widely targeted metabolomics sequencing: Cluster heatmaps displaying differentially abundant metabolites and enrichment analysis heatmap focusing on the oxidative phosphorylation pathway, revealing the impact of INHBA on metabolites. c Intracellular and extracellular succinate levels in CRC cells upon INHBA knockdown (n = 3). d ELISA detection of exogenous succinate supplementation: Using exogenous succinate supplementation, ELISA was used to assess IL-10, Arg-1, TGF-β1, and VEGFA levels in macrophages (n = 3). e In vivo experiments and exogenous succinate treatment: Subcutaneous tumor implantation experiments in C57BL/6 mice using mouse cells with INHBA knockdown. Starting from day 5, exogenous intraperitoneal injection of succinate was performed every 5 days. On day 20, the mice were euthanized, the tumors were removed and photographed (top), and the tumor weights were statistically analyzed. Tumor growth curves were generated by measuring the tumor volume every 5 days during the growth of the transplanted tumors (bottom) (n = 5). f Immunohistochemical results: Immunohistochemical results from transplanted tumor samples were used to assess the impact of INHBA on the TME. Scale bar: 50 µm. g Flow cytometry results: flow cytometry results from transplanted tumor samples were analyzed for changes in macrophage subpopulations (n = 3). For all the statistical plots, the data are depicted as the means ± SD. *P < 0.05, **P < 0.01, ***P < 0.001, ****P < 0.0001